指南生活
首页
美食营养
手工爱好
生活家居
返回
指南生活
首页
美食营养
游戏数码
手工爱好
生活家居
健康养生
运动户外
职场理财
情感交际
母婴教育
时尚美容
知识问答
生活知识
生活百科
搜索
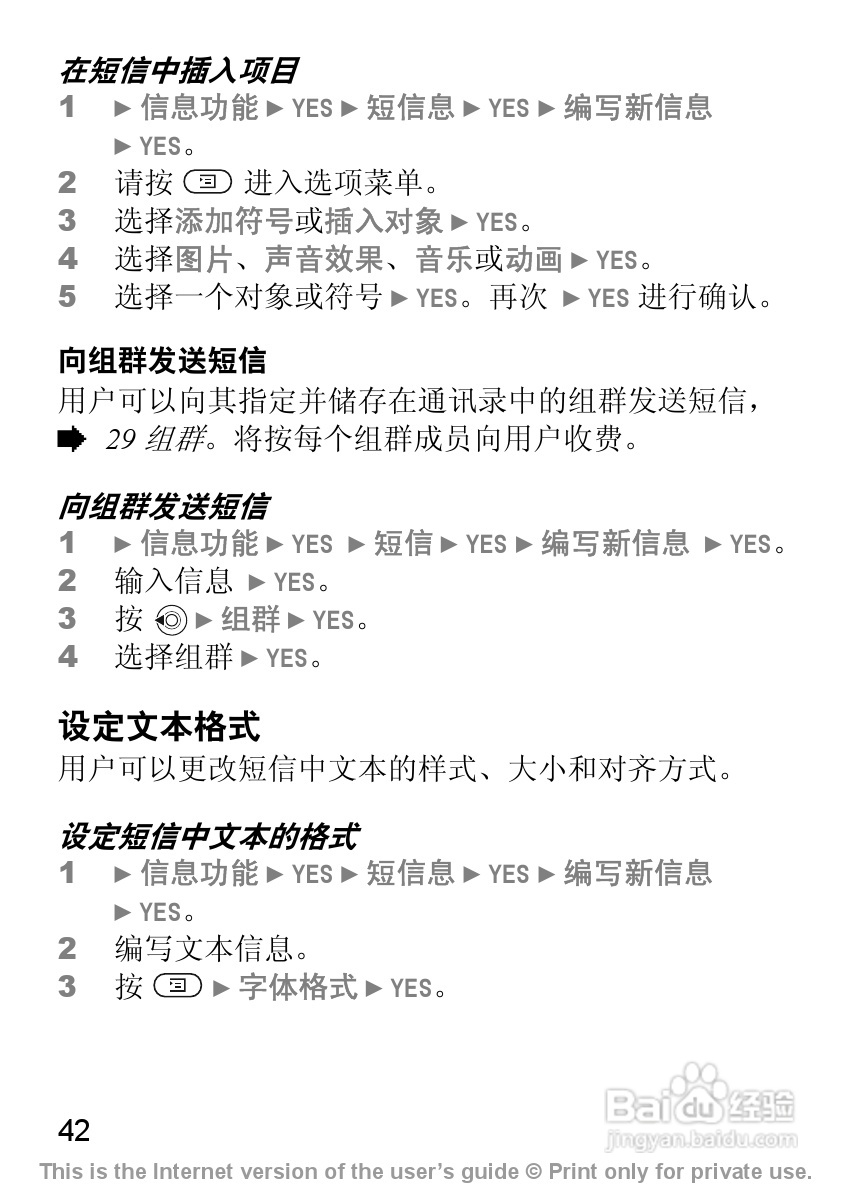
索尼爱立信Z300C手机使用说明书:[5]
2026-04-29 22:41:48
(共篇)
上一篇:
|
下一篇:
声明:
本网站引用、摘录或转载内容仅供网站访问者交流或参考,不代表本站立场,如存在版权或非法内容,请联系站长删除,联系邮箱:site.kefu@qq.com。
相关推荐
索尼爱立信Z300C手机使用说明书:[3]
阅读量:37
索尼爱立信Z300C手机使用说明书:[7]
阅读量:133
索尼爱立信U8i手机使用说明书:[5]
阅读量:94
索尼爱立信E15i手机使用说明书:[5]
阅读量:39
使用说明书封面怎么做
阅读量:32
猜你喜欢
scc是什么意思
工会会员卡有什么用
鬼吹灯什么时候更新
网络销售适合什么人做
什么是swot模型
气功用什么武器
购买支票需要带什么
双轨制是什么意思
昏昏欲睡的意思
output是什么意思
猜你喜欢
快递什么时候放假
生平是什么意思
什么是淘宝美工
eagle是什么意思
惊世骇俗的意思
dde净量是什么意思
本色的意思
实木床什么材质好
鬼吹灯什么时候更新
高考祝福语霸气简短