指南生活
首页
美食营养
手工爱好
生活家居
返回
指南生活
首页
美食营养
游戏数码
手工爱好
生活家居
健康养生
运动户外
职场理财
情感交际
母婴教育
时尚美容
知识问答
生活知识
搜索
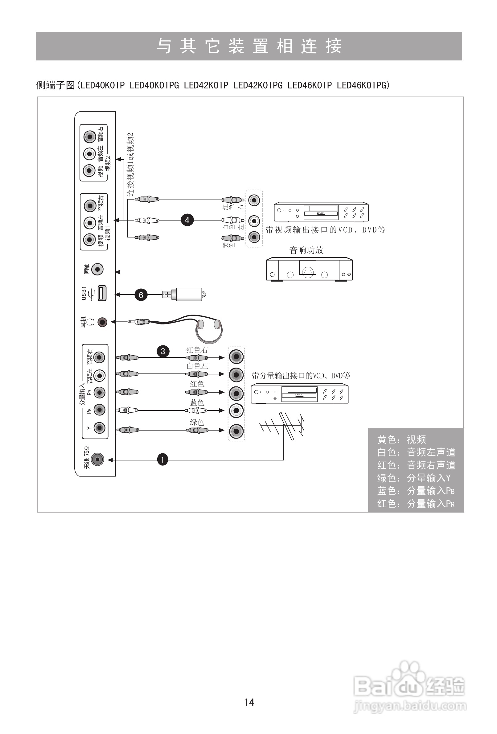
海信LED46K01P液晶彩电使用说明书:[2]
2026-02-05 11:31:03
(共篇)
上一篇:
|
下一篇:
声明:
本网站引用、摘录或转载内容仅供网站访问者交流或参考,不代表本站立场,如存在版权或非法内容,请联系站长删除,联系邮箱:site.kefu@qq.com。
相关推荐
海信LED46K01PG液晶彩电使用说明书:[2]
阅读量:168
海信LED46K01P液晶彩电使用说明书:[5]
阅读量:56
海信LED46K01PG液晶彩电使用说明书:[5]
阅读量:99
海信LED42K01PG液晶彩电使用说明书:[2]
阅读量:159
海信LED42E01液晶彩电使用说明书:[2]
阅读量:100
猜你喜欢
壁挂炉怎么用省气
蟹爪兰怎么养
奥迪a4l怎么样
怎么看翡翠真假
怎么上youtube
饥荒夏天怎么过
口臭怎么办该怎样消除
美菱冰箱怎么样
zippo怎么加油
营业执照怎么年检
猜你喜欢
鬼剃头是怎么回事
紧箍咒怎么念
怎么举报骚扰电话
微粒贷怎么申请
大便不成形是怎么回事
怎么批量删除qq好友
善草纪护肤品怎么样
小米充电宝怎么样
厨房下水道堵了怎么办
睾丸痛怎么办