指南生活
首页
美食营养
手工爱好
生活家居
返回
指南生活
首页
美食营养
游戏数码
手工爱好
生活家居
健康养生
运动户外
职场理财
情感交际
母婴教育
时尚美容
知识问答
生活知识
搜索
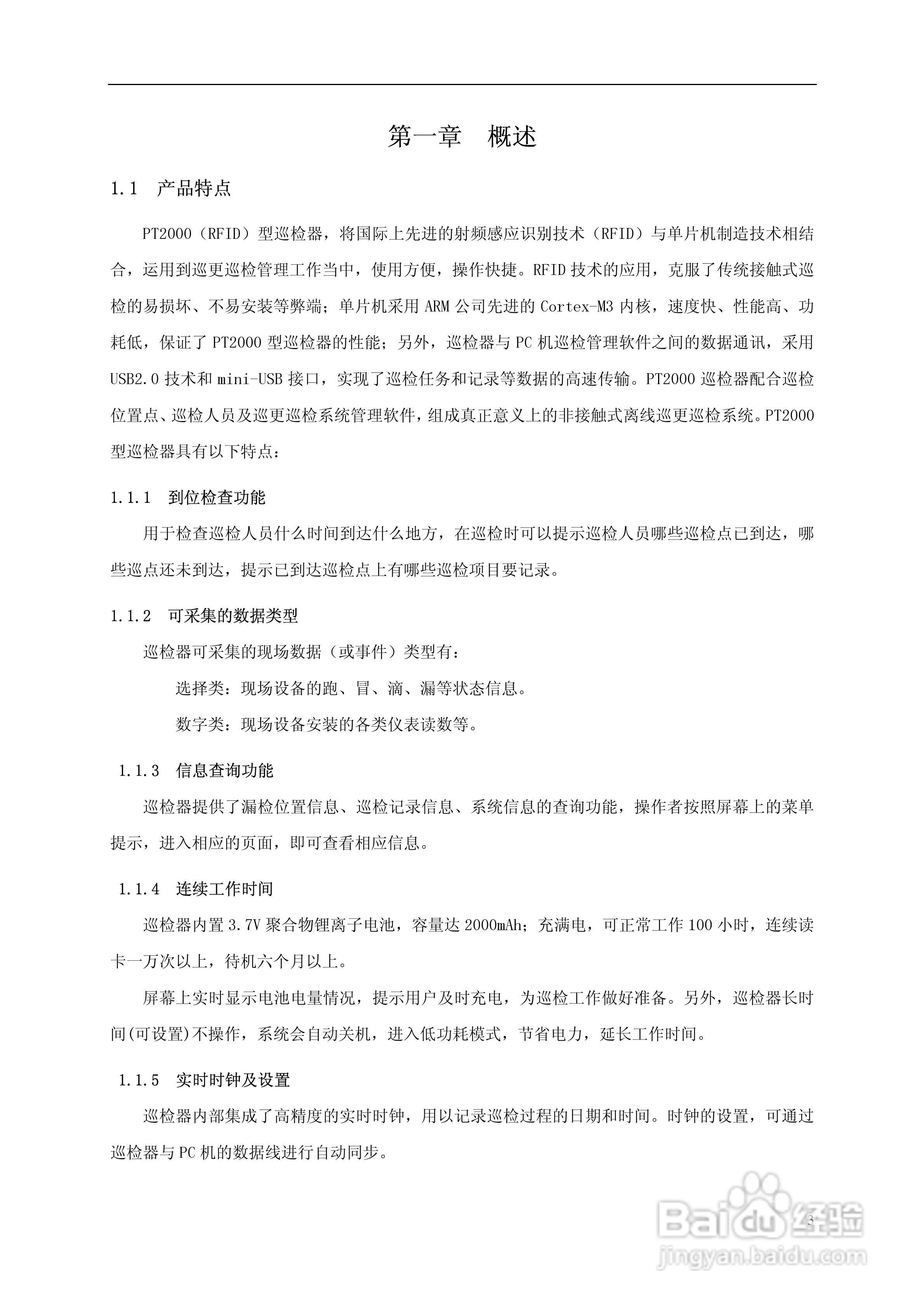
PT2000型巡检器使用说明书:[1]
2025-12-03 22:16:08
本篇为《PT2000型巡检器使用说明书》,主要介绍该产品的使用方法以及常见故障解决方案。
(共篇)
下一篇:
声明:
本网站引用、摘录或转载内容仅供网站访问者交流或参考,不代表本站立场,如存在版权或非法内容,请联系站长删除,联系邮箱:site.kefu@qq.com。
相关推荐
QQ怎么设置空白QQ秀。
阅读量:170
乙未年是哪一年
阅读量:186
碳化硅的用途具体有哪些
阅读量:193
企业年金怎么交、可以怎么领取
阅读量:167
岗梅叶茶
阅读量:41
猜你喜欢
孕妇喝什么汤好
p2p模式是什么意思
杜冷丁是什么
养殖业什么最好养
网络营销是什么
窦性心率是什么意思
维生素b族片
抱歉的近义词是什么
awesome是什么意思
广告设计需要学什么
猜你喜欢
什么花的花语是友谊
维生素b3
鹌鹑养殖技术
注射用水溶性维生素
口腔溃疡是缺什么维生素
正月初四是什么星座
救赎什么意思
我的世界mod是什么
八万左右买什么车好
运动损伤