指南生活
首页
美食营养
手工爱好
生活家居
返回
指南生活
首页
美食营养
游戏数码
手工爱好
生活家居
健康养生
运动户外
职场理财
情感交际
母婴教育
时尚美容
知识问答
生活知识
生活百科
搜索
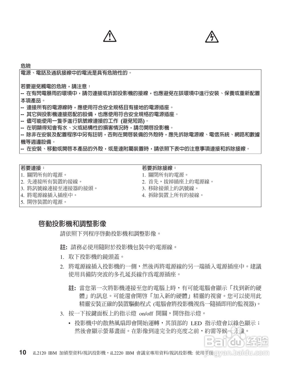
IBM iL2120投影机说明书:[2]
2026-04-19 11:00:39
本篇为《IBM iL2120投影机说明书》,主要介绍该产品的使用方法以及常见故障解决方案。
(共篇)
上一篇:
|
下一篇:
声明:
本网站引用、摘录或转载内容仅供网站访问者交流或参考,不代表本站立场,如存在版权或非法内容,请联系站长删除,联系邮箱:site.kefu@qq.com。
相关推荐
IBM iL2220投影机说明书:[2]
阅读量:26
IBM iL2220投影机说明书:[1]
阅读量:172
IBM iL2220投影机说明书:[5]
阅读量:119
IBM iL1210投影机说明书:[2]
阅读量:105
IBM iL1210投影机说明书:[4]
阅读量:123
猜你喜欢
求值域的方法
名字大全男孩
学习语文的方法
怎么怀孕视频
议论文论证方法
空心菜怎么做好吃
怎么煮绿豆汤
田园诗词大全100首
男人排湿气最快的方法
读书笔记大全三十篇
猜你喜欢
最有效的生发方法
我的世界窗户怎么做
咸鸭蛋怎么腌制才出油好吃
冬瓜汤的家常做法
降血糖最有效的方法
怎么给u盘加密
无形资产摊销方法
草鱼的做法简单又好吃
鱼缸水浑浊怎么处理
冰糖肘子的家常做法