指南生活
首页
美食营养
手工爱好
生活家居
返回
指南生活
首页
美食营养
游戏数码
手工爱好
生活家居
健康养生
运动户外
职场理财
情感交际
母婴教育
时尚美容
知识问答
生活知识
搜索
友通INF. NF650i ULTRA-T2型主板说明书:[1]
2026-01-01 00:37:46
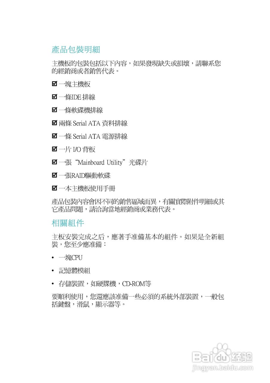
本篇为《友通INF. NF650i ULTRA-T2型主板说明书》,主要介绍该产品的使用方法以及常见故障解决方案。
(共篇)
下一篇:
声明:
本网站引用、摘录或转载内容仅供网站访问者交流或参考,不代表本站立场,如存在版权或非法内容,请联系站长删除,联系邮箱:site.kefu@qq.com。
相关推荐
友通INF. NF4 ULTRA型主板说明书:[1]
阅读量:64
友通INF. NF4 ULTRA型主板说明书:[9]
阅读量:75
友通INF. NF4 ULTRA型主板说明书:[5]
阅读量:121
主板的结构说明
阅读量:82
主板安装cpu教程
阅读量:34
猜你喜欢
安全知识手抄报图片
高中历史必修一知识点总结
北京三友知识产权代理有限公司
垂盆草的功效与作用
安全小知识顺口溜
蛇油的功效与作用
关于禁毒的知识
什么的自述作文
初三化学知识点
三七片的功效与作用
猜你喜欢
鳕鱼肝油的功效与作用
五谷中的菽是指什么
物理八年级上册知识点
室内运动器材
ons什么意思
运动会跑步作文
茉莉花茶的功效与作用
街边小吃什么最赚钱
祛湿喝什么茶
贷款买车需要什么条件