指南生活
首页
美食营养
手工爱好
生活家居
返回
指南生活
首页
美食营养
游戏数码
手工爱好
生活家居
健康养生
运动户外
职场理财
情感交际
母婴教育
时尚美容
知识问答
生活知识
生活百科
搜索
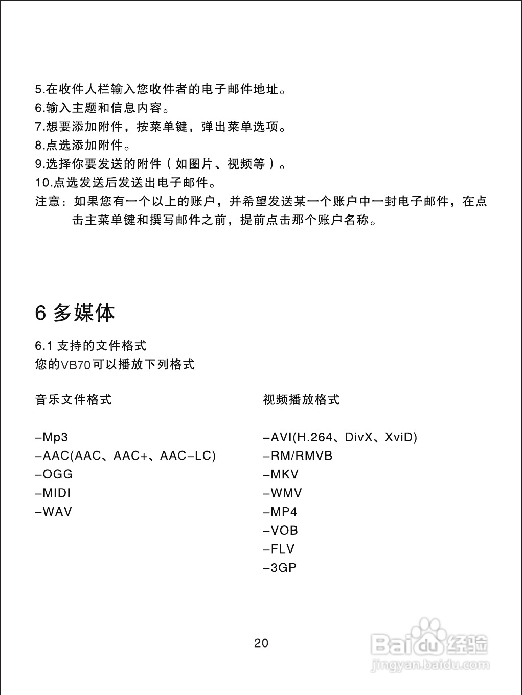
优派PAD VB70平板电脑使用说明书:[3]
2026-04-26 13:45:27
本篇为《优派PAD VB70平板电脑使用说明书》,主要介绍该产品的使用方法以及常见故障解决方案。
(共篇)
上一篇:
|
下一篇:
声明:
本网站引用、摘录或转载内容仅供网站访问者交流或参考,不代表本站立场,如存在版权或非法内容,请联系站长删除,联系邮箱:site.kefu@qq.com。
相关推荐
优派PAD VB70平板电脑使用说明书:[4]
阅读量:148
平板电脑忘记密码怎么解锁
阅读量:119
优派PAD VB70平板电脑使用说明书:[1]
阅读量:55
优派PAD VB70平板电脑使用说明书:[5]
阅读量:90
优派PAD VB70平板电脑使用说明书:[2]
阅读量:86
猜你喜欢
姜茶怎么做
汽车大灯怎么开
罗马数字怎么写
怎么清理浏览器缓存
水竹叶子发黄怎么办
怎么穿丝袜
角质层薄怎么办
感冒吃什么饭好
尤克里里谱怎么看
熟悉的近义词
猜你喜欢
束缚的近义词
炉火纯青的近义词
孕妇感冒流鼻涕怎么办
mc怎么联机
鼻子怎么变小
的近义词是什么
巴氏腺囊肿怎么引起的
罪恶都市怎么玩
湖北省博物馆
小米怎么恢复出厂设置