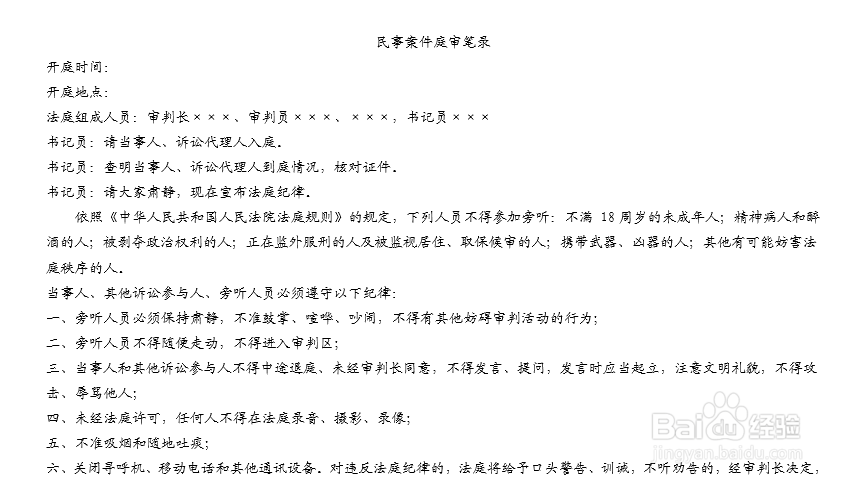
开庭庭审的过程是怎样的
1、当事人准时到庭后,书记员核实双方的身份信息,到庭情况。

2、法官宣布开庭

3、当庭陈述。原告起诉陈述(一般念念诉状),被告答辩(不熟悉的可以提前写一个答辩意见)。

4、举证质证。原告方根据其诉讼请求提交证据,被告对原告提交的证据质证(对证据的真实性、合法性、关联性发表意见);被告举证,原告质证(被告根据情况看自己要不要提交证据,有无证据提交,有提交的权利)。

5、法庭辩论。针对法律的适用,争议的事实问题,发表意见。

6、最后陈述。一句话总结,一般原告说的是支持我方诉请,被告说的是驳回,或者依法判决,看案情。

7、法庭调解。在法院的主持之下自愿调解,部分案件可能调解前置。

8、闭庭。

声明:本网站引用、摘录或转载内容仅供网站访问者交流或参考,不代表本站立场,如存在版权或非法内容,请联系站长删除,联系邮箱:site.kefu@qq.com。