指南生活
首页
美食营养
手工爱好
生活家居
返回
指南生活
首页
美食营养
游戏数码
手工爱好
生活家居
健康养生
运动户外
职场理财
情感交际
母婴教育
时尚美容
知识问答
生活知识
生活百科
搜索
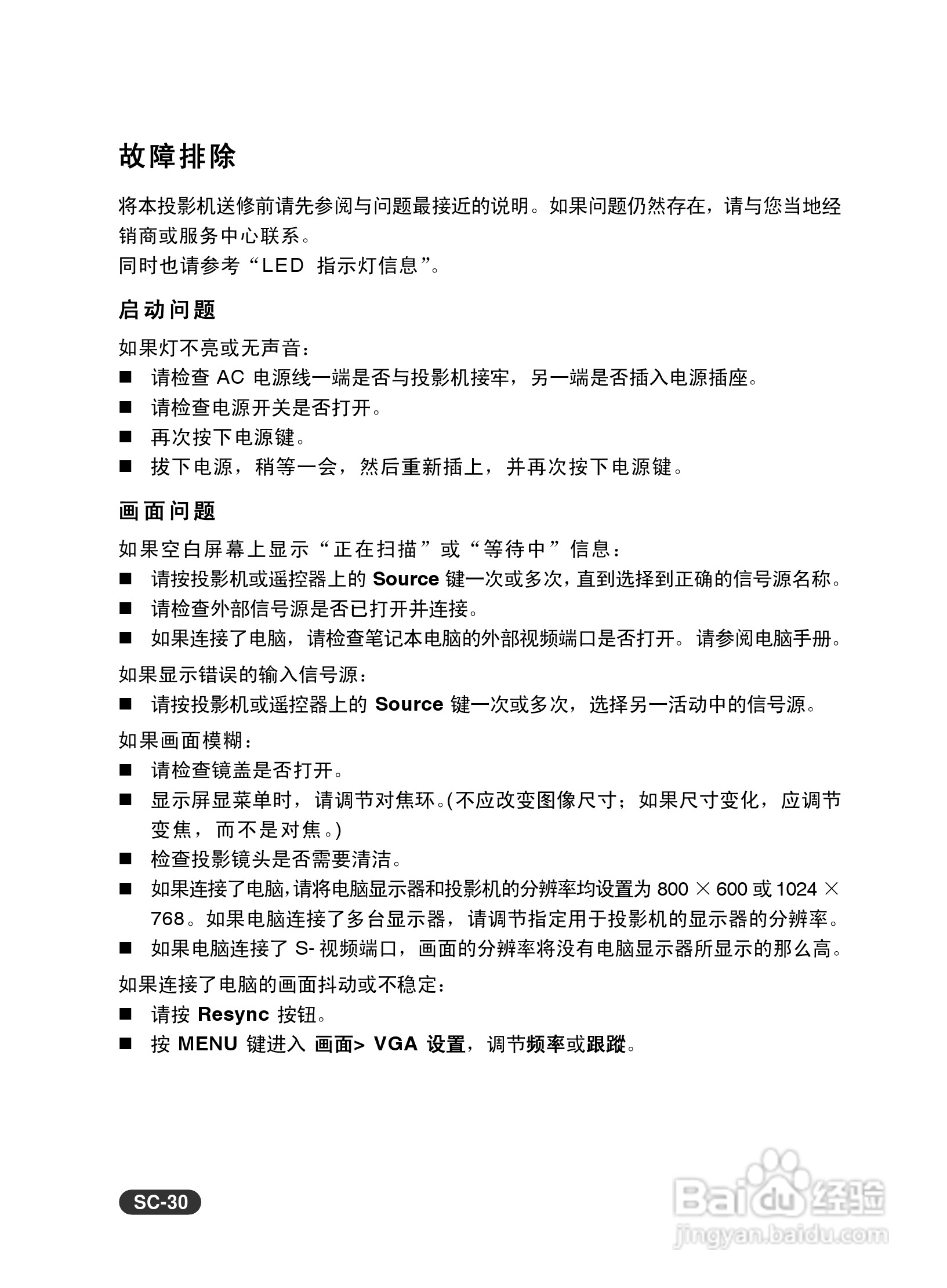
EIKI爱其 EIP-X350投影机说明书:[3]
2026-04-22 18:28:24
本篇为《EIKI爱其 EIP-X350投影机说明书》,主要介绍该产品的使用方法以及常见故障解决方案。
(共篇)
上一篇:
声明:
本网站引用、摘录或转载内容仅供网站访问者交流或参考,不代表本站立场,如存在版权或非法内容,请联系站长删除,联系邮箱:site.kefu@qq.com。
相关推荐
EIKI爱其 EIP-2500I投影机说明书:[3]
阅读量:118
EIKI爱其 EIP-200I投影机说明书:[3]
阅读量:172
EIKI爱其 EIP-4500投影机说明书:[6]
阅读量:95
EIKI爱其 EIP-2500I投影机说明书:[1]
阅读量:27
EIKI爱其 EIP-200I投影机说明书:[2]
阅读量:119
猜你喜欢
天之眼导航怎么样
带圆圈的数字怎么打
身份证遗失怎么办
皮肤过敏痒怎么办
双手发麻是怎么回事
葫芦侠怎么用
面包虫怎么繁殖
小孩喉咙有痰怎么办
脱肛怎么治疗
瑞虎3怎么样
猜你喜欢
怎么让头发变硬
授权委托书怎么写
夫妻吵架冷战怎么办
陆龟怎么养
鼻炎鼻塞怎么办
怎么修改无线密码
怎么发红包
柚子怎么挑选
后脑勺痛是怎么回事
手机照片误删怎么恢复