指南生活
首页
美食营养
手工爱好
生活家居
返回
指南生活
首页
美食营养
游戏数码
手工爱好
生活家居
健康养生
运动户外
职场理财
情感交际
母婴教育
时尚美容
知识问答
生活知识
搜索
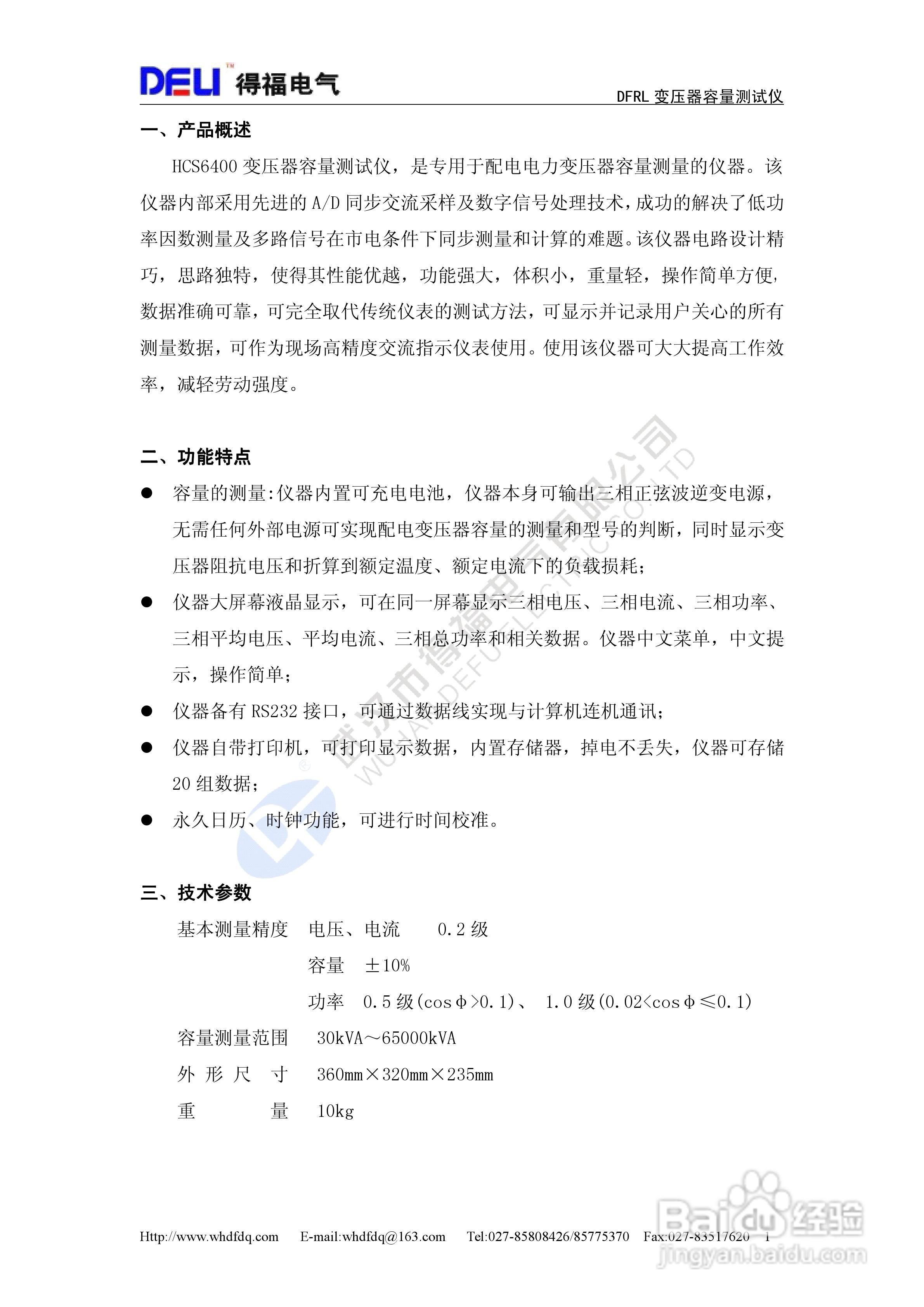
得福DFRL变压器容量测试仪说明书
2026-03-19 14:23:51
声明:
本网站引用、摘录或转载内容仅供网站访问者交流或参考,不代表本站立场,如存在版权或非法内容,请联系站长删除,联系邮箱:site.kefu@qq.com。
相关推荐
DTYF-Ⅱ型二次压降及负荷测试仪说明书
阅读量:143
YD204LV2文本显示器使用手册:[5]
阅读量:63
日立DZHV584E数码摄像机说明书:[10]
阅读量:108
SOP-8 M8915 LED驱动芯片参数分享
阅读量:31
美国飞歌GPMT517R1HW型微波炉说明书
阅读量:128
猜你喜欢
3月25日是什么星座
家用保险柜什么牌子好
什么是窦性心律不齐
simple什么意思
round是什么意思
毒奶粉是什么游戏
刘备字什么
source是什么意思
春天是个什么样的季节
mature什么意思
猜你喜欢
9511是什么电话
民族精神是什么
extra是什么意思
陶渊明号什么
基佬是什么意思
boring是什么意思
95539是什么电话
什么真好作文
奶昔是什么
made是什么意思