指南生活
首页
美食营养
手工爱好
生活家居
返回
指南生活
首页
美食营养
游戏数码
手工爱好
生活家居
健康养生
运动户外
职场理财
情感交际
母婴教育
时尚美容
知识问答
生活知识
生活百科
搜索
安川CIMR-L7B4055变频器使用说明书:[23]
2026-04-28 23:25:09
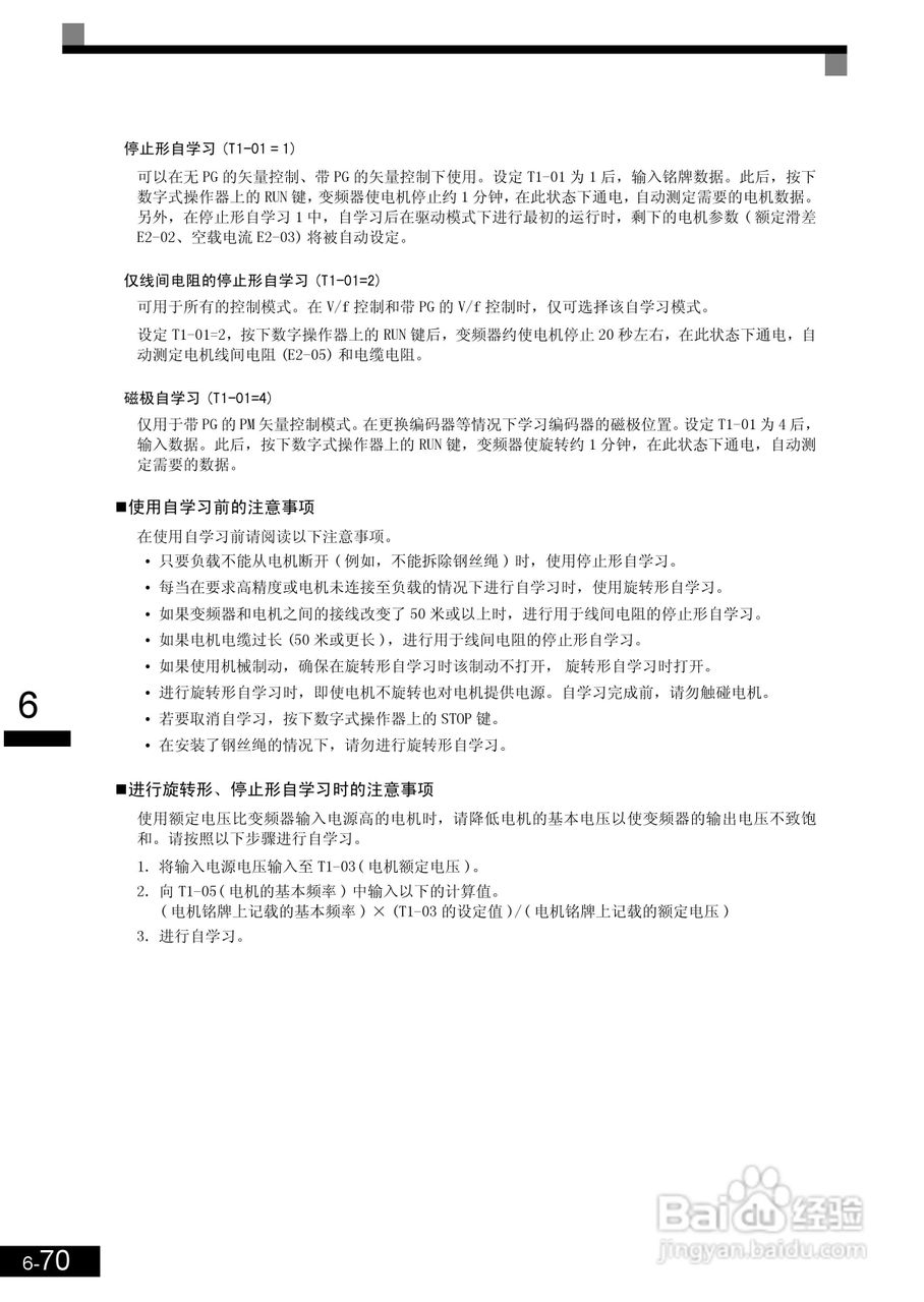
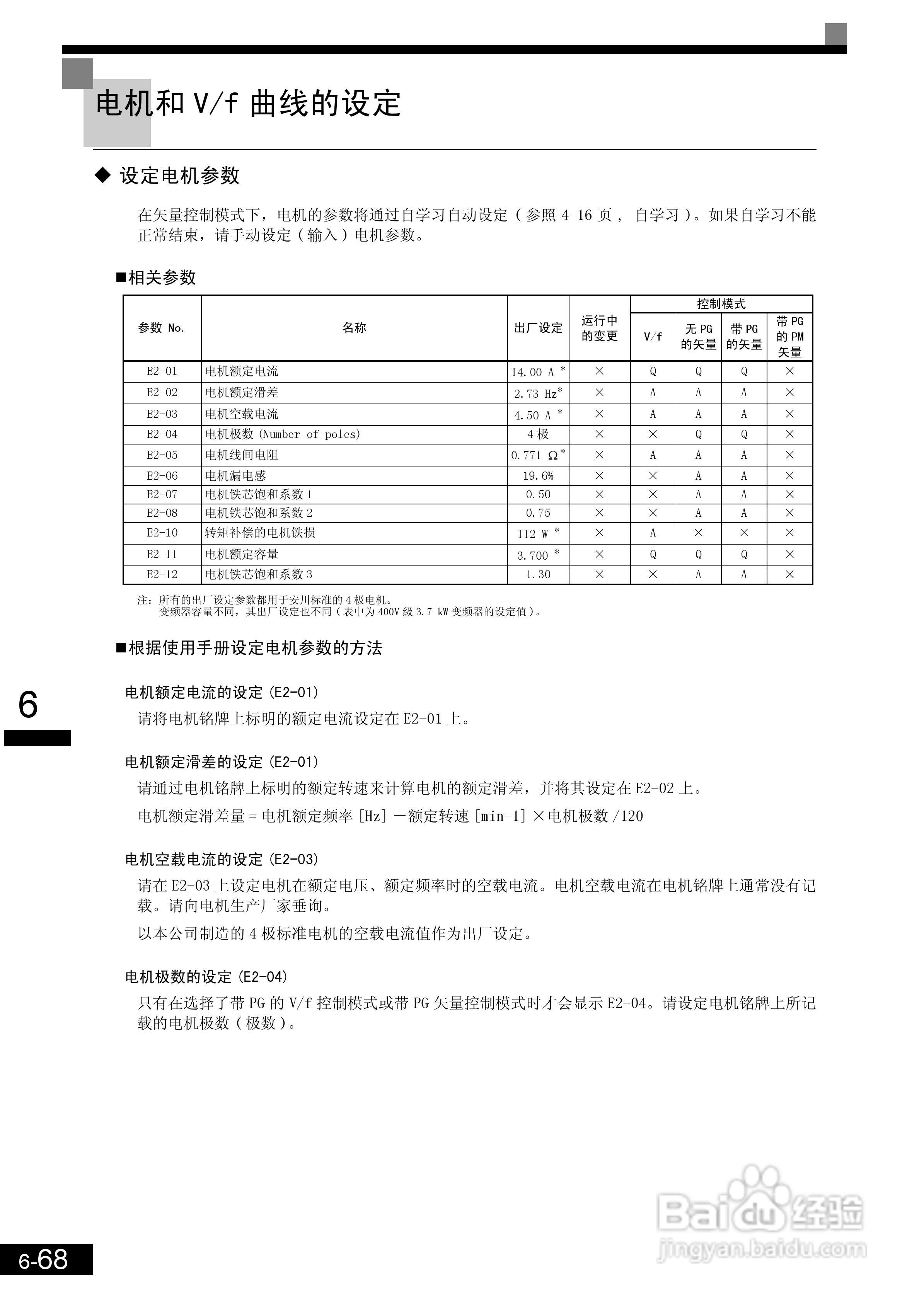
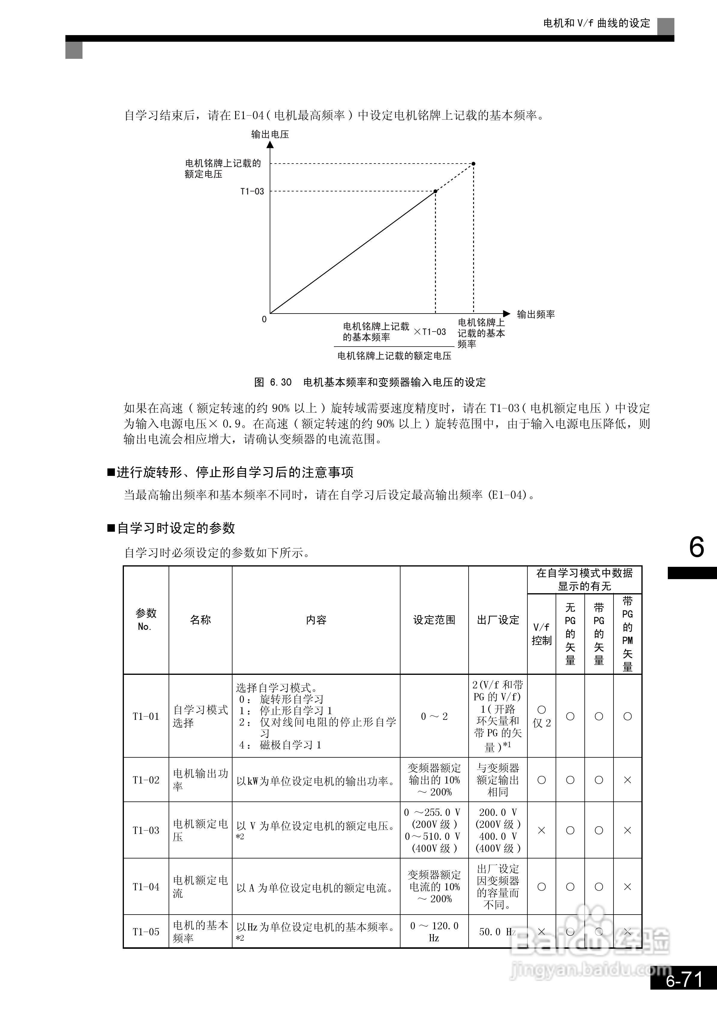
本篇为《安川CIMR-L7B4055变频器使用说明书》,主要介绍该产品的使用方法以及常见故障解决方案。
(共篇)
上一篇:
|
下一篇:
声明:
本网站引用、摘录或转载内容仅供网站访问者交流或参考,不代表本站立场,如存在版权或非法内容,请联系站长删除,联系邮箱:site.kefu@qq.com。
相关推荐
安川CIMR-L7B4055变频器使用说明书:[22]
阅读量:128
安川CIMR-L7B4055变频器使用说明书:[1]
阅读量:45
使用说明书wf2651使用指南
阅读量:109
使用说明书封面怎么做
阅读量:175
安川CIMR-L7B4055变频器使用说明书:[16]
阅读量:134
猜你喜欢
花椰菜是什么
恭维是什么意思
怎么看电脑是什么系统
东京热是什么意思
什么是微商
红曲是什么
食色性也什么意思
鱼肝油是什么
ob什么意思
rose什么意思
猜你喜欢
a50是什么
我国最大的淡水湖是什么
缅怀什么意思
吃桃子有什么好处
网上银行是什么
什么奶粉比较好
吃香蕉有什么好处
市场营销是什么
rice是什么意思
九牛一毛什么意思