指南生活
首页
美食营养
手工爱好
生活家居
返回
指南生活
首页
美食营养
游戏数码
手工爱好
生活家居
健康养生
运动户外
职场理财
情感交际
母婴教育
时尚美容
知识问答
生活知识
生活百科
搜索
捷威Gateway VG50HC笔记本电脑使用说明书:[50]
2026-04-06 18:26:25
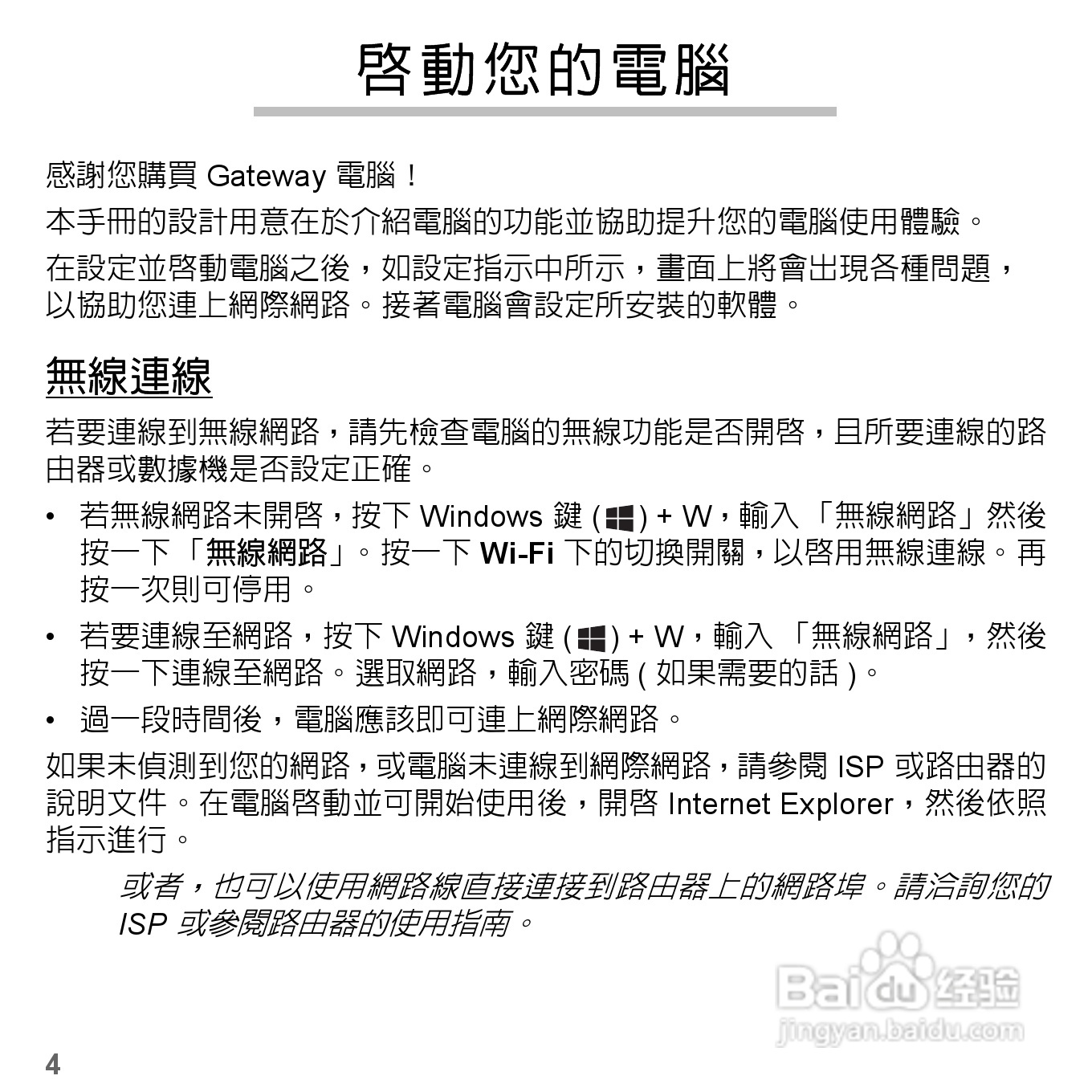
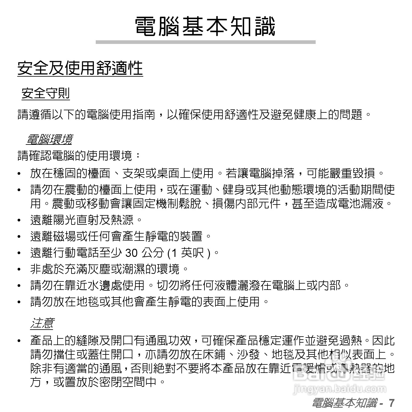
本篇为《捷威Gateway VG50HC笔记本电脑使用说明书》,主要介绍该产品的使用方法以及常见故障解决方案。
(共篇)
上一篇:
|
下一篇:
声明:
本网站引用、摘录或转载内容仅供网站访问者交流或参考,不代表本站立场,如存在版权或非法内容,请联系站长删除,联系邮箱:site.kefu@qq.com。
相关推荐
捷威Gateway VG50HC笔记本电脑使用说明书:[43]
阅读量:53
捷威Gateway VG50HC笔记本电脑使用说明书:[63]
阅读量:59
笔记本电脑开机黑屏怎么办
阅读量:66
捷威Gateway VG50HC笔记本电脑使用说明书:[71]
阅读量:92
捷威Gateway VG50HC笔记本电脑使用说明书:[91]
阅读量:88
猜你喜欢
冰岛旅游
孕妇可以吃冰淇淋吗
颜真卿书法特点
南京免费旅游景点大全
无锡旅游商贸高等职业技术学校
塔塔粉可以用什么代替
精子不液化怎么治疗
山西 旅游
星座特点
泰宁旅游攻略
猜你喜欢
泰山旅游路线
什么动物可以贴在墙上
怀化学院怎么样
维生素e软胶囊涂脸可以淡斑吗
六个月宝宝拉肚子怎么办
哈弗h2怎么样
凉拌穿心莲
小孩子不爱吃饭怎么办
桌面背景怎么设置
丽水学院怎么样