指南生活
首页
美食营养
手工爱好
生活家居
返回
指南生活
首页
美食营养
游戏数码
手工爱好
生活家居
健康养生
运动户外
职场理财
情感交际
母婴教育
时尚美容
知识问答
生活知识
生活百科
搜索
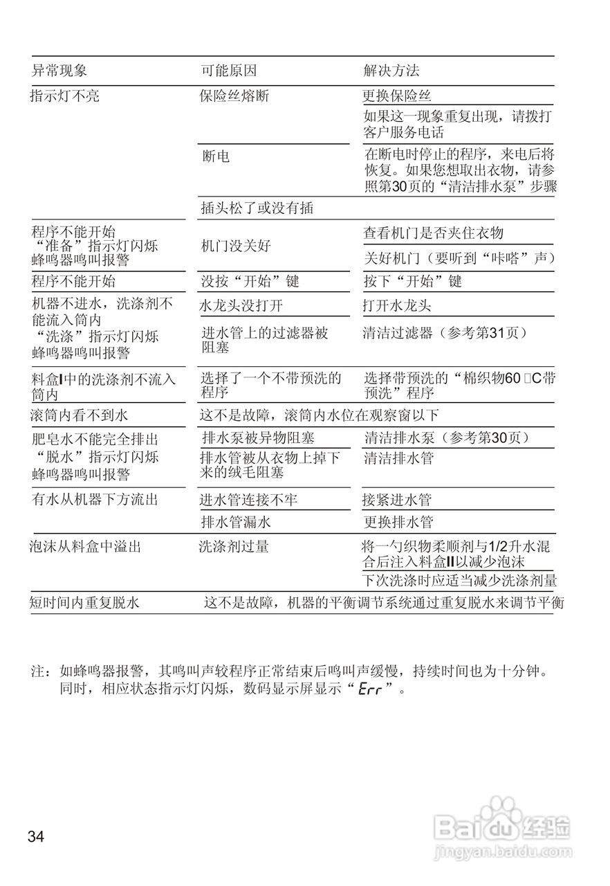
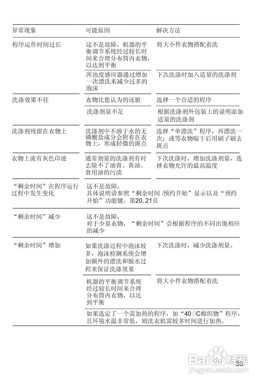
西门子Silver2005洗衣机使用说明书:[4]
2026-04-23 20:21:17
(共篇)
上一篇:
|
下一篇:
声明:
本网站引用、摘录或转载内容仅供网站访问者交流或参考,不代表本站立场,如存在版权或非法内容,请联系站长删除,联系邮箱:site.kefu@qq.com。
相关推荐
win7系统如何禁用电脑服务CNG Key Isolation
阅读量:21
父母与我们的代沟究竟是谁造成的呢?
阅读量:182
2345浏览器设置点击链接打开新标签切换至新标签
阅读量:96
如何给电脑安装新系统详细图文教程
阅读量:193
粘在墙上的双面胶怎样清除干净
阅读量:195
猜你喜欢
板栗怎么去皮和壳
薄荷糖吃多了会怎么样
dm7和弦怎么按
慢性肠炎怎么调理
安全期怎么计算
联想手机怎么样
皮肤黑怎么办
怎么开通微信公众号
电脑加密怎么设置
match怎么读
猜你喜欢
traffic怎么读
命令提示符怎么打开
韵达快递怎么样
小孩便秘怎么调理
厕所堵了怎么通
怎么卸载360
我的世界怎么酿造药水
105000大写怎么写
睡眠面膜怎么用
怎么去下眼袋