指南生活
首页
美食营养
手工爱好
生活家居
返回
指南生活
首页
美食营养
游戏数码
手工爱好
生活家居
健康养生
运动户外
职场理财
情感交际
母婴教育
时尚美容
知识问答
生活知识
搜索
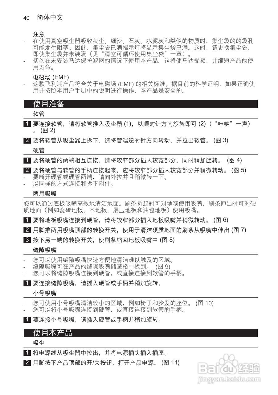
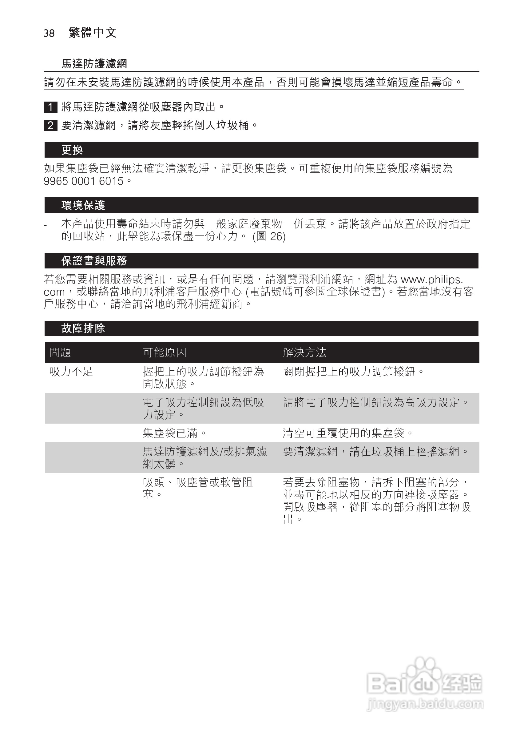
飞利浦FC8189有尘袋吸尘器使用说明书:[4]
2025-12-06 14:26:21
(共篇)
上一篇:
|
下一篇:
声明:
本网站引用、摘录或转载内容仅供网站访问者交流或参考,不代表本站立场,如存在版权或非法内容,请联系站长删除,联系邮箱:site.kefu@qq.com。
相关推荐
飞利浦FC8189有尘袋吸尘器使用说明书:[1]
阅读量:25
飞利浦FC8188有尘袋吸尘器使用说明书:[4]
阅读量:152
飞利浦FC8134有尘袋吸尘器使用说明书:[1]
阅读量:96
飞利浦FC8224有尘袋吸尘器使用说明书:[1]
阅读量:40
飞利浦FC8222有尘袋吸尘器使用说明书:[3]
阅读量:28
猜你喜欢
见贤思齐是什么意思
duck是什么意思
巴戟的功效与作用
杏仁粉的功效与作用
潜水是什么意思
备皮是什么意思啊
喜不自胜的意思
大蒜精油的功效与作用
2003年3月20号发生了什么大事
取什么名字
猜你喜欢
发生什么事
祈福是什么意思
硫酸铝的作用
hbsag阳性是什么意思
小巧玲珑的意思
的意思
什么更上一层楼
悠然的意思
浑身解数什么意思
逞强的意思