指南生活
首页
美食营养
手工爱好
生活家居
返回
指南生活
首页
美食营养
游戏数码
手工爱好
生活家居
健康养生
运动户外
职场理财
情感交际
母婴教育
时尚美容
知识问答
生活知识
生活百科
搜索
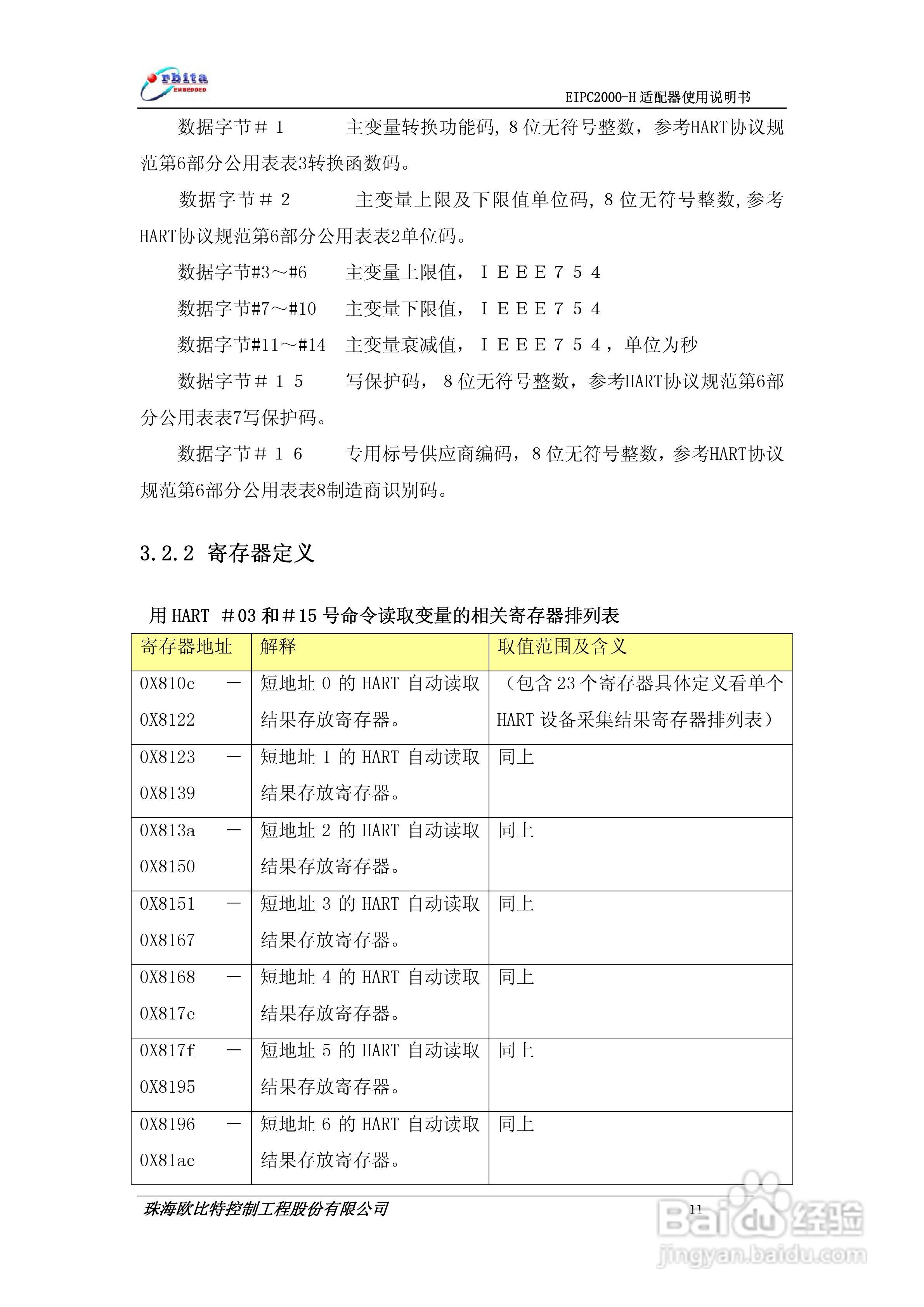
EIPC2000-H适配器使用说明书:[2]
2026-04-25 20:21:06
本篇为《EIPC2000-H适配器使用说明书》,主要介绍该产品的使用方法以及常见故障解决方案。
(共篇)
上一篇:
|
下一篇:
声明:
本网站引用、摘录或转载内容仅供网站访问者交流或参考,不代表本站立场,如存在版权或非法内容,请联系站长删除,联系邮箱:site.kefu@qq.com。
相关推荐
EIPC2000-H适配器使用说明书:[1]
阅读量:150
PT2000型巡检器使用说明书:[2]
阅读量:170
固纬GDS2000系列数字示波器使用说明书:[2]
阅读量:107
众辰电子H2000系列用变频调速器使用说明书:[2]
阅读量:87
使用说明书wf2651使用指南
阅读量:162
猜你喜欢
怎么谈恋爱技巧
ps插件怎么安装
穿越火线闪退怎么解决
股癣怎么治疗
兰州交通大学怎么样
苏宁易购怎么样
外贸怎么做
月经推迟怎么调理
久咳不愈怎么办
单行道逆行怎么处罚
猜你喜欢
军旗怎么下
帅康燃气灶怎么样
铁三角耳机怎么样
单行道逆行怎么处罚
excel怎么自动换行
房贷提前还款怎么还
qq怎么改名字
顺丰到付运费怎么算
祟怎么读
西洋参片怎么吃