指南生活
首页
美食营养
手工爱好
生活家居
返回
指南生活
首页
美食营养
游戏数码
手工爱好
生活家居
健康养生
运动户外
职场理财
情感交际
母婴教育
时尚美容
知识问答
生活知识
搜索
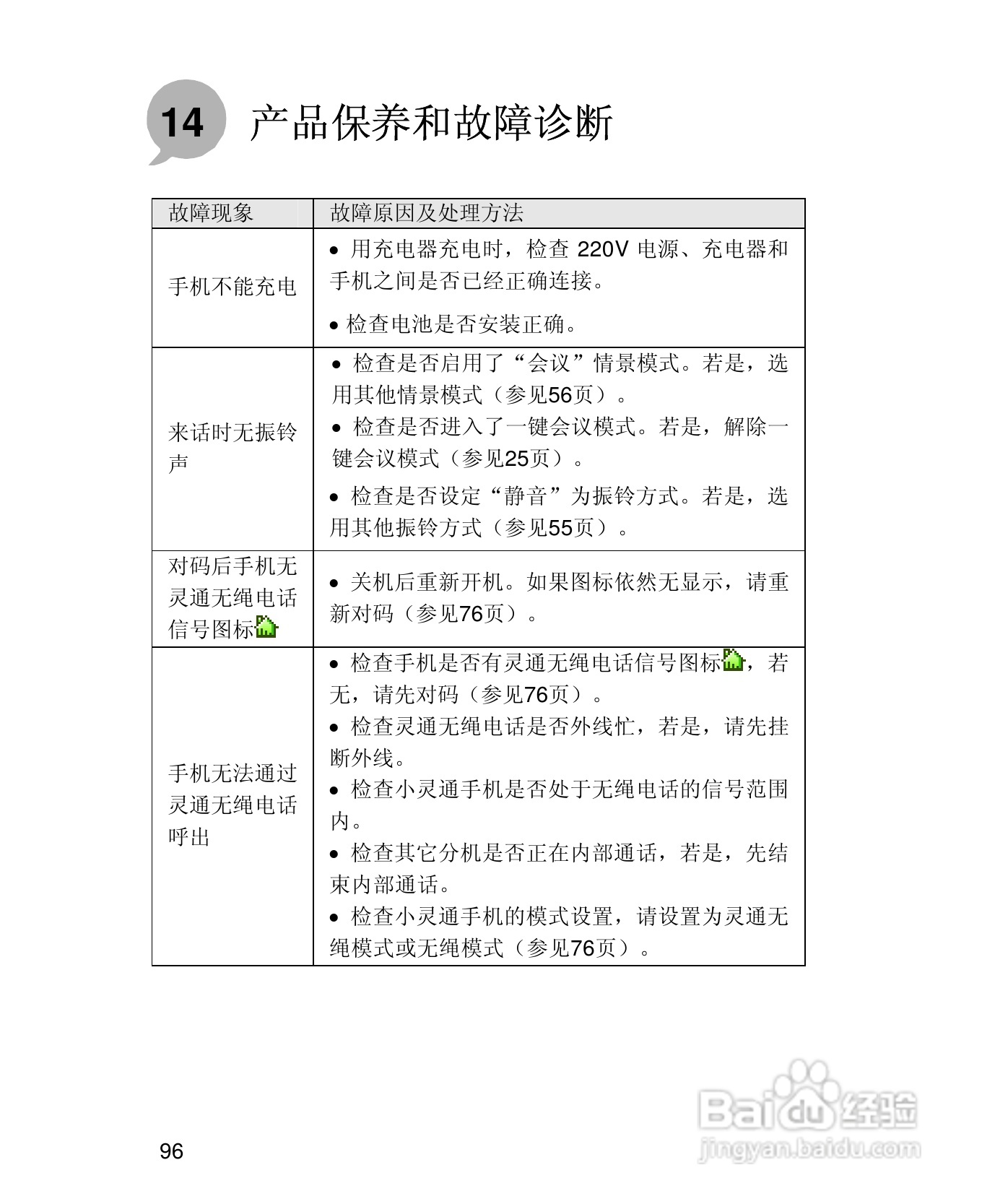
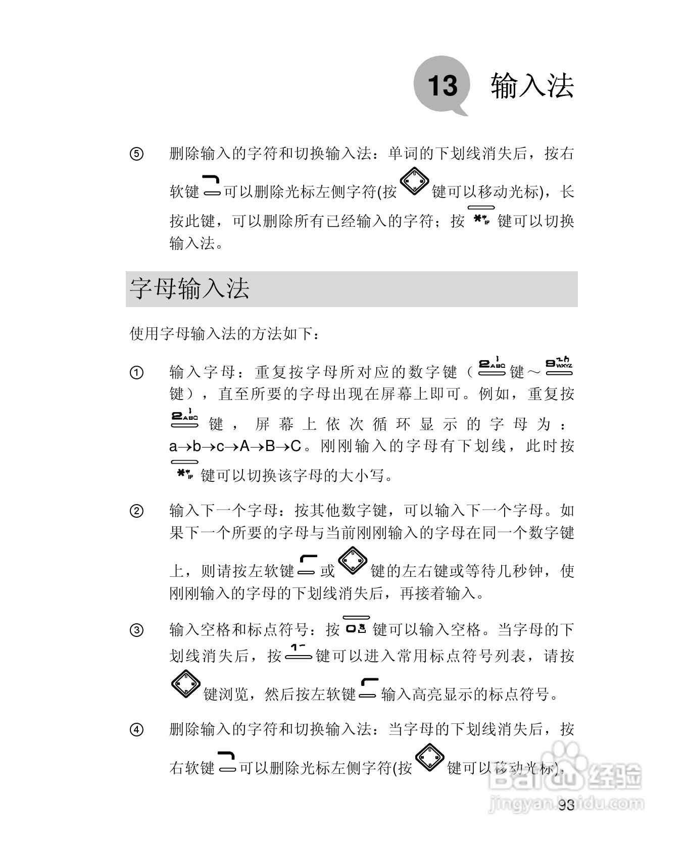
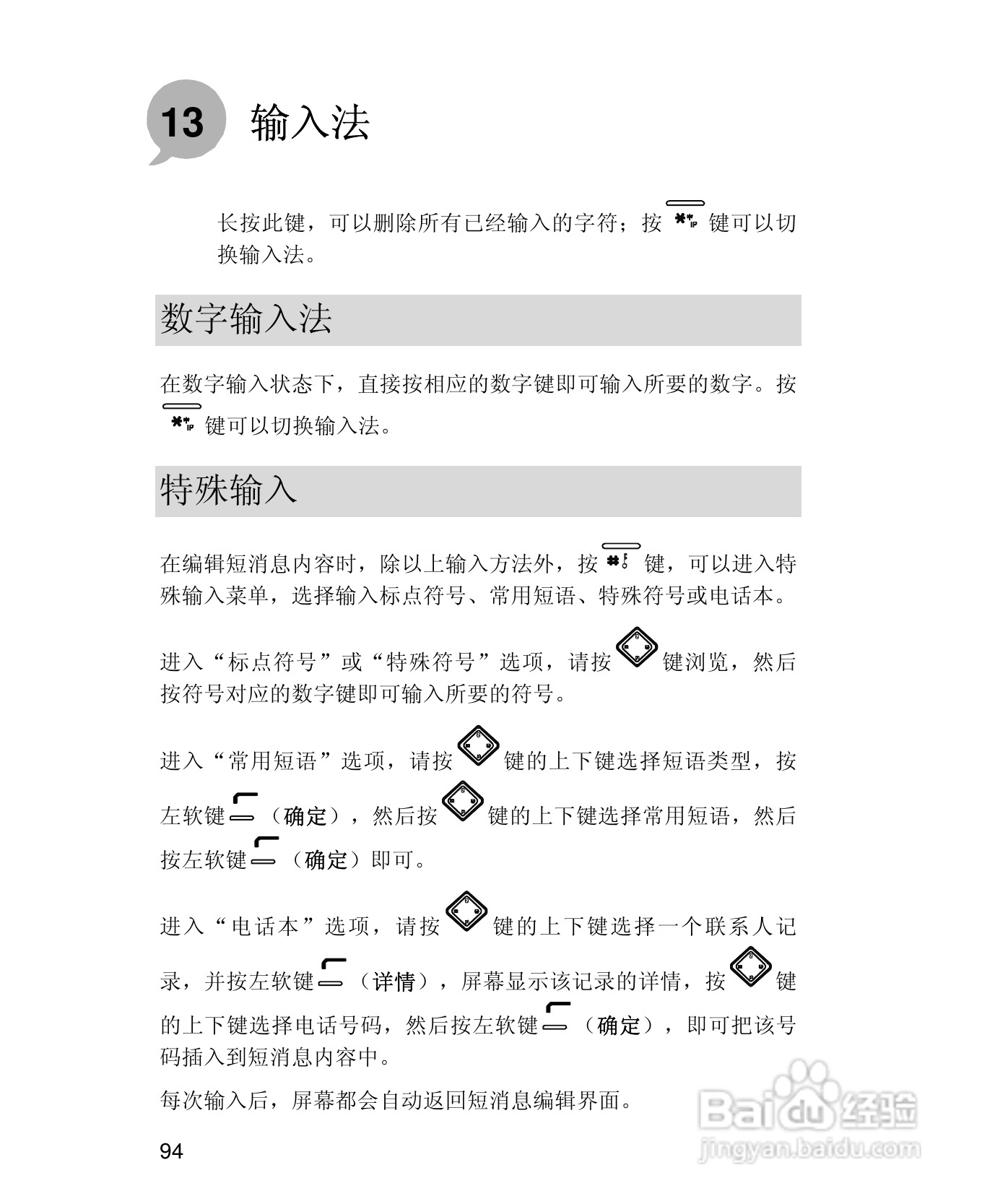
UT斯达康X58手机使用说明书:[11]
2026-03-05 18:05:19
(共篇)
上一篇:
声明:
本网站引用、摘录或转载内容仅供网站访问者交流或参考,不代表本站立场,如存在版权或非法内容,请联系站长删除,联系邮箱:site.kefu@qq.com。
相关推荐
UT斯达康X58手机使用说明书:[10]
阅读量:132
UT斯达康X58手机使用说明书:[7]
阅读量:152
UT斯达康X61手机使用说明书:[11]
阅读量:125
UT斯达康X61手机使用说明书:[1]
阅读量:126
UT斯达康X61手机使用说明书:[7]
阅读量:116
猜你喜欢
我的梦想是什么
1926年属什么生肖
基金是什么意思
see you again什么意思
lpr是什么意思
闪婚是什么意思
extra是什么意思
稗官野史什么意思
君子坦荡荡小人长戚戚是什么意思
什么是显卡
猜你喜欢
起司是什么
你是什么垃圾
白带多吃什么药
名堂是什么意思
一什么翠竹
入团有什么用
url是什么
土地划拨是什么意思
搁浅什么意思
厚德载物的意思是什么意思