指南生活
首页
美食营养
手工爱好
生活家居
返回
指南生活
首页
美食营养
游戏数码
手工爱好
生活家居
健康养生
运动户外
职场理财
情感交际
母婴教育
时尚美容
知识问答
生活知识
搜索
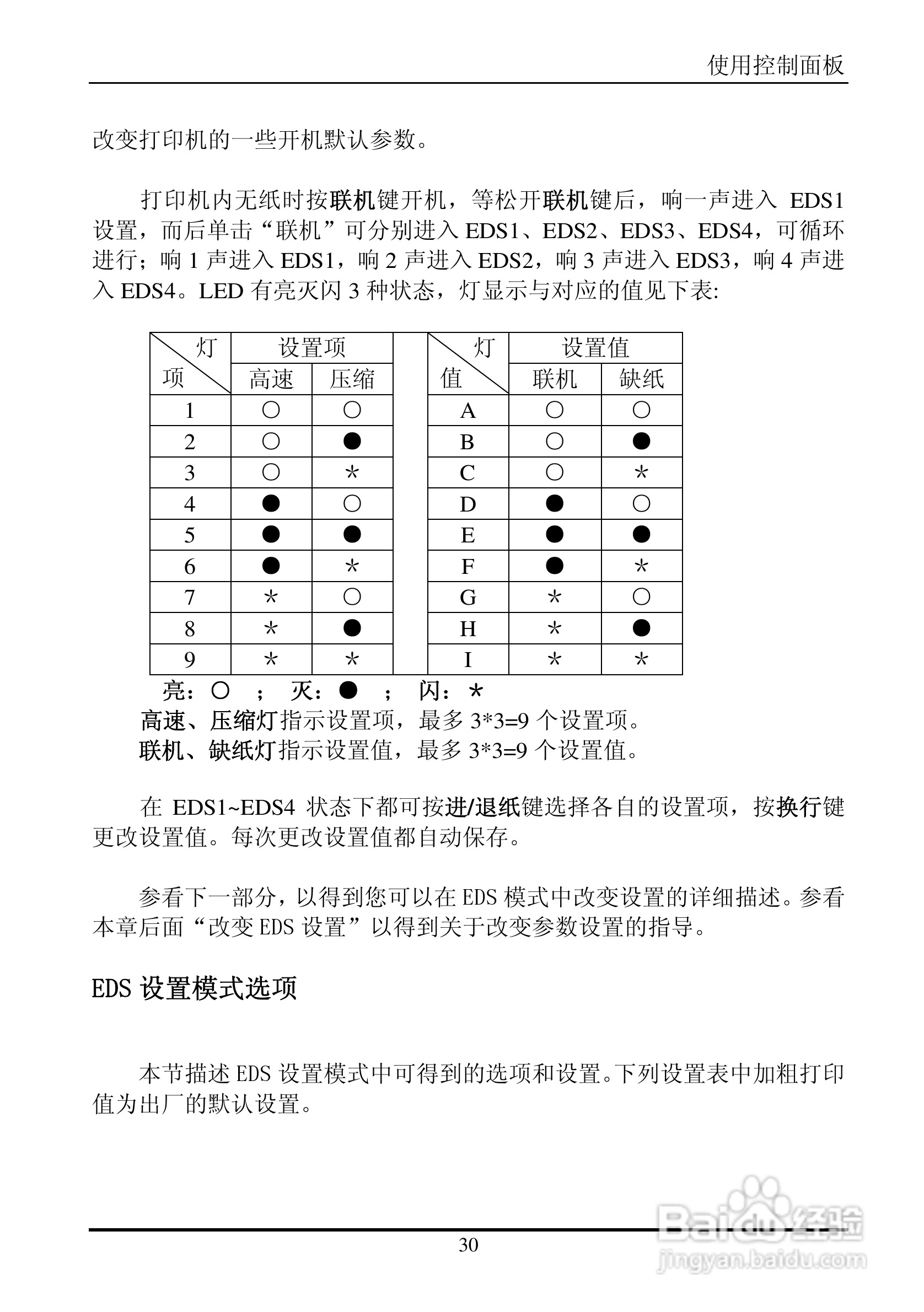
实达票据打印机BP-650KII使用手册:[4]
2026-02-28 05:54:19
本篇为《实达票据打印机BP-650KII使用手册》,主要介绍该产品的使用方法以及常见故障解决方案。
(共篇)
上一篇:
|
下一篇:
声明:
本网站引用、摘录或转载内容仅供网站访问者交流或参考,不代表本站立场,如存在版权或非法内容,请联系站长删除,联系邮箱:site.kefu@qq.com。
相关推荐
打印机连接不上电脑 如何解决
阅读量:111
怎样安装打印机和扫描仪
阅读量:194
HP DJ 2678 连接共享打印机报错缺少驱动
阅读量:130
教你如何安装打印机
阅读量:102
win7系统电脑如何用IP地址添加打印机?
阅读量:57
猜你喜欢
你想对卖火柴的小女孩说些什么
罗曼蒂克是什么意思
什么电视机质量好
饯行是什么意思
购买支票需要带什么
disappointed是什么意思
去香港买什么
无法无天的意思
文明是什么意思
什么叫动车组
猜你喜欢
驭剑士用什么武器
无线麦克风什么牌子好
吴下阿蒙的意思
新基建是什么意思
如履平地的意思
jerry是什么意思
win7sp1什么意思
学校附近开什么店好
去香港买什么
销售行业什么最赚钱