指南生活
首页
美食营养
手工爱好
生活家居
返回
指南生活
首页
美食营养
游戏数码
手工爱好
生活家居
健康养生
运动户外
职场理财
情感交际
母婴教育
时尚美容
知识问答
生活知识
生活百科
搜索
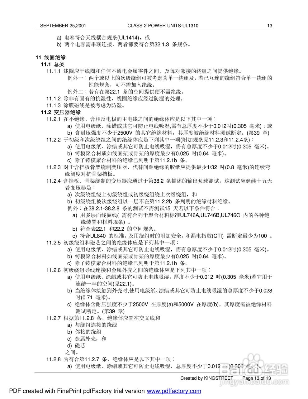
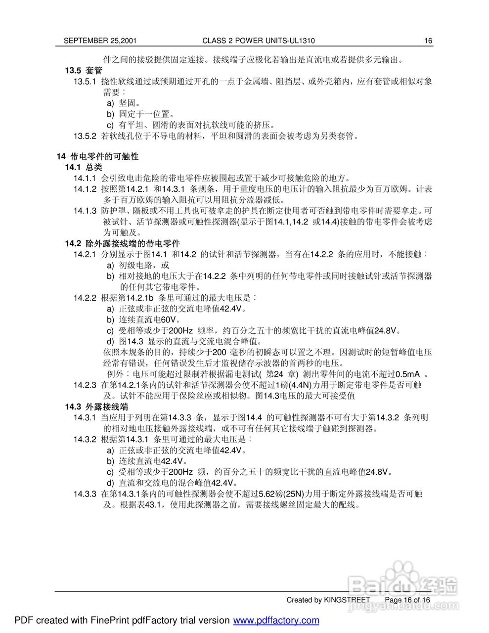
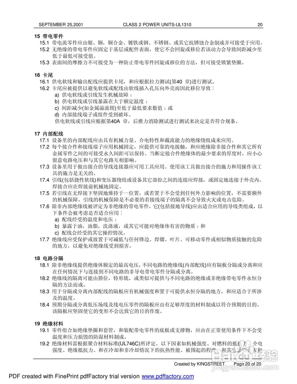
UL1310 ISB1-55989-589-6电源设备说明书:[2]
2026-03-24 15:50:48
本篇为《UL1310 ISB1-55989-589-6电源设备说明书》,主要介绍该产品的使用方法以及常见故障解决方案。
(共篇)
上一篇:
|
下一篇:
声明:
本网站引用、摘录或转载内容仅供网站访问者交流或参考,不代表本站立场,如存在版权或非法内容,请联系站长删除,联系邮箱:site.kefu@qq.com。
相关推荐
UL1310 ISB1-55989-589-6电源设备说明书:[5]
阅读量:161
美国UL认证怎么办理多少钱
阅读量:110
留学学堂:[589]美国留学改善生活方式
阅读量:37
如何获取多个ul的第一个ul标签以及ul的第n个li
阅读量:140
html列表ul的type属性
阅读量:153
猜你喜欢
journey怎么读
三角粽子怎么包图解
badminton怎么读
怎么清空回收站
cf烟雾头怎么调最清楚win7
怎么画眉毛
流程图怎么做
sausage怎么读
户型图怎么画
甲状腺炎怎么治
猜你喜欢
八马茶业怎么样
和怎么读
解析包出现问题怎么办
简历特长怎么写
手刹怎么用
速腾怎么样
膝盖内侧疼是怎么回事
笔记本怎么看配置
蒸汽熨斗怎么用
咽喉炎怎么治