指南生活
首页
美食营养
手工爱好
生活家居
返回
指南生活
首页
美食营养
游戏数码
手工爱好
生活家居
健康养生
运动户外
职场理财
情感交际
母婴教育
时尚美容
知识问答
生活知识
搜索
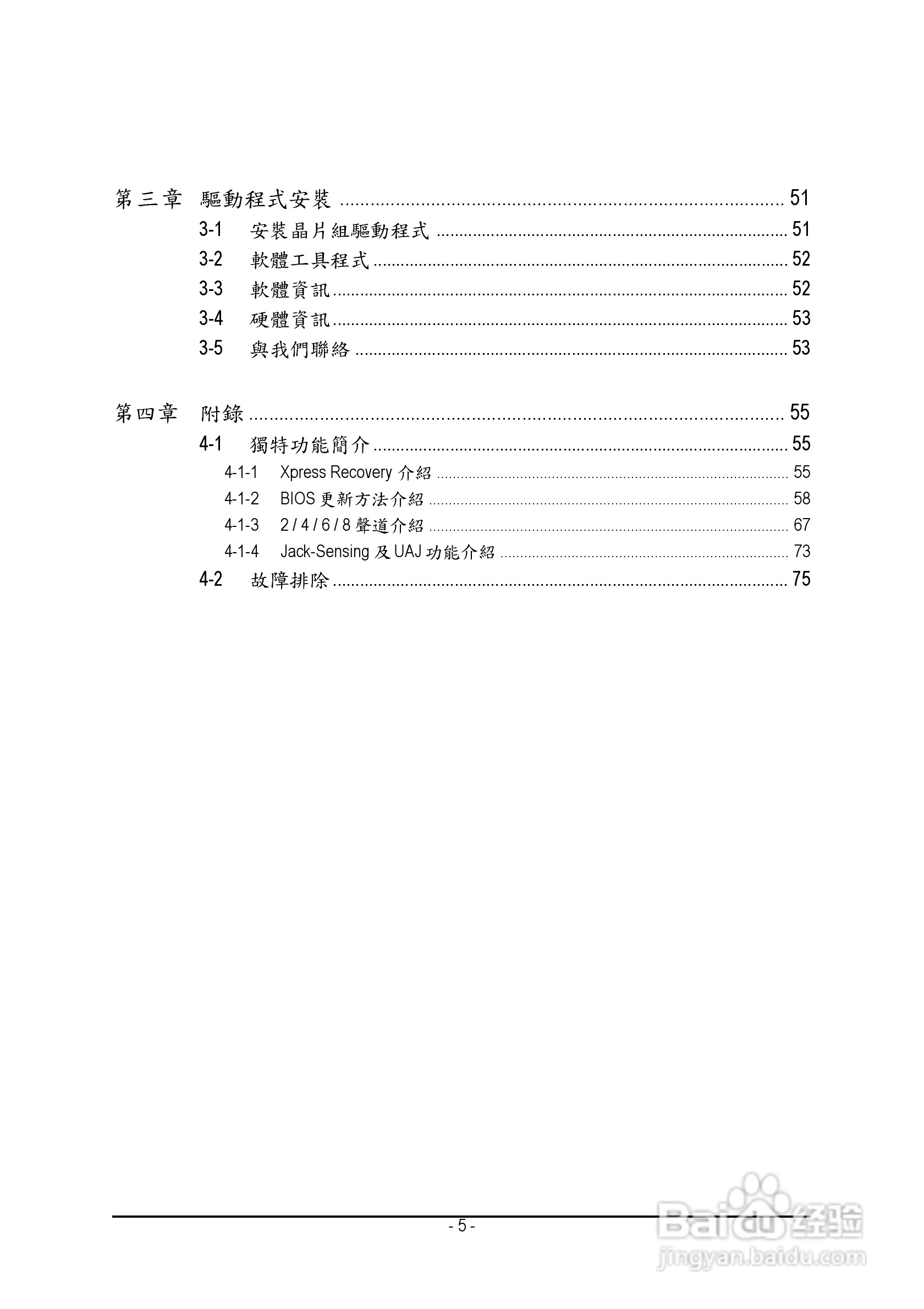
技嘉GA-8IP775型主板说明书:[1]
2026-01-08 20:29:41
本篇为《技嘉GA-8IP775型主板说明书》,主要介绍该产品的使用方法以及常见故障解决方案。
(共篇)
下一篇:
声明:
本网站引用、摘录或转载内容仅供网站访问者交流或参考,不代表本站立场,如存在版权或非法内容,请联系站长删除,联系邮箱:site.kefu@qq.com。
相关推荐
技嘉GA-8IP775型主板说明书:[8]
阅读量:188
技嘉GA-8IP775-G型主板说明书:[8]
阅读量:176
技嘉GA-8IP775-G型主板说明书:[3]
阅读量:191
技嘉 GA-8I845GVM-775主板说明书:[1]
阅读量:75
技嘉主板bios升级教程
阅读量:158
猜你喜欢
10月30日是什么星座
如何发挥党员先锋模范作用
如何煮汤圆
金鱼怎么养不会死
阳虚体质如何调理
腿上有红血丝怎么办
matter是什么意思
如何养鱼
如何做最好的自己
淘宝网怎么注册网店
猜你喜欢
完美生活歌词
梦到掉牙齿是什么预兆
梦幻西游5开怎么赚钱
书香门第是什么意思
手机误删照片如何恢复
建行悦生活
大连生活
8月22日是什么星座
赞丽生活app
如何全身美白