指南生活
首页
美食营养
手工爱好
生活家居
返回
指南生活
首页
美食营养
游戏数码
手工爱好
生活家居
健康养生
运动户外
职场理财
情感交际
母婴教育
时尚美容
知识问答
生活知识
生活百科
搜索
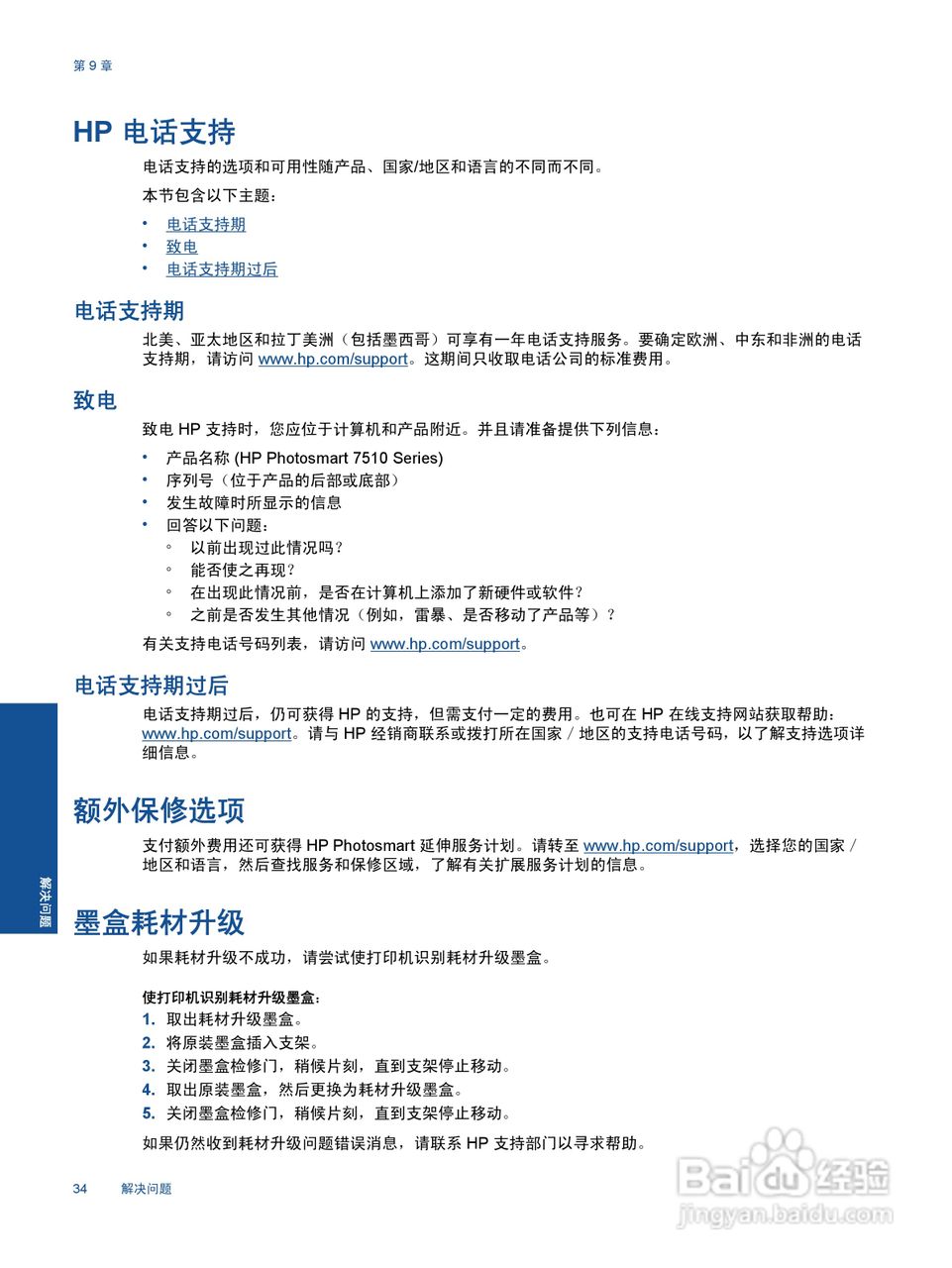
惠普 HP Photosmart 7510 Series一体机说明书:[4]
2026-05-10 07:43:41
本篇为《惠普 HP Photosmart 7510 Series一体机说明书》,主要介绍该产品的使用方法以及常见故障解决方案。
(共篇)
上一篇:
声明:
本网站引用、摘录或转载内容仅供网站访问者交流或参考,不代表本站立场,如存在版权或非法内容,请联系站长删除,联系邮箱:site.kefu@qq.com。
相关推荐
电脑上添加惠普打印机步骤 解决打印机无法连接
阅读量:112
惠普云打印hpeprint使用攻略?
阅读量:51
打印机配置无线时,搜索不到自家无线怎么办?
阅读量:55
hp无线打印机怎么连接
阅读量:137
怎么设置HP打印机嵌入式Web服务器EWS权限方法
阅读量:163
猜你喜欢
章丘旅游
武昌理工学院怎么样
凤凰古城旅游
纳智捷怎么样
贵州省旅游景点
芒果可以放冰箱吗
有钱真的可以为所欲为
惊喜的英语怎么写
哺乳期可以吃芒果吗
北京暂住证怎么办
猜你喜欢
经期可以健身吗
入党介绍人意见怎么写
美国旅游签证有效期
小孩尿频是怎么回事
日晒斑怎么去除
借贷记账法的特点
太行山大峡谷旅游攻略
江门旅游景点哪个好玩的地方
天津的旅游景点
宜兴竹海风景区