指南生活
首页
美食营养
手工爱好
生活家居
返回
指南生活
首页
美食营养
游戏数码
手工爱好
生活家居
健康养生
运动户外
职场理财
情感交际
母婴教育
时尚美容
知识问答
生活知识
生活百科
搜索
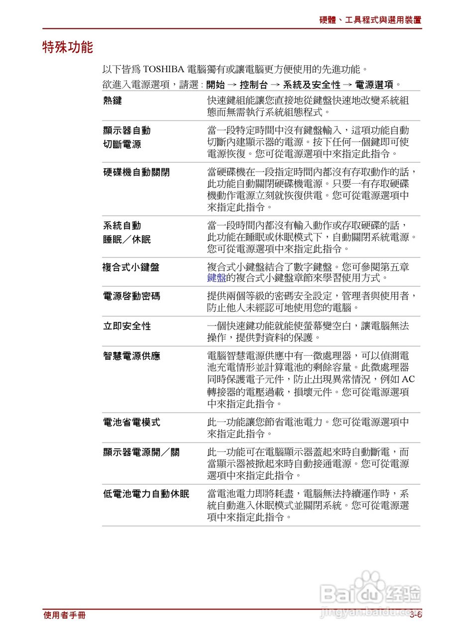
东芝Satellite C640D笔记本电脑使用说明书:[6]
2026-04-06 22:59:07
本篇为《东芝Satellite C640D笔记本电脑使用说明书》,主要介绍该产品的使用方法以及常见故障解决方案。
(共篇)
上一篇:
|
下一篇:
声明:
本网站引用、摘录或转载内容仅供网站访问者交流或参考,不代表本站立场,如存在版权或非法内容,请联系站长删除,联系邮箱:site.kefu@qq.com。
相关推荐
东芝Satellite C640D笔记本电脑使用说明书:[14]
阅读量:34
东芝Satellite C640D笔记本电脑使用说明书:[13]
阅读量:158
东芝Satellite C600D笔记本电脑使用说明书:[6]
阅读量:77
笔记本电脑摄像头如何打开
阅读量:131
笔记本电脑开不了机怎么处理
阅读量:38
猜你喜欢
孕妇感冒了能吃什么药
lucy是什么意思
奥运会什么时候开
早孕有什么反应
清闲的意思
什么是诽谤罪
现在卖什么最赚钱
ai文件用什么打开
什么叫骑缝章
纨绔子弟什么意思
猜你喜欢
battle是什么意思
莲心的功效与作用
swag是什么意思
观望的意思
什么是网址
is是什么意思
中药白芍的功效与作用
预录取是什么意思啊
六个一是什么
兔死狗烹什么意思