指南生活
首页
美食营养
手工爱好
生活家居
返回
指南生活
首页
美食营养
游戏数码
手工爱好
生活家居
健康养生
运动户外
职场理财
情感交际
母婴教育
时尚美容
知识问答
生活知识
生活百科
搜索
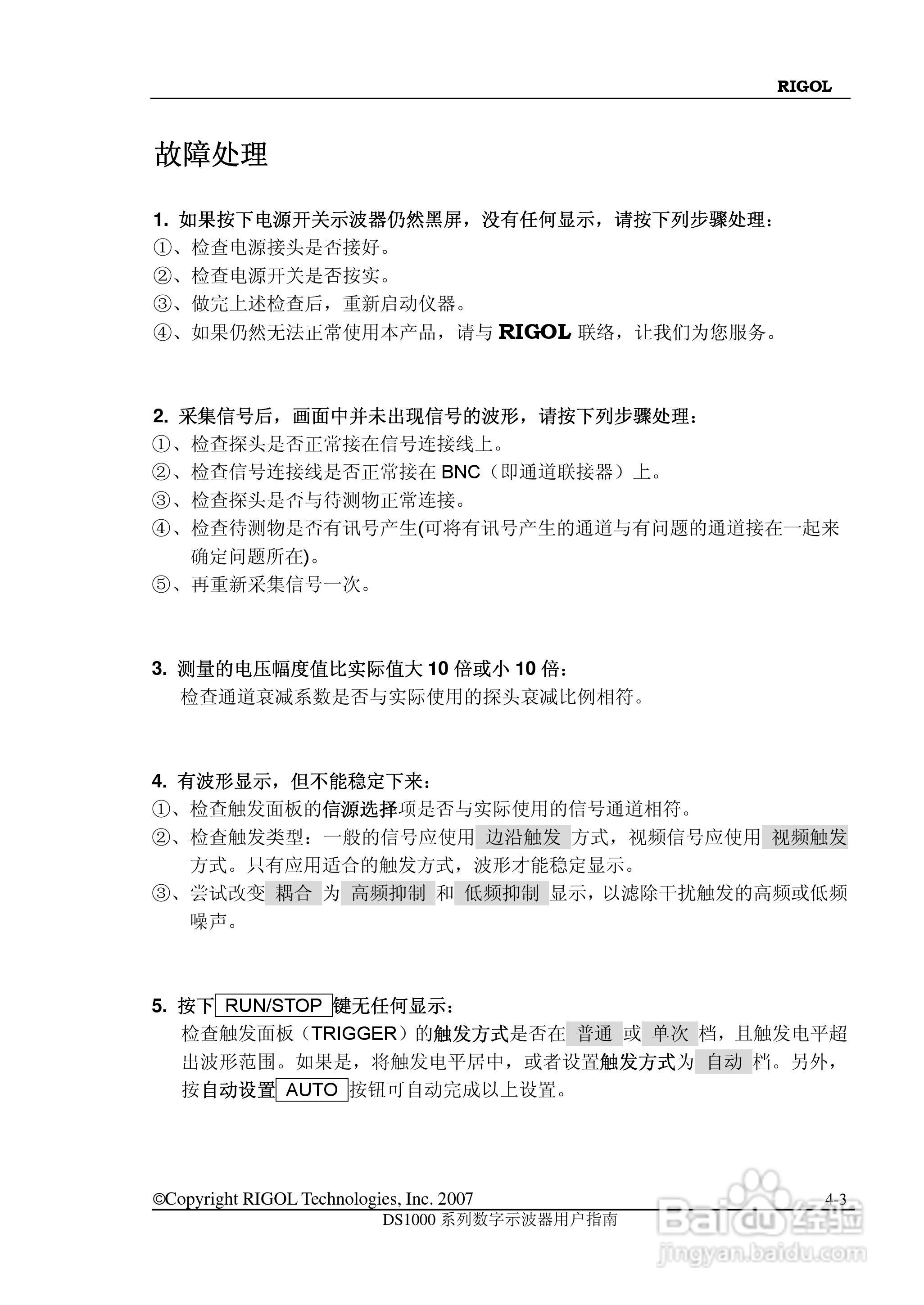
RIGOL数字示波器 DS1000 用户手册:[15]
2026-04-23 14:44:42
本篇为《RIGOL数字示波器 DS1000 用户手册》,主要介绍该产品的使用方法以及常见故障解决方案。
(共篇)
上一篇:
|
下一篇:
声明:
本网站引用、摘录或转载内容仅供网站访问者交流或参考,不代表本站立场,如存在版权或非法内容,请联系站长删除,联系邮箱:site.kefu@qq.com。
相关推荐
RIGOL数字示波器 DS1000 用户手册:[10]
阅读量:26
RIGOL数字示波器 DS1000 用户手册:[11]
阅读量:59
RIGOL DS100E/1000D系列数字示波器用户手册:[15]
阅读量:80
数字示波器使用方法
阅读量:194
数字示波器使用中常见问题
阅读量:106
猜你喜欢
无责任底薪是什么意思
政治掮客是什么意思
办结婚证需要什么证件
糖醋萝卜的腌制方法
宁静致远什么意思
灵巧的反义词是什么
校运动会作文
七叶莲的养殖方法
airport是什么意思
单枞茶属于什么茶
猜你喜欢
运动会宣传语
7月份有什么节日
material是什么意思
为运动员加油的句子
养殖场起名
黄钟大吕是什么意思
4月份有什么节日
1975年出生是什么命
妒忌是什么意思
狮子女和什么座最配