指南生活
首页
美食营养
手工爱好
生活家居
返回
指南生活
首页
美食营养
游戏数码
手工爱好
生活家居
健康养生
运动户外
职场理财
情感交际
母婴教育
时尚美容
知识问答
生活知识
搜索
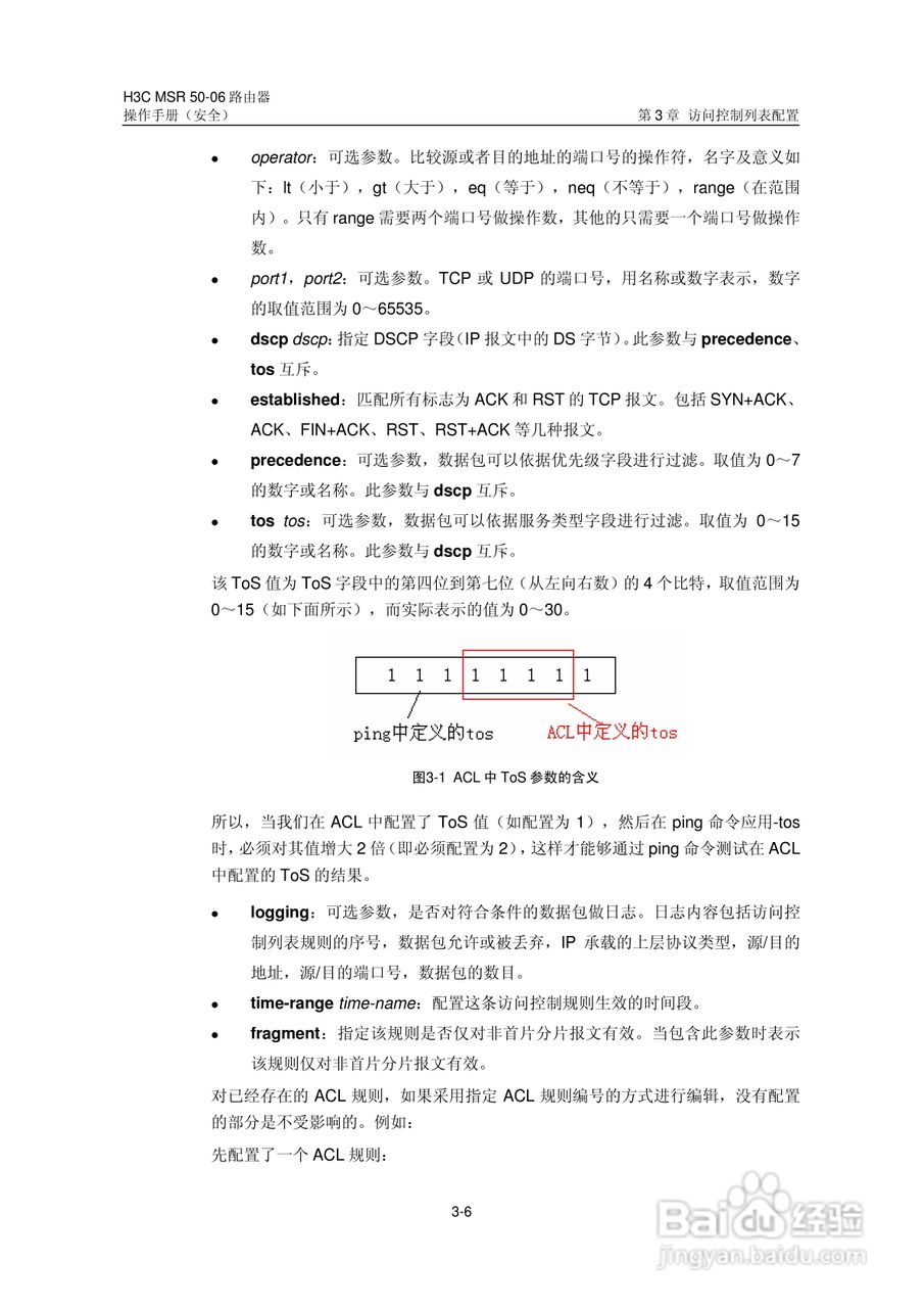
H3C MSR5006路由器操作手册:[67]
2025-12-27 07:46:39
本篇为《H3C MSR5006路由器操作手册》,主要介绍该产品的使用方法以及常见故障解决方案。
(共篇)
上一篇:
|
下一篇:
声明:
本网站引用、摘录或转载内容仅供网站访问者交流或参考,不代表本站立场,如存在版权或非法内容,请联系站长删除,联系邮箱:site.kefu@qq.com。
相关推荐
H3C MSR5006路由器操作手册:[65]
阅读量:28
H3C MSR5006路由器操作手册:[47]
阅读量:124
路由器如何使用
阅读量:196
路由器上的los红灯闪是什么意思
阅读量:125
路由器密码怎么修改
阅读量:137
猜你喜欢
类风湿有什么特效药
eva是什么
学籍辅号是什么
废青是什么意思
bim是什么意思
96122是什么电话
qc小组是什么意思
三点水者念什么意思
微信是什么时候出来的
房产税是什么
猜你喜欢
坑距是什么意思
检车需要什么手续
什么鱼最好养
dollar是什么意思
放样是什么意思
什么是标准差
母爱是什么仿写句子
什么是丁克
今年是什么生肖年
知无不言是什么意思