指南生活
首页
美食营养
手工爱好
生活家居
返回
指南生活
首页
美食营养
游戏数码
手工爱好
生活家居
健康养生
运动户外
职场理财
情感交际
母婴教育
时尚美容
知识问答
生活知识
生活百科
搜索
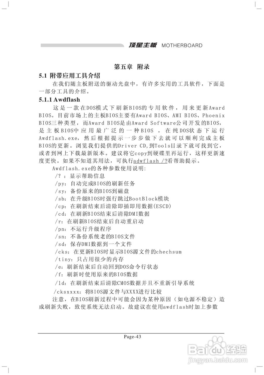
顶星TM-915GVM3型主板说明书:[6]
2026-05-16 08:33:07
本篇为《顶星TM-915GVM3型主板说明书》,主要介绍该产品的使用方法以及常见故障解决方案。
(共篇)
上一篇:
|
下一篇:
声明:
本网站引用、摘录或转载内容仅供网站访问者交流或参考,不代表本站立场,如存在版权或非法内容,请联系站长删除,联系邮箱:site.kefu@qq.com。
相关推荐
顶星TM-915GVM3型主板说明书:[7]
阅读量:153
顶星TM-915GD2型主板说明书:[3]
阅读量:145
顶星TM-N68S型主板说明书:[3]
阅读量:49
顶星TM-945GGCM型主板说明书:[3]
阅读量:184
顶星TM-945GGLM型主板说明书:[3]
阅读量:132
猜你喜欢
在校表现怎么写
太阳果怎么吃
星期四英语怎么说
台式电脑怎么设置密码
乳腺囊肿是怎么回事
win7怎么截屏
鼻炎康片效果怎么样
跖疣怎么治
中国医科大学怎么样
市场分析怎么写
猜你喜欢
胃疼怎么快速缓解
思域怎么样
天津师范大学怎么样
吸顶灯怎么拆
大脚骨怎么办
骑马与砍杀怎么下马
怎么摘隐形眼镜
敷衍怎么演
焖面怎么做好吃
水烟怎么抽