指南生活
首页
美食营养
手工爱好
生活家居
返回
指南生活
首页
美食营养
游戏数码
手工爱好
生活家居
健康养生
运动户外
职场理财
情感交际
母婴教育
时尚美容
知识问答
生活知识
搜索
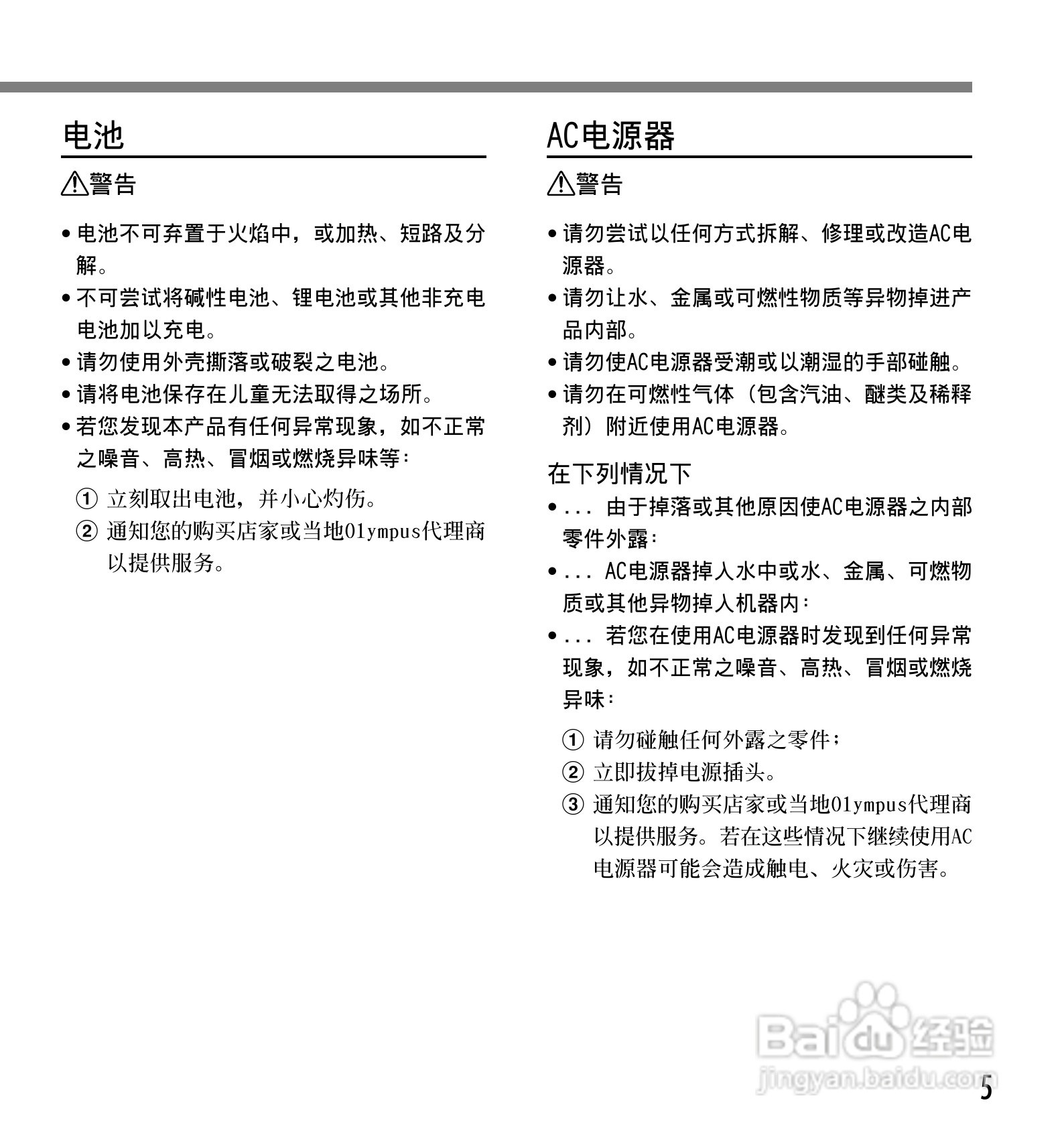
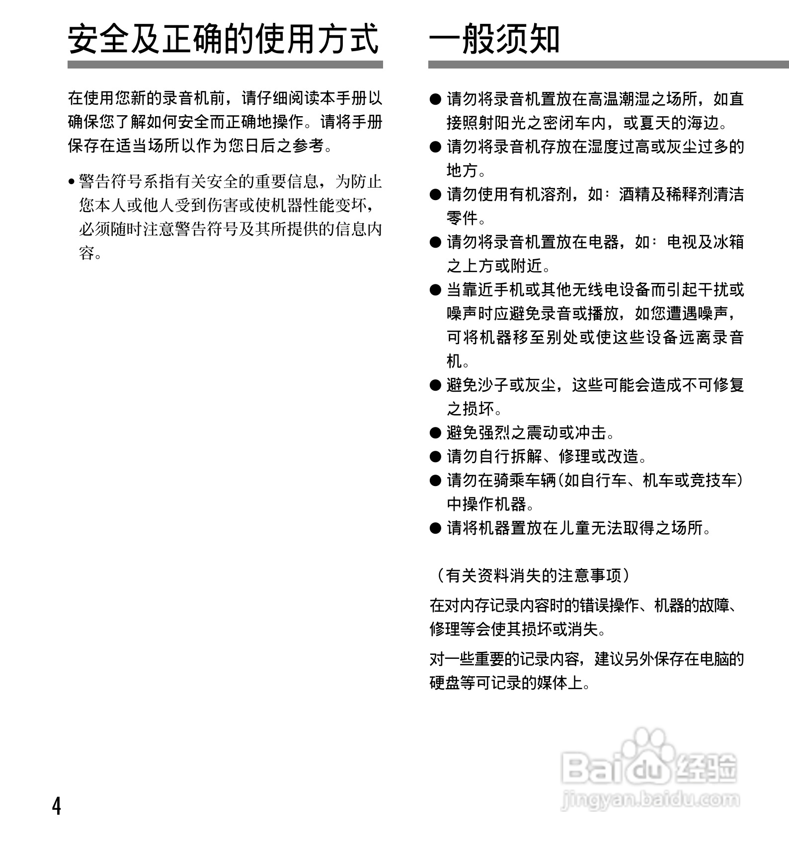
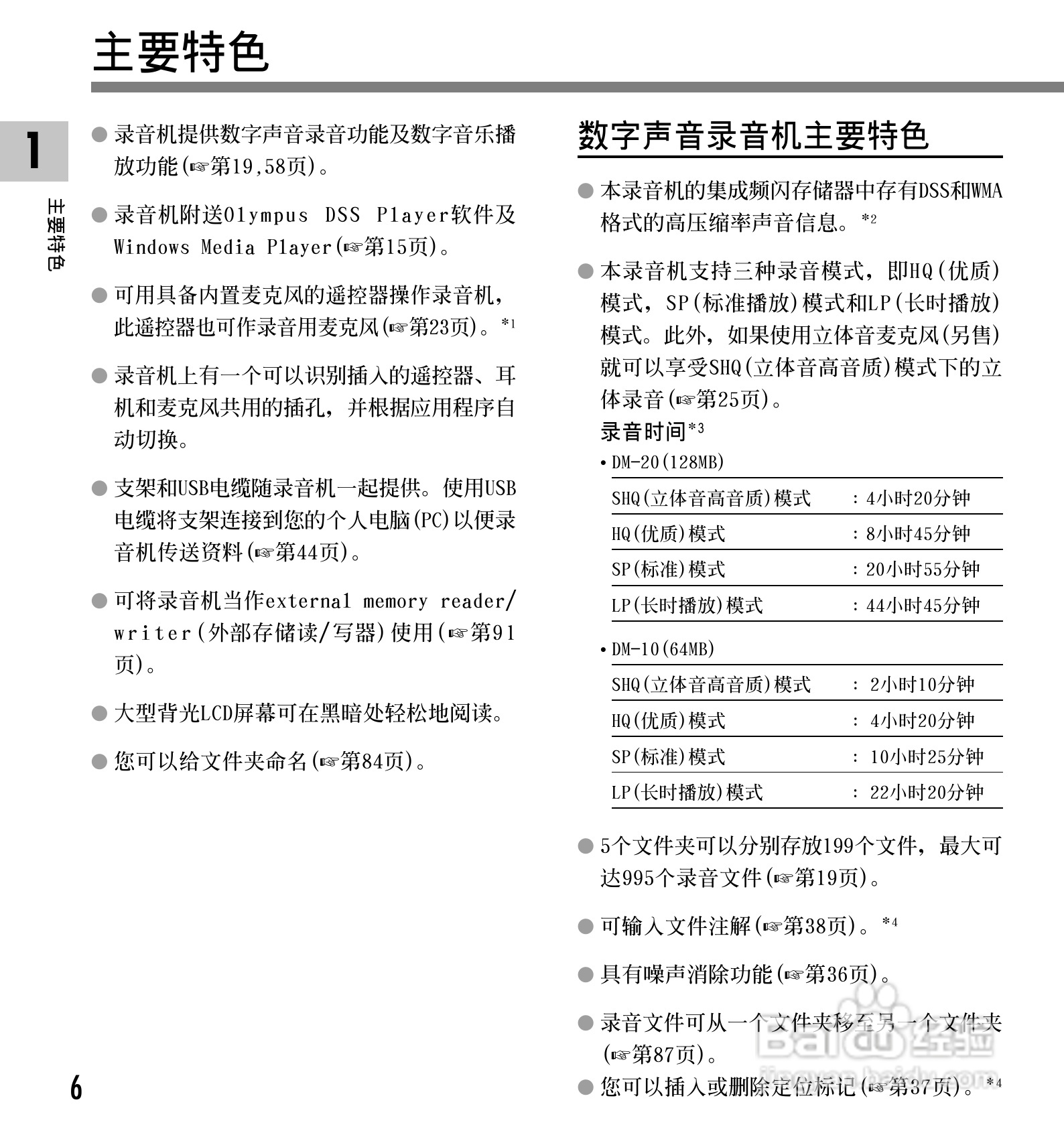
奥林巴斯录音笔DM-20型使用说明书:[1]
2026-01-06 08:19:53
本篇为《奥林巴斯录音笔DM-20型使用说明书》,主要介绍该产品的使用方法以及常见故障解决方案。
(共篇)
下一篇:
声明:
本网站引用、摘录或转载内容仅供网站访问者交流或参考,不代表本站立场,如存在版权或非法内容,请联系站长删除,联系邮箱:site.kefu@qq.com。
相关推荐
有道词典如何查看学习币的记录及兑换礼品
阅读量:120
如何解决vi编写代码关键字没有颜色、括号不匹配
阅读量:90
易语言版本不支持编译程序及制作安装软件怎么办
阅读量:167
WinMerge关于忽略代码页差异设置开启此功能
阅读量:97
大话西游2五一任务怎么玩
阅读量:91
猜你喜欢
aa制是什么意思
炉火纯青是什么意思
感慨是什么意思
饶恕的意思
雪梅的意思
you jump i jump是什么意思
憨态可掬的意思
女生学什么手艺好
乳糖不耐受是什么意思
兔死狐悲的意思
猜你喜欢
水滴轮什么牌子好
cep是什么意思
强光手电筒什么牌子好
铁观音有什么功效
天涯共此时表达的意思
递等式计算是什么意思
苹果ios是什么意思
机构专用是什么意思
悲悯的意思
脑死亡是什么意思