指南生活
首页
美食营养
手工爱好
生活家居
返回
指南生活
首页
美食营养
游戏数码
手工爱好
生活家居
健康养生
运动户外
职场理财
情感交际
母婴教育
时尚美容
知识问答
生活知识
生活百科
搜索
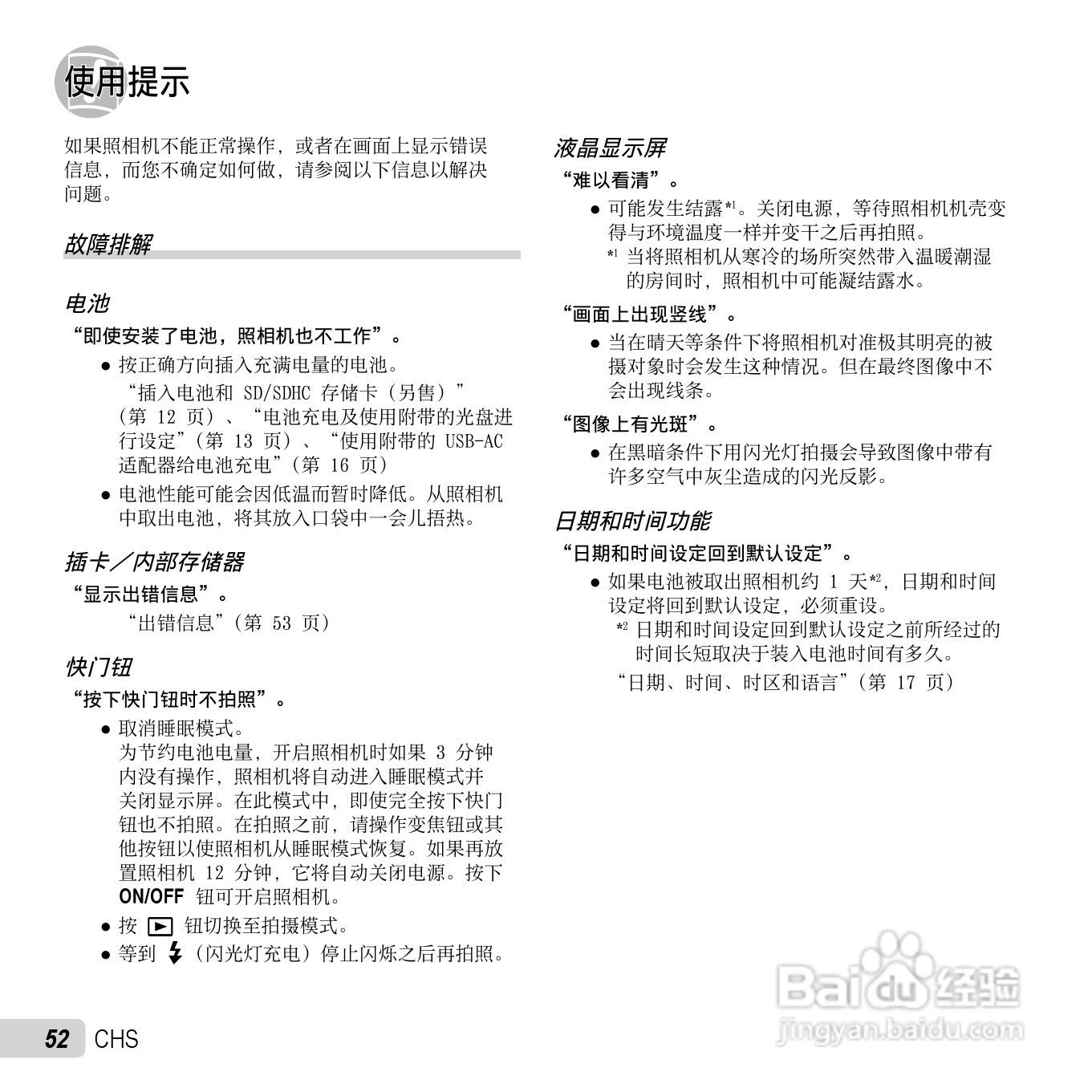
奥林巴斯D-700数码相机使用说明书:[6]
2026-04-22 08:12:07
本篇为《奥林巴斯D-700数码相机使用说明书》,主要介绍该产品的使用方法以及常见故障解决方案。
(共篇)
上一篇:
|
下一篇:
声明:
本网站引用、摘录或转载内容仅供网站访问者交流或参考,不代表本站立场,如存在版权或非法内容,请联系站长删除,联系邮箱:site.kefu@qq.com。
相关推荐
大掌门甲级弟子萧峰成长培养攻略
阅读量:75
无名烧怎么处理
阅读量:122
如何使牙齿亮白
阅读量:33
excel2019怎么快速转换日期格式
阅读量:184
绝地求生怎么打雪仗
阅读量:69
猜你喜欢
什么是白色污染
教师是什么
嘴唇干裂是什么原因
肾阴虚有什么症状
四大是什么
dollar是什么意思
有什么好看的三级片
两女一杯是什么
several什么意思
百闻不如一见什么意思
猜你喜欢
8月14号是什么情人节
老炮儿是什么意思
如人饮水冷暖自知什么意思
美是什么
eps是什么
臆想是什么意思
lead是什么意思
什么是质数和合数
truck是什么意思
什么是市场经济