指南生活
首页
美食营养
手工爱好
生活家居
返回
指南生活
首页
美食营养
游戏数码
手工爱好
生活家居
健康养生
运动户外
职场理财
情感交际
母婴教育
时尚美容
知识问答
生活知识
生活百科
搜索
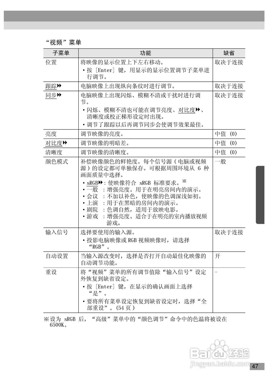
爱普生EMP-530投影机使用说明书:[5]
2026-03-27 01:42:09
本篇为《爱普生EMP-530投影机使用说明书》,主要介绍该产品的使用方法以及常见故障解决方案。
(共篇)
上一篇:
|
下一篇:
声明:
本网站引用、摘录或转载内容仅供网站访问者交流或参考,不代表本站立场,如存在版权或非法内容,请联系站长删除,联系邮箱:site.kefu@qq.com。
相关推荐
爱普生EB-C450XE投影机使用说明书:[5]
阅读量:32
明基W100投影机使用说明书:[1]
阅读量:170
夏普XR-J325XA投影机使用说明书:[4]
阅读量:108
爱普生EB-C260XS投影机使用说明书:[4]
阅读量:119
富可视IN3116投影机使用说明书:[2]
阅读量:68
猜你喜欢
广州旅游区
陕西旅游年票
qq怎么绑定手机
摩托车碟刹怎么调
厦门工商旅游学校
法令纹太深怎么办
温州科技职业学院怎么样
电脑扬声器怎么设置
旅游产品
新都桥旅游攻略
猜你喜欢
孕妇可以吃葡萄吗
海口旅游职业学校
皮卡堂怎么刷金卡
外国旅游
惠州旅游景点大全
血糖高可以吃什么水果
来例假可以喝咖啡
win7打印机共享怎么设置
双休日装修可以报警吗
广西旅游网