指南生活
首页
美食营养
手工爱好
生活家居
返回
指南生活
首页
美食营养
游戏数码
手工爱好
生活家居
健康养生
运动户外
职场理财
情感交际
母婴教育
时尚美容
知识问答
生活知识
搜索
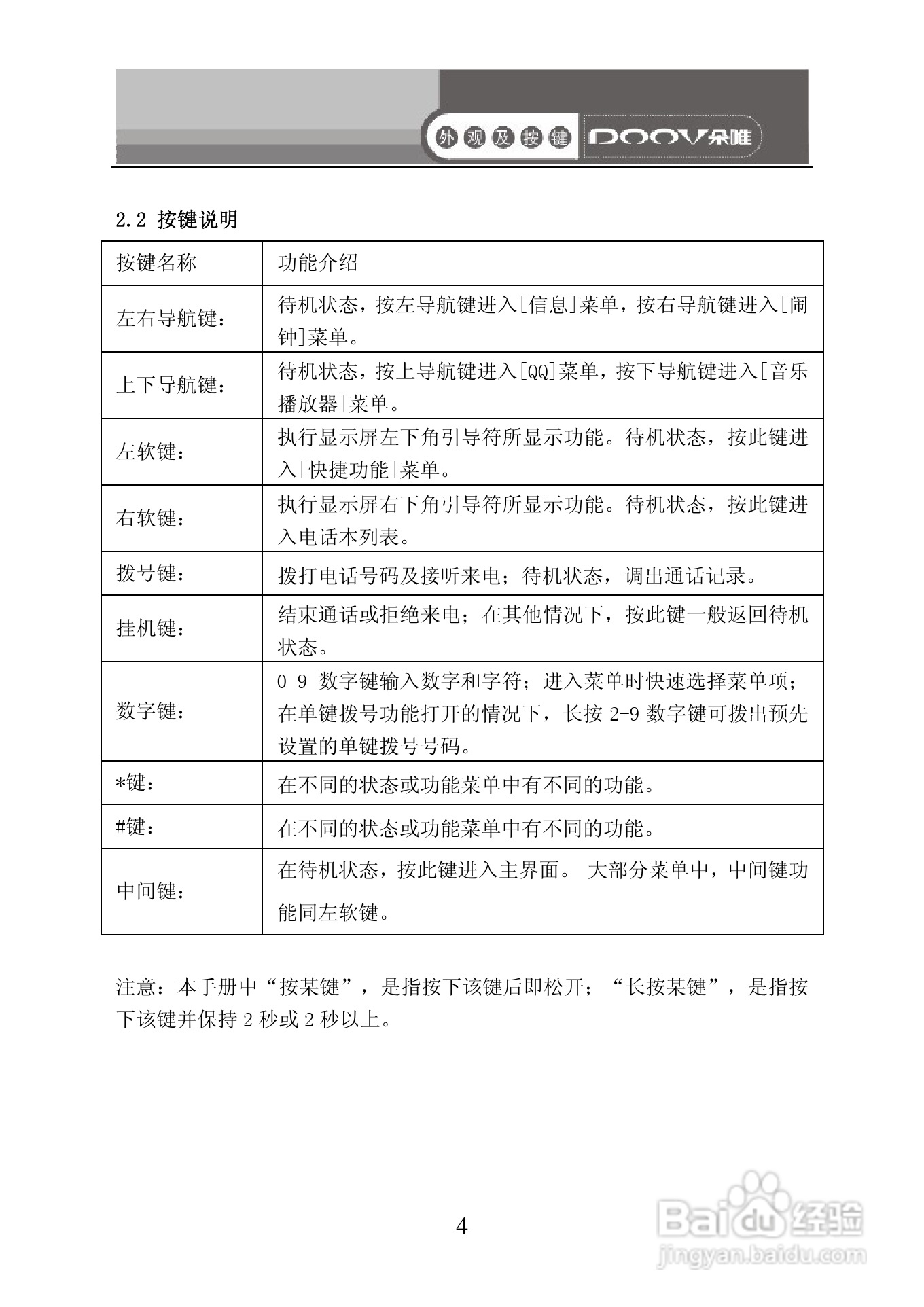
朵唯手机S689说明书:[1]
2025-11-23 04:45:15
(共篇)
下一篇:
声明:
本网站引用、摘录或转载内容仅供网站访问者交流或参考,不代表本站立场,如存在版权或非法内容,请联系站长删除,联系邮箱:site.kefu@qq.com。
相关推荐
朵唯手机S689说明书:[6]
阅读量:25
朵唯(DOOV)手机怎么截屏
阅读量:27
朵唯手机S689说明书:[7]
阅读量:189
朵唯手机S689说明书:[5]
阅读量:53
DOOV朵唯S808型手机说明书:[1]
阅读量:167
猜你喜欢
减肥药
最好的减肥方法
博德之门攻略
苏州美食攻略
怎么在微信上卖东西
峨眉山攻略
火焰纹章封印之剑攻略
鲜花怎么保持时间长
雅加达购物攻略
安徽宏村旅游攻略
猜你喜欢
使命召唤7攻略
桂林旅游攻略
红豆减肥
梨形身材怎么减肥
股票开盘价怎么定
贵州省旅游攻略
怎么跑800米不累
起亚狮跑怎么样
缺锌怎么办
青岛跨海大桥简介