指南生活
首页
美食营养
手工爱好
生活家居
返回
指南生活
首页
美食营养
游戏数码
手工爱好
生活家居
健康养生
运动户外
职场理财
情感交际
母婴教育
时尚美容
知识问答
生活知识
搜索
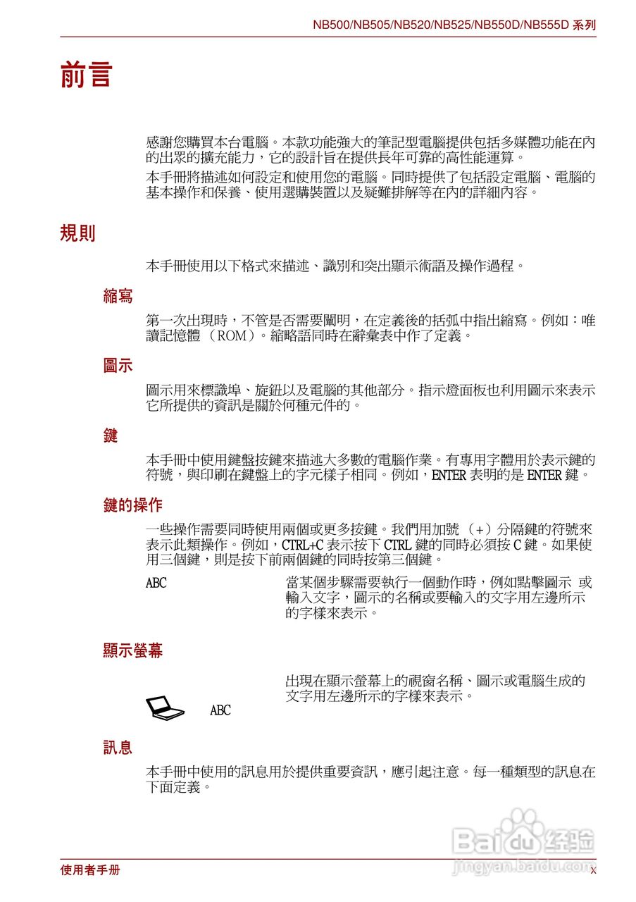
东芝Minibook NB500//NB550D笔记本电脑使用說明書:[1]
2026-01-02 23:02:37
本篇为《东芝Minibook NB500//NB550D笔记本电脑使用說明書》,主要介绍该产品的使用方法以及常见故障解决方案。
(共篇)
下一篇:
声明:
本网站引用、摘录或转载内容仅供网站访问者交流或参考,不代表本站立场,如存在版权或非法内容,请联系站长删除,联系邮箱:site.kefu@qq.com。
相关推荐
东芝Minibook NB500//NB550D笔记本电脑使用說明書:[10]
阅读量:52
东芝Minibook NB500//NB550D笔记本电脑使用說明書:[7]
阅读量:158
笔记本电脑开机黑屏怎么办
阅读量:24
东芝Minibook NB500//NB550D笔记本电脑使用說明書:[6]
阅读量:72
东芝Minibook NB500//NB550D笔记本电脑使用說明書:[12]
阅读量:138
猜你喜欢
如何克服紧张心理
得胜麦克风怎么样
河北省旅游景点大全
怎样重置路由器
中国十大旅游胜地
小米路由器3怎么样
如何注册谷歌账号
登陆路由器
旅游纪录片
雪佛兰乐驰怎么样
猜你喜欢
胸涨疼怎么回事
如何缓解心理压力
乌鱼子怎么吃
无线wifi路由器
圣导师怎么加点
dnf怎么下载
眼球发黄怎么办
路由器什么牌子好
如何考研
如何学好高中英语