指南生活
首页
美食营养
手工爱好
生活家居
返回
指南生活
首页
美食营养
游戏数码
手工爱好
生活家居
健康养生
运动户外
职场理财
情感交际
母婴教育
时尚美容
知识问答
生活知识
搜索
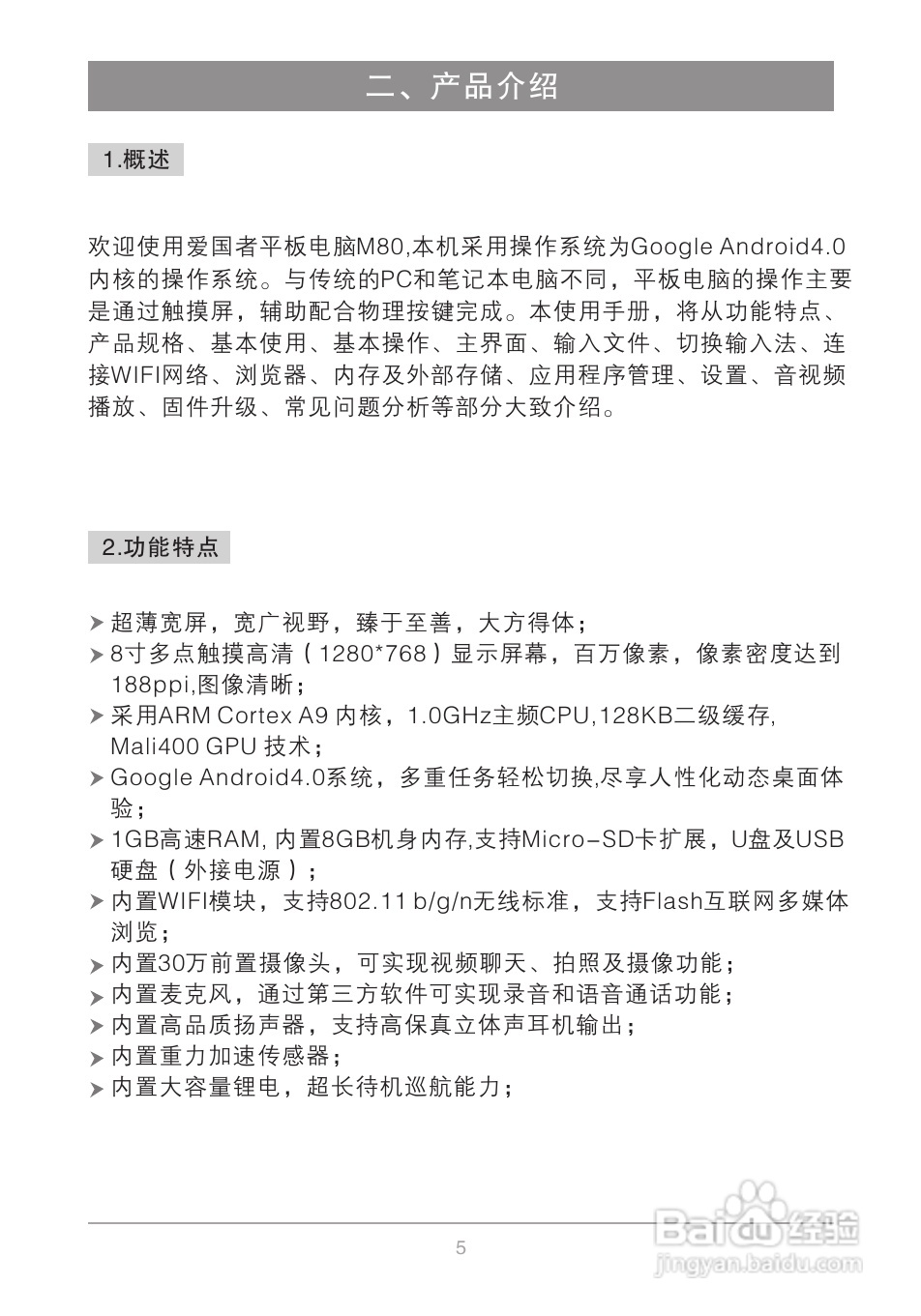
爱国者M80平板电脑说明书:[1]
2026-03-08 07:21:08
本篇为《爱国者M80平板电脑说明书》,主要介绍该产品的使用方法以及常见故障解决方案。
(共篇)
下一篇:
声明:
本网站引用、摘录或转载内容仅供网站访问者交流或参考,不代表本站立场,如存在版权或非法内容,请联系站长删除,联系邮箱:site.kefu@qq.com。
相关推荐
爱国者M80平板电脑说明书:[4]
阅读量:150
爱国者M80平板电脑说明书:[3]
阅读量:41
爱国者M80平板电脑说明书:[2]
阅读量:127
WOWPAD-1平板电脑的中文说明书:[2]
阅读量:29
WOWPAD-1平板电脑的中文说明书:[5]
阅读量:72
猜你喜欢
怎么取消电脑开机密码
跋扈怎么读
怀孕了怎么办
佚怎么读
马桶盖怎么安装
腋臭怎么办
艾滋病怎么检测
白头发怎么变黑
怎么了
松露怎么吃
猜你喜欢
我的世界马怎么繁殖
儿童社保卡怎么办理
睾丸一大一小怎么办
dwg文件怎么打开
脂肪粒怎么去除
我的世界怎么扔东西
鱿鱼怎么做
怎么开罐头
怎么注册商标
孕妇拉肚子怎么办