指南生活
首页
美食营养
手工爱好
生活家居
返回
指南生活
首页
美食营养
游戏数码
手工爱好
生活家居
健康养生
运动户外
职场理财
情感交际
母婴教育
时尚美容
知识问答
生活知识
生活百科
搜索
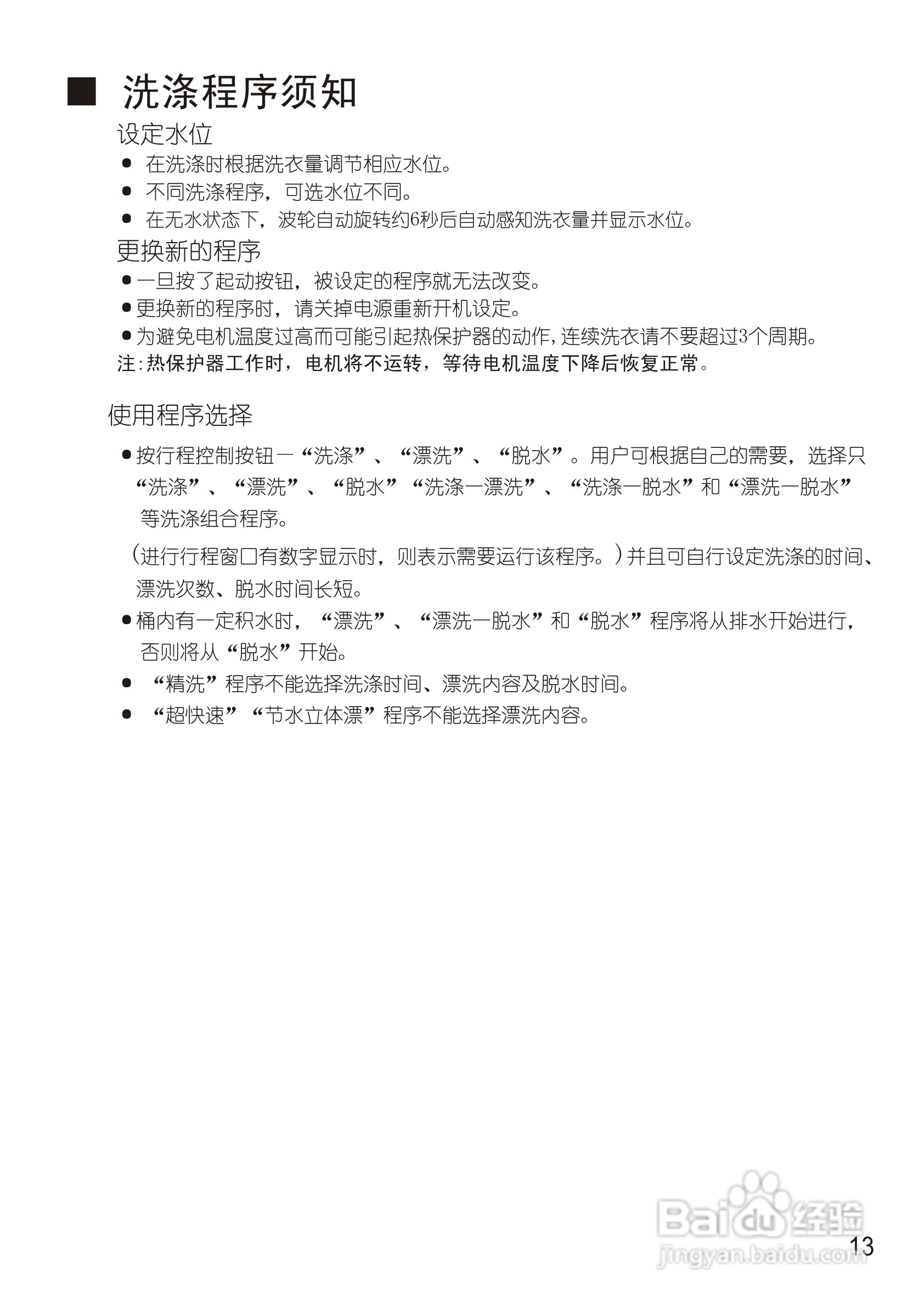
松下XQB75-Q751U洗衣机使用说明书:[2]
2026-04-13 07:27:28
(共篇)
上一篇:
|
下一篇:
声明:
本网站引用、摘录或转载内容仅供网站访问者交流或参考,不代表本站立场,如存在版权或非法内容,请联系站长删除,联系邮箱:site.kefu@qq.com。
相关推荐
松下XQB60-Q632U洗衣机使用说明书:[1]
阅读量:20
麻辣灌肠的做法
阅读量:135
学习动画制作、游戏动画制作需要什么基础吗?
阅读量:126
转体桥梁施工步骤
阅读量:61
老房子如何焕然一新的方法
阅读量:144
猜你喜欢
知识竞答题目
借什么可以不还
金莱克运动鞋
鹿茸片的功效与作用及食用方法
红芸豆的功效与作用
斯达舒的功效与作用
哄堂大笑什么意思
沙参的功效与作用
什么叫应用文
白酒知识
猜你喜欢
硒的作用
运动鞋免费代理
桂花茶的功效与作用
石头画用什么颜料
上海有什么好吃的
运动男孩
女朋友过生日送什么好
长春有什么好玩的地方
珍珠的功效与作用
高考化学必考知识点