指南生活
首页
美食营养
手工爱好
生活家居
返回
指南生活
首页
美食营养
游戏数码
手工爱好
生活家居
健康养生
运动户外
职场理财
情感交际
母婴教育
时尚美容
知识问答
生活知识
生活百科
搜索
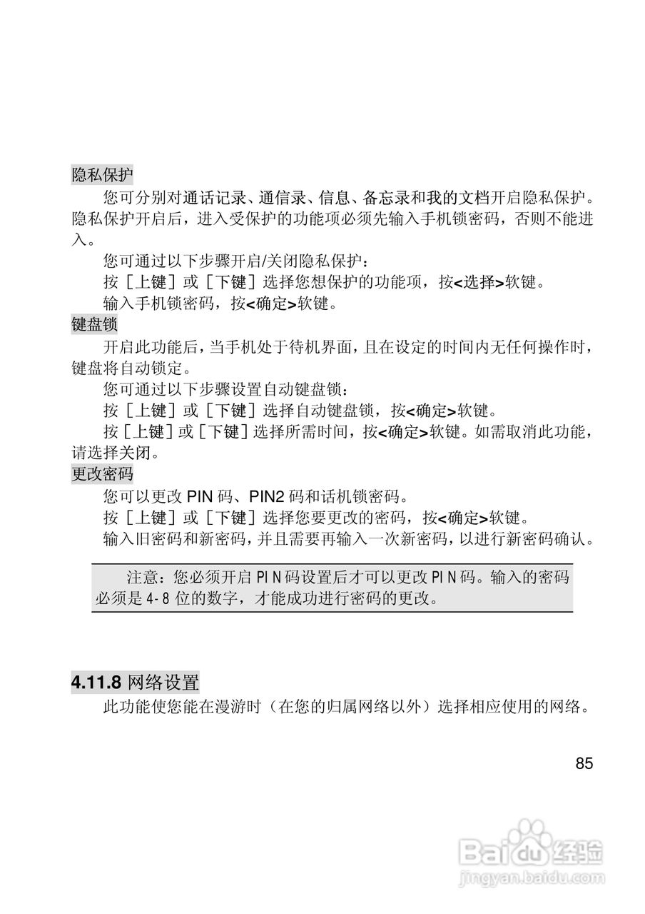
联想Lenovo i307手机使用说明书:[9]
2026-04-25 18:11:38
(共篇)
上一篇:
|
下一篇:
声明:
本网站引用、摘录或转载内容仅供网站访问者交流或参考,不代表本站立场,如存在版权或非法内容,请联系站长删除,联系邮箱:site.kefu@qq.com。
相关推荐
联想Lenovo i307手机使用说明书:[10]
阅读量:63
联想Lenovo i307手机使用说明书:[11]
阅读量:85
Lenovo 联想 Y520 开箱碎碎念
阅读量:168
联想Lenovo P80手机使用说明书:[8]
阅读量:146
联想Lenovo A689手机使用说明书:[1]
阅读量:161
猜你喜欢
私塾的意思
群龙无首的意思
开市是什么意思
pic是什么意思
衣锦还乡的意思
犀利是什么意思
什么牌子的隔离霜好用
什么笔记本最好
并行不悖的意思
plc是什么意思
猜你喜欢
滚瓜烂熟的意思
投鼠忌器的意思
丰富多腔的意思
坚贞不屈的意思
买房子注意什么
一树梨花压海棠的意思
uninstall是什么意思
销售工程师是做什么的
同舟共济的意思
什么叫应纳税额