指南生活
首页
美食营养
手工爱好
生活家居
返回
指南生活
首页
美食营养
游戏数码
手工爱好
生活家居
健康养生
运动户外
职场理财
情感交际
母婴教育
时尚美容
知识问答
生活知识
生活百科
搜索
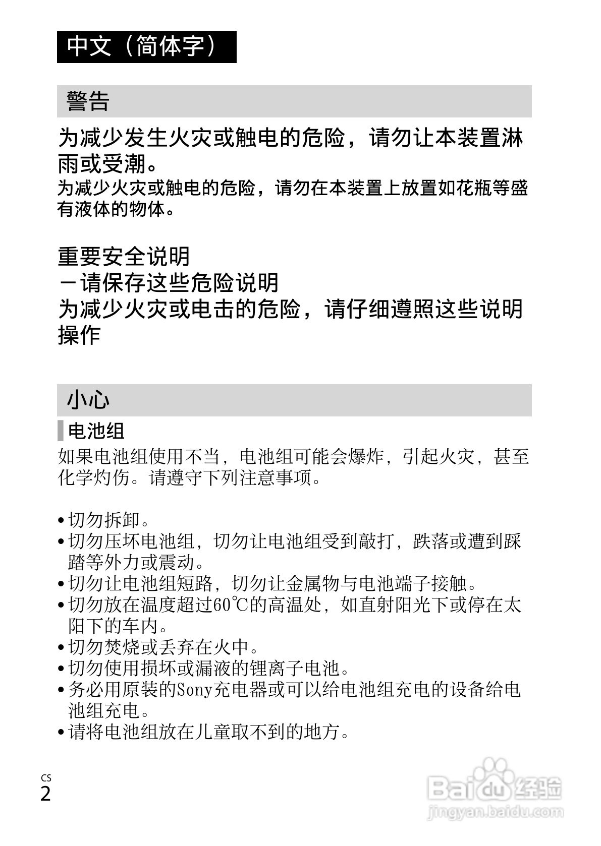
SONY索尼DSC-WX60数码相机说明书:[1]
2026-03-23 01:52:54
本篇为《SONY索尼DSC-WX60数码相机说明书》,主要介绍该产品的使用方法以及常见故障解决方案。
(共篇)
下一篇:
声明:
本网站引用、摘录或转载内容仅供网站访问者交流或参考,不代表本站立场,如存在版权或非法内容,请联系站长删除,联系邮箱:site.kefu@qq.com。
相关推荐
考试前复习准备的几个注意事项,考前如何准备?
阅读量:196
T2和T3期的浸润性膀胱癌是质子治疗的对象
阅读量:52
西瓜视频《大赢家》怎么投屏到电视
阅读量:191
如何辨别伪劣的烟花
阅读量:180
移动手机号积分怎样对话费
阅读量:155
猜你喜欢
上古卷轴5代码怎么用
桑蚕丝的洗涤方法
清宿便排肠毒的方法
中南民族大学怎么样
八宝饭的家常做法
皮肤癣治疗方法
家常火锅
脸部皮肤粗糙怎么办
玉米面怎么做好吃
abcc式词语大全
猜你喜欢
让鼻子通气的最快方法
老碗鱼的家常做法
老坛酸菜的腌制方法
二年级古诗大全
mp3歌曲怎么下载
华硕主板怎么设置u盘启动
美的净水器怎么样
大花蕙兰的养殖方法和注意事项
和平精英名字大全
辣子鸡的家常做法