指南生活
首页
美食营养
手工爱好
生活家居
返回
指南生活
首页
美食营养
游戏数码
手工爱好
生活家居
健康养生
运动户外
职场理财
情感交际
母婴教育
时尚美容
知识问答
生活知识
搜索
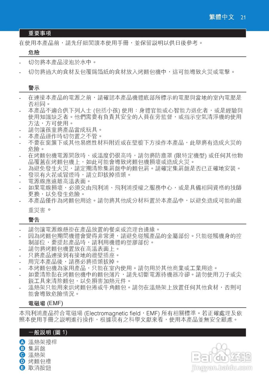
飞利浦HD2686多士炉使用说明书:[2]
2025-12-28 19:16:05
(共篇)
上一篇:
声明:
本网站引用、摘录或转载内容仅供网站访问者交流或参考,不代表本站立场,如存在版权或非法内容,请联系站长删除,联系邮箱:site.kefu@qq.com。
相关推荐
玉米胡萝卜桂圆瘦肉汤
阅读量:21
肿瘤化疗期间饮食
阅读量:31
蛤肉汤的做法
阅读量:126
鲫鱼汤苦是怎么回事
阅读量:160
如何制作大杂烩?
阅读量:69
猜你喜欢
初二数学下册知识点
马兰头图片功效与作用
补中益气丸的功效与作用
2012什么年
大麦若叶青汁的功效和作用
干荷叶的功效与作用
六味地黄丸的功效与作用适宜年龄
速效救心丸的作用功效
防冻液的作用
比喻论证的作用
猜你喜欢
茶叶知识
维生素b族的作用
扁豆的功效与作用
数学必修二知识点总结
防汛知识
什么让我成长作文
去西藏旅游走什么线路
什么是保健食品
什么是单项式和多项式
茶叶的功效与作用