指南生活
首页
美食营养
手工爱好
生活家居
返回
指南生活
首页
美食营养
游戏数码
手工爱好
生活家居
健康养生
运动户外
职场理财
情感交际
母婴教育
时尚美容
搜索
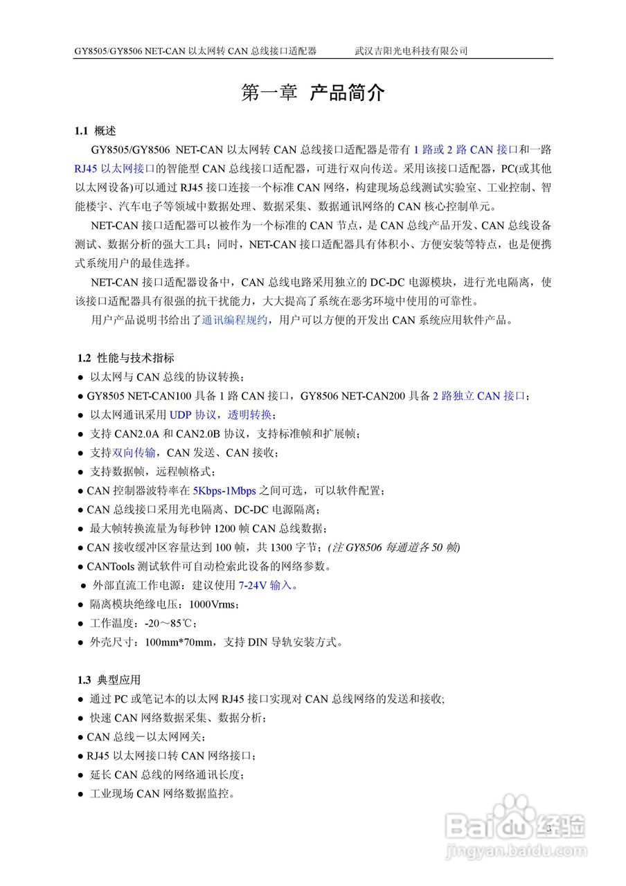
吉阳光电GY8505 以太网转总线接口适配器用户使用说明:[1]
2025-10-29 08:29:14
本篇为《吉阳光电GY8505 以太网转总线接口适配器用户使用说明》,主要介绍该产品的使用方法以及常见故障解决方案。
(共篇)
下一篇:
声明:
本网站引用、摘录或转载内容仅供网站访问者交流或参考,不代表本站立场,如存在版权或非法内容,请联系站长删除,联系邮箱:site.kefu@qq.com。
相关推荐
产后减肥5大秘籍让你神速恢复产前身
阅读量:113
少儿英语学习技巧:如何利用寒假让孩子爱上英语
阅读量:145
KM405型气体煮食炉使用说明书:[2]
阅读量:100
图虫,怎么开启打赏功能?
阅读量:106
花椒直播怎么开启花椒头条
阅读量:172
猜你喜欢
剥夺政治权利终身是什么意思
lpr利率是什么意思
什么是比较文学
mop是什么意思
开飞机什么意思
什么是娃娃脸
浴室柜什么材质好
玻璃胶用什么洗
附子理中丸的作用
什么是信用卡透支
猜你喜欢
合谷的准确位置图和作用
什么是微信公众平台
赖氨酸有长高的作用
络绎不绝是什么意思
什么是网络防火墙
网商银行有什么用
橘色配什么颜色
blade什么意思
万人空巷的意思
cloudy是什么意思