指南生活
首页
美食营养
手工爱好
生活家居
返回
指南生活
首页
美食营养
游戏数码
手工爱好
生活家居
健康养生
运动户外
职场理财
情感交际
母婴教育
时尚美容
知识问答
生活知识
生活百科
搜索
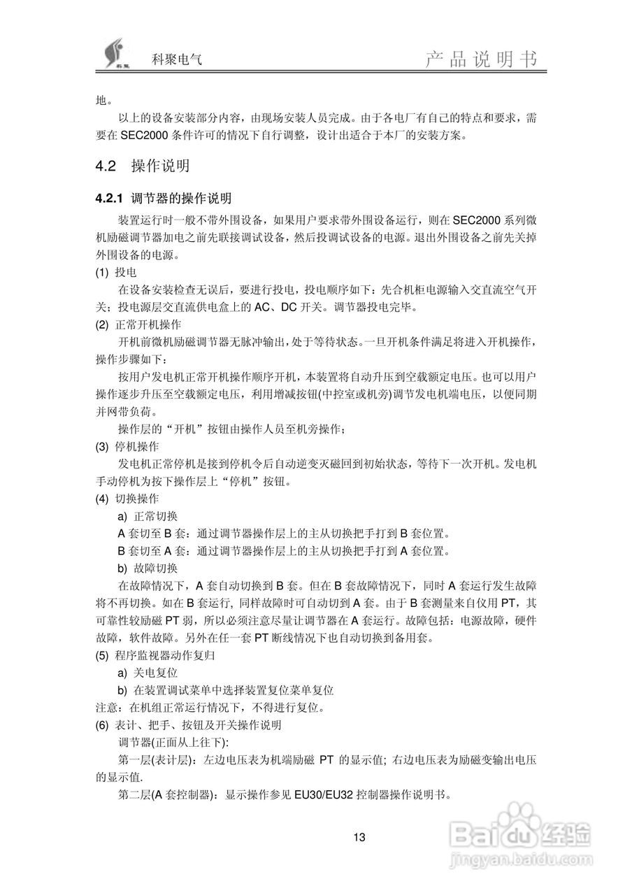
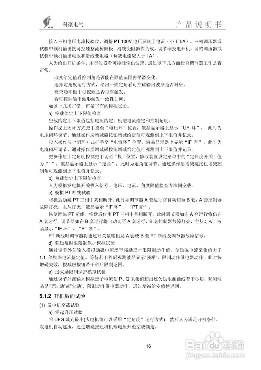
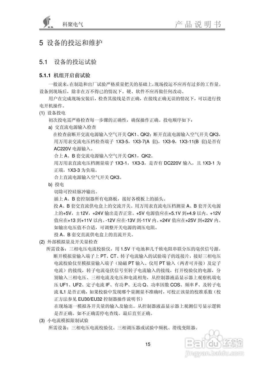
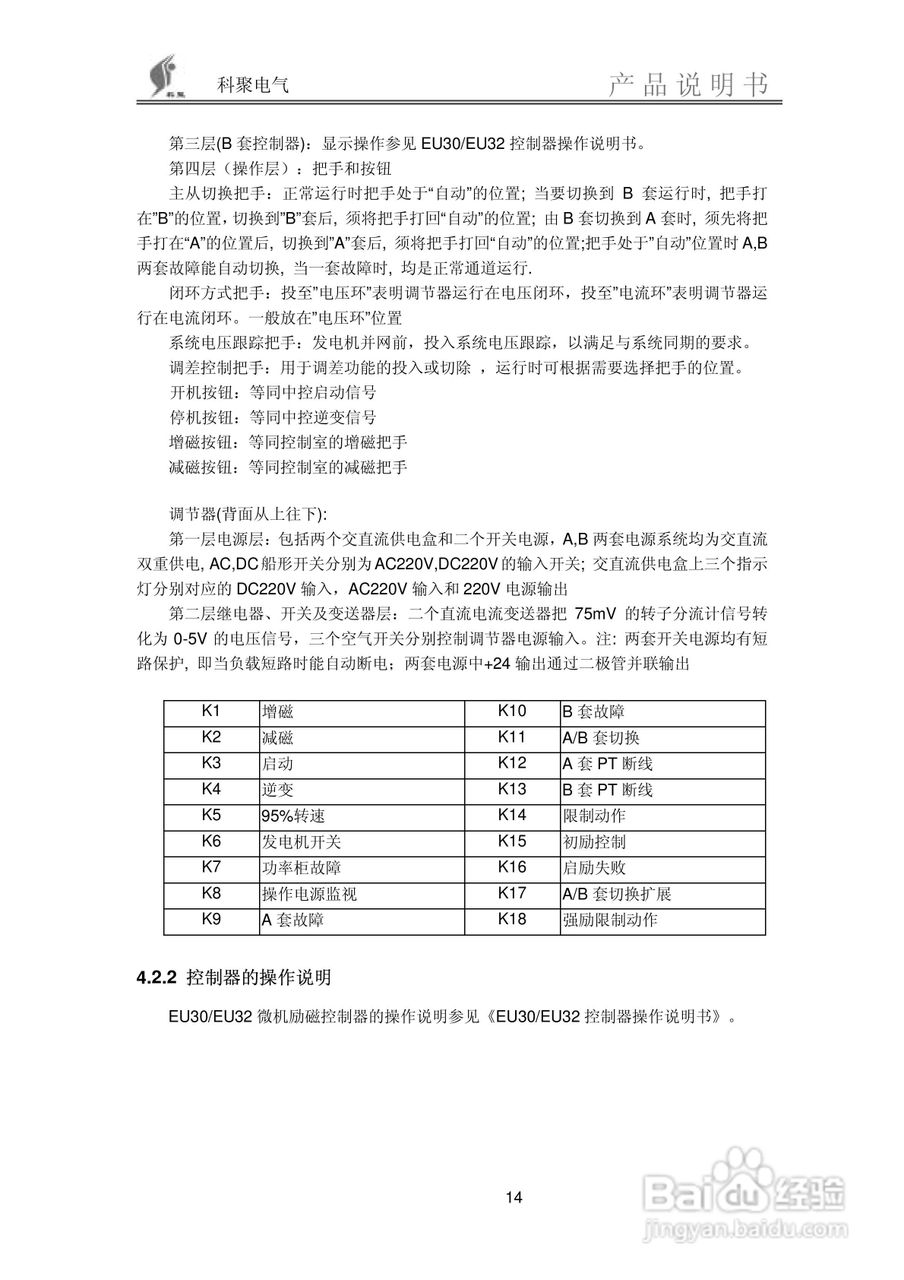
SEC2000微机励磁调节装置说明书:[2]
2026-05-03 16:14:09
本篇为《SEC2000微机励磁调节装置说明书》,主要介绍该产品的使用方法以及常见故障解决方案。
(共篇)
上一篇:
|
下一篇:
声明:
本网站引用、摘录或转载内容仅供网站访问者交流或参考,不代表本站立场,如存在版权或非法内容,请联系站长删除,联系邮箱:site.kefu@qq.com。
相关推荐
SEC2000微机励磁调节装置说明书:[1]
阅读量:21
HWJT-08D微机励磁调节器使用说明书:[2]
阅读量:20
HWJT-08D微机励磁调节器使用说明书:[3]
阅读量:112
HWJT-08D微机励磁调节器使用说明书:[1]
阅读量:82
缘基电子KEC-2046微机励磁控制器说明书:[2]
阅读量:40
猜你喜欢
三次元是什么意思
庆余年2什么时候上映
诺贝尔发明了什么
vans是什么牌子
be动词后面加什么
遗精是什么
保理是什么意思
大海是渔民的什么
肌肉拉伤用什么药
什么快递最便宜
猜你喜欢
辜负是什么意思
得了艾滋病有什么症状
分机号是什么
一分钟能做什么
今天蚂蚁庄园答案是什么
羊蝎子是什么
萍水相逢是什么意思
马甲是什么
胸膜炎什么症状
自什么自什么