指南生活
首页
美食营养
手工爱好
生活家居
返回
指南生活
首页
美食营养
游戏数码
手工爱好
生活家居
健康养生
运动户外
职场理财
情感交际
母婴教育
时尚美容
知识问答
生活知识
生活百科
搜索
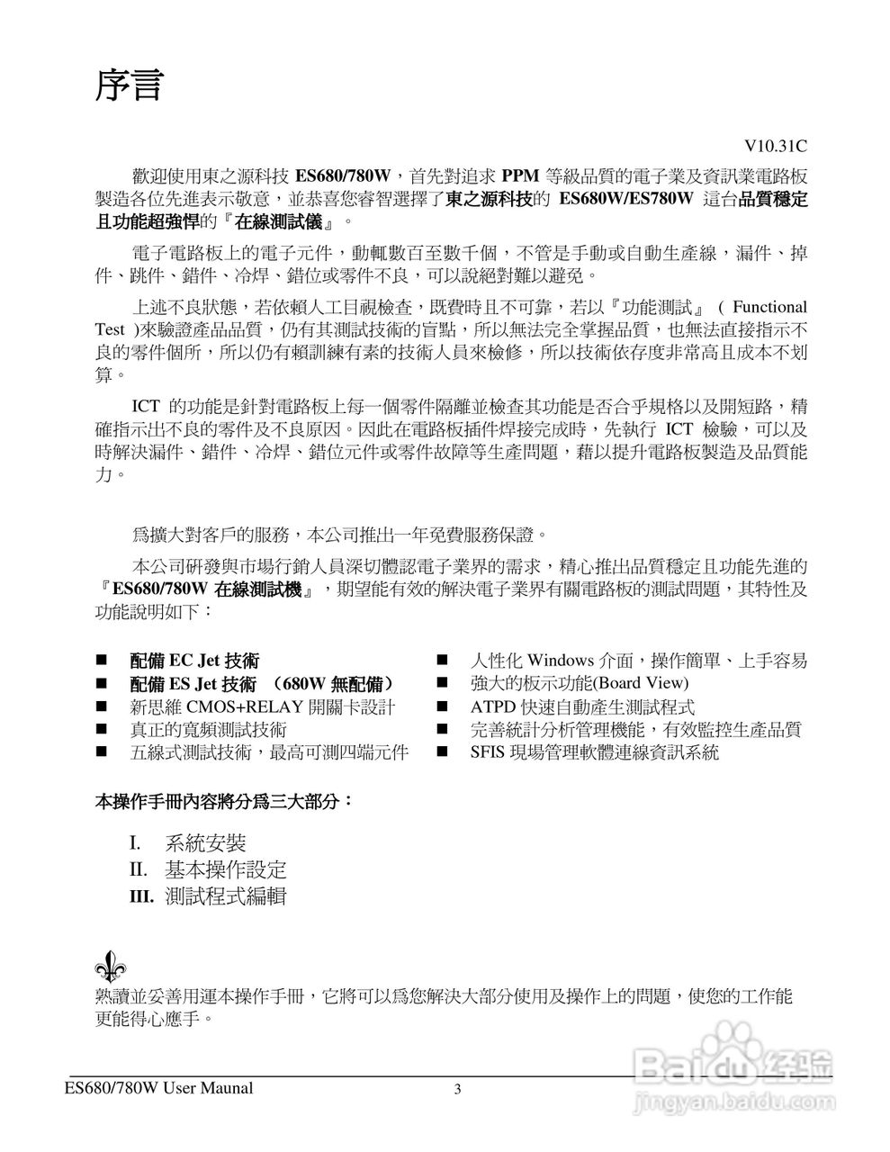
东之源 ES680W ES780W ICT在线测试仪操作手册:[1]
2026-03-27 07:40:06
本篇为《东之源 ES680W ES780W ICT在线测试仪操作手册》,主要介绍该产品的使用方法以及常见故障解决方案。
(共篇)
下一篇:
声明:
本网站引用、摘录或转载内容仅供网站访问者交流或参考,不代表本站立场,如存在版权或非法内容,请联系站长删除,联系邮箱:site.kefu@qq.com。
相关推荐
东之源 ES680W ES780W ICT在线测试仪操作手册:[16]
阅读量:167
二次负荷在线测试仪实现单相三线四线全自动测量
阅读量:151
东之源 ES680W ES780W ICT在线测试仪操作手册:[14]
阅读量:159
东之源 ES680W ES780W ICT在线测试仪操作手册:[13]
阅读量:52
东之源 ES680W ES780W ICT在线测试仪操作手册:[15]
阅读量:60
猜你喜欢
芝麻糊的功效与作用
moment是什么意思
不置可否的意思
贫贱不能移什么意思
淡妆浓抹总相宜的意思
耿耿于怀是什么意思啊
真挚的意思
什么是蓝海战略
五红汤的功效与作用
吊单杠有什么好处
猜你喜欢
一地鸡毛是什么意思
浙贝的功效与作用
暂时无法接通是什么意思
敏锐的意思
朴素的意思
大闹天竺什么时候上映
决堤是什么意思
蜂胶胶囊的作用与功效
pahs是什么意思
梦见被蛇咬是什么意思