指南生活
首页
美食营养
手工爱好
生活家居
返回
指南生活
首页
美食营养
游戏数码
手工爱好
生活家居
健康养生
运动户外
职场理财
情感交际
母婴教育
时尚美容
知识问答
生活知识
搜索
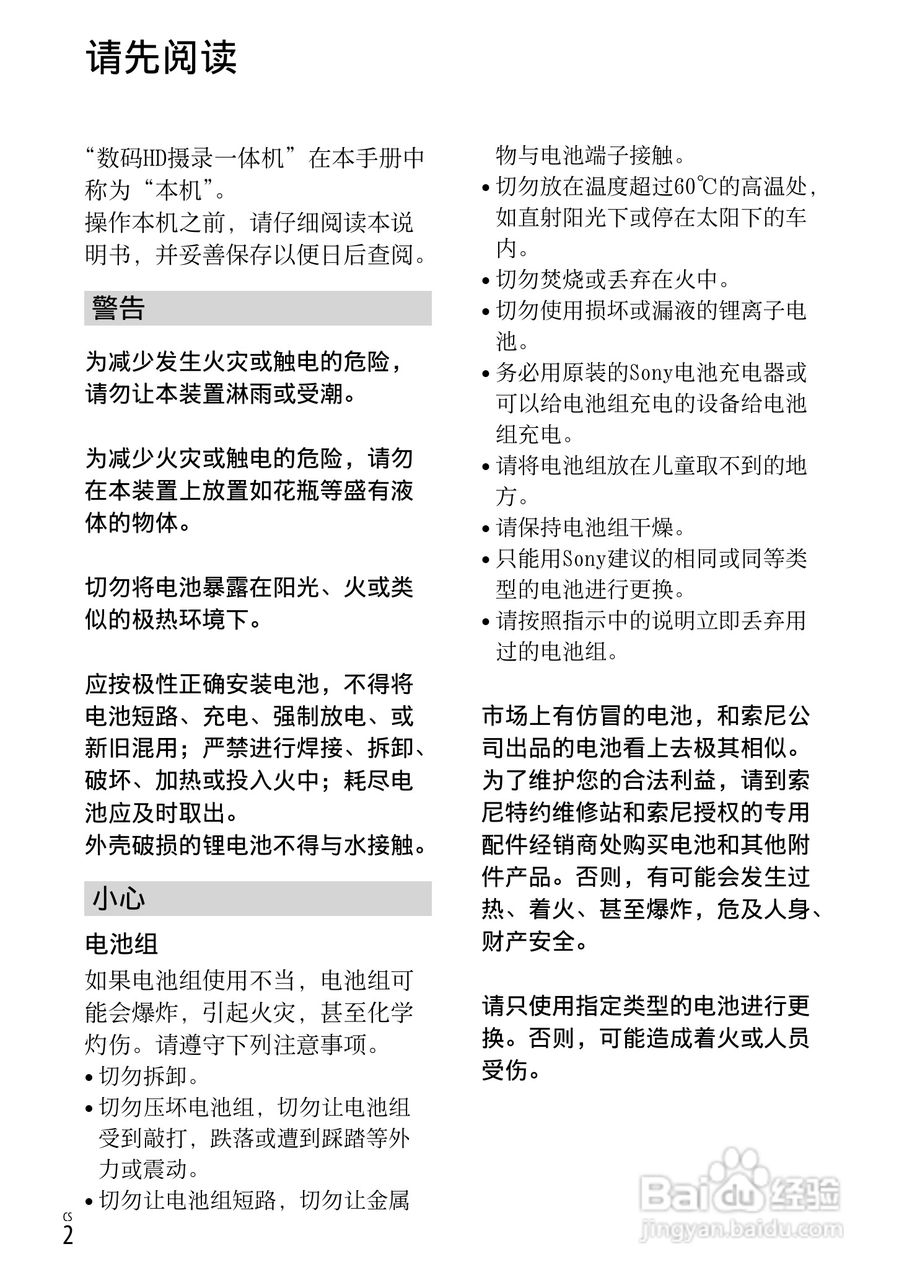
SONY索尼 HDR-CX760E CX760VE数码摄像机说明书:[1]
2026-01-16 21:29:19
本篇为《SONY索尼 HDR-CX760E CX760VE数码摄像机说明书》,主要介绍该产品的使用方法以及常见故障解决方案。
(共篇)
下一篇:
声明:
本网站引用、摘录或转载内容仅供网站访问者交流或参考,不代表本站立场,如存在版权或非法内容,请联系站长删除,联系邮箱:site.kefu@qq.com。
相关推荐
AND函数合并条件
阅读量:62
Excel中如何引用其他工作表中的数据
阅读量:179
在Excel表格中如何根据日期自动填充英文星期
阅读量:101
2010Excel技巧大全:条件格式的管理规则
阅读量:30
excel如何把文本格式批量转换数字格式
阅读量:93
猜你喜欢
1973年属什么
jk是什么风格衣服
到付是什么意思
经常上火是什么原因
快乐是什么
脚抽筋是什么原因
terrible是什么意思
胡锡进是什么人
妇科千金片主要治什么妇科病
居住证有什么用
猜你喜欢
鸿门宴是什么意思
n是什么意思
笃行是什么意思
2月19日是什么星座
cpl是什么意思
12122是什么电话
禀赋是什么意思
o型血的人是什么性格
夏天开什么花
炼乳是什么