指南生活
首页
美食营养
手工爱好
生活家居
返回
指南生活
首页
美食营养
游戏数码
手工爱好
生活家居
健康养生
运动户外
职场理财
情感交际
母婴教育
时尚美容
知识问答
生活知识
搜索
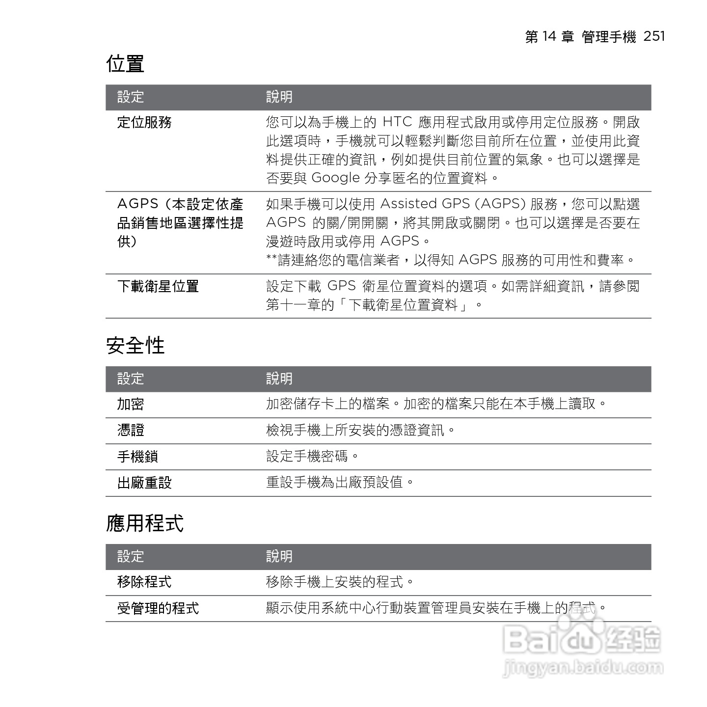
多普达HTC HD mini手机使用说明书:[26]
2025-12-10 13:55:43
(共篇)
上一篇:
|
下一篇:
声明:
本网站引用、摘录或转载内容仅供网站访问者交流或参考,不代表本站立场,如存在版权或非法内容,请联系站长删除,联系邮箱:site.kefu@qq.com。
相关推荐
多普达HTC HD mini手机使用说明书:[25]
阅读量:118
多普达HTC HD mini手机使用说明书:[14]
阅读量:76
使用说明书封面怎么做
阅读量:58
使用说明书wf2651使用指南
阅读量:124
多普达HTC HD mini手机使用说明书:[13]
阅读量:84
猜你喜欢
涂眼霜的正确方法图
酥肉怎么做好吃
减肥最快的方法
辣椒的腌制方法
小孩感冒鼻塞怎么办
红烧鲤鱼的家常做法
win10怎么玩红警
风景图片大全
长脂肪粒怎么办
halloween怎么读
猜你喜欢
鸡腿怎么做好吃又简单
富德生命人寿怎么样
最好吃的火锅
肺腺癌最佳治疗方法
系鞋带方法
冰糖肘子的家常做法
康乃馨的养殖方法和注意事项
怎么灭蟑螂最有效
江苏科技大学怎么样
秋葵的做法大全