指南生活
首页
美食营养
手工爱好
生活家居
返回
指南生活
首页
美食营养
游戏数码
手工爱好
生活家居
健康养生
运动户外
职场理财
情感交际
母婴教育
时尚美容
知识问答
生活知识
生活百科
搜索
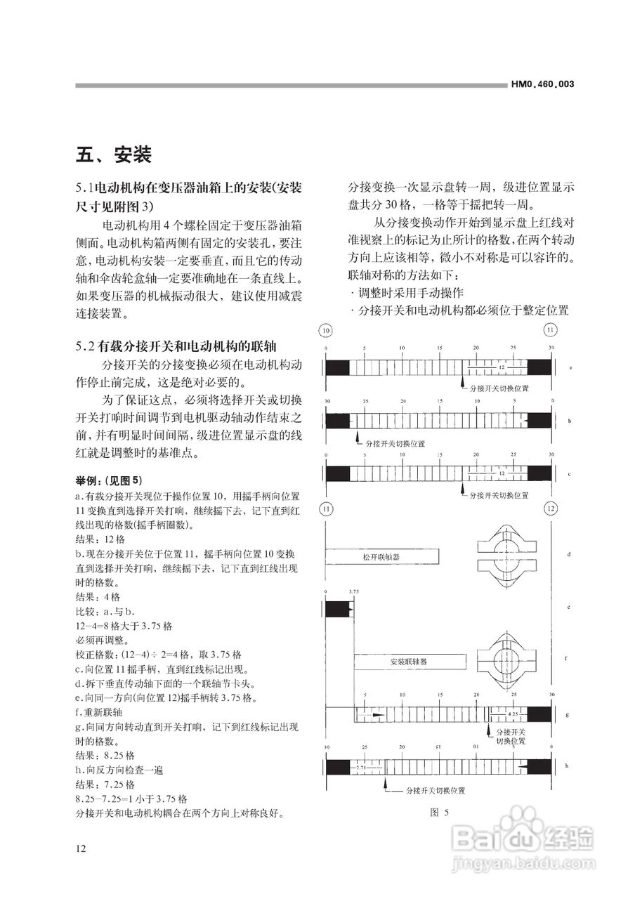
华明 MA9型电动操作机构使用说明书:[2]
2026-04-19 20:29:08
本篇为《华明 MA9型电动操作机构使用说明书》,主要介绍该产品的使用方法以及常见故障解决方案。
(共篇)
上一篇:
|
下一篇:
声明:
本网站引用、摘录或转载内容仅供网站访问者交流或参考,不代表本站立场,如存在版权或非法内容,请联系站长删除,联系邮箱:site.kefu@qq.com。
相关推荐
华明 MA9型电动操作机构使用说明书:[3]
阅读量:159
华明 CMA9型电动操作机构使用说明书:[2]
阅读量:56
华明 CMA9型电动操作机构使用说明书:[3]
阅读量:85
上海华明SYZZ有载分接开关说明书:[2]
阅读量:21
上海华明SYZZ有载分接开关说明书:[1]
阅读量:73
猜你喜欢
白鸽刘亮怎么分开了
脚肿了怎么快速消肿
水培植物怎么养
北京服装学院怎么样
睫毛膏干了怎么办
胃痉挛是怎么引起的
怎么查看电脑内存
齐肩短发怎么扎好看
大便发黑是怎么回事
怎么撩妹子
猜你喜欢
怎么起名字
女性排卵期怎么算
盐吃多了会怎么样
怎么坐火车
老母鸡汤怎么炖
qq密码忘了怎么办
解析包出现问题怎么办
盐吃多了会怎么样
话题作文怎么写
怎么打招呼