指南生活
首页
美食营养
手工爱好
生活家居
返回
指南生活
首页
美食营养
游戏数码
手工爱好
生活家居
健康养生
运动户外
职场理财
情感交际
母婴教育
时尚美容
知识问答
生活知识
生活百科
搜索
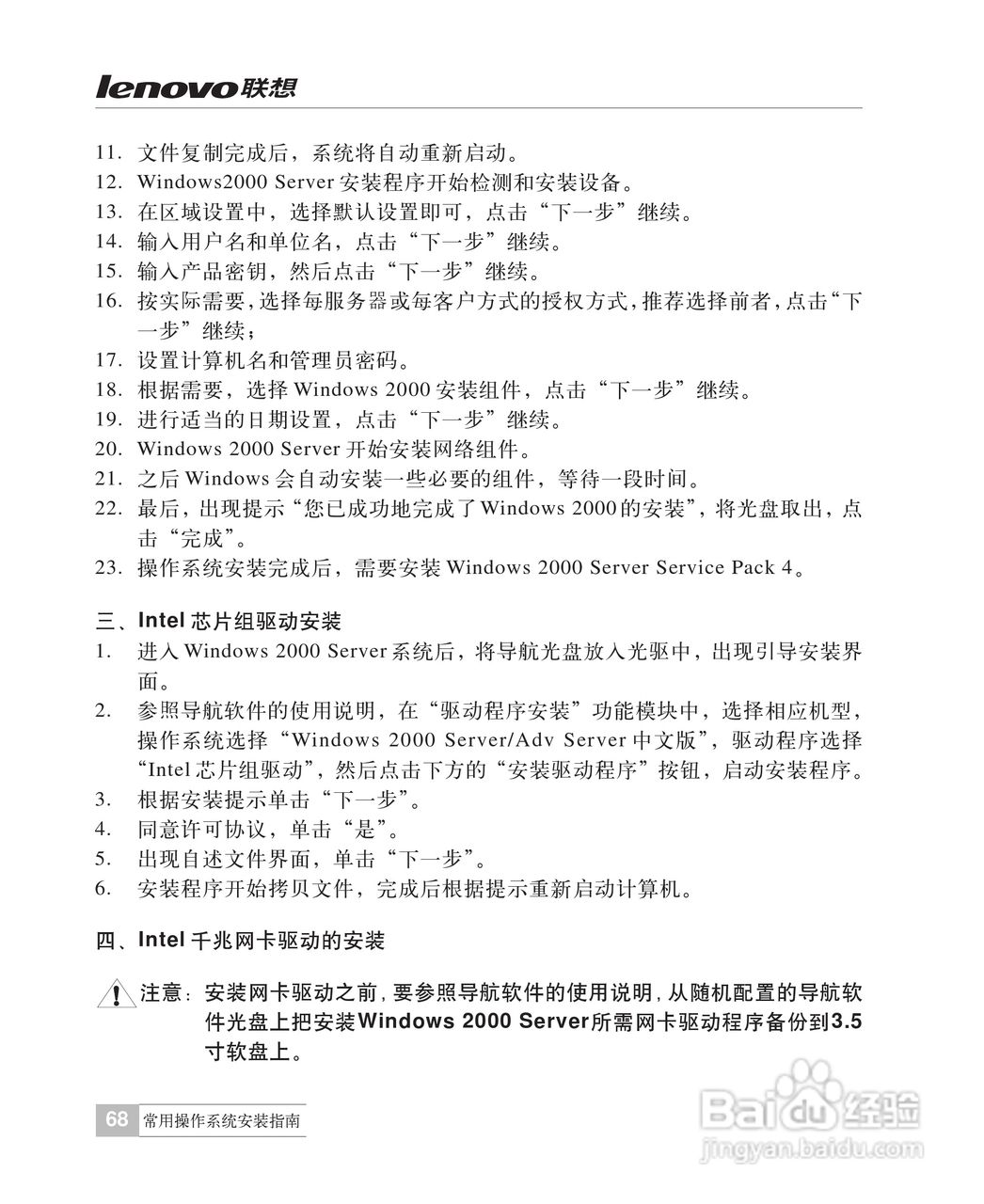
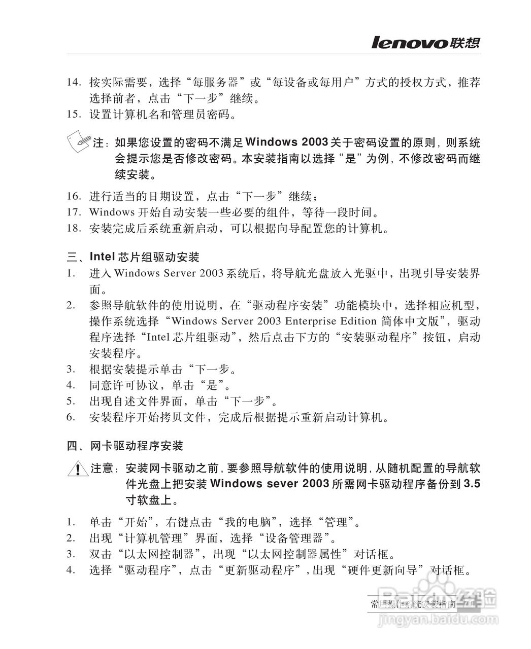
联想万全R510G6服务器说明书:[8]
2026-03-29 13:04:03
本篇为《联想万全R510G6服务器说明书》,主要介绍该产品的使用方法以及常见故障解决方案。
(共篇)
上一篇:
|
下一篇:
声明:
本网站引用、摘录或转载内容仅供网站访问者交流或参考,不代表本站立场,如存在版权或非法内容,请联系站长删除,联系邮箱:site.kefu@qq.com。
相关推荐
联想万全R510G6服务器说明书:[11]
阅读量:180
联想万全R510 G7配置RAID磁盘阵列
阅读量:116
浪潮NX580计算刀片服务器使用说明书:[6]
阅读量:121
服务器日常维护常识
阅读量:193
技嘉GSMT服务器使用说明书:[6]
阅读量:40
猜你喜欢
运动会方案
目前学什么专业比较好
矩形是什么
务必什么意思
subject什么意思
coso是什么意思
ssl是什么
量贩是什么意思
庇护是什么意思
十三点是什么意思
猜你喜欢
professional是什么意思
粉象生活是什么
辛亥革命是什么时候
副市长是什么级别
土壤里有什么
bottom是什么意思
trunk是什么意思
脚底痛是什么原因
七月初十是什么星座
脑供血不足什么症状