指南生活
首页
美食营养
手工爱好
生活家居
返回
指南生活
首页
美食营养
游戏数码
手工爱好
生活家居
健康养生
运动户外
职场理财
情感交际
母婴教育
时尚美容
知识问答
生活知识
生活百科
搜索
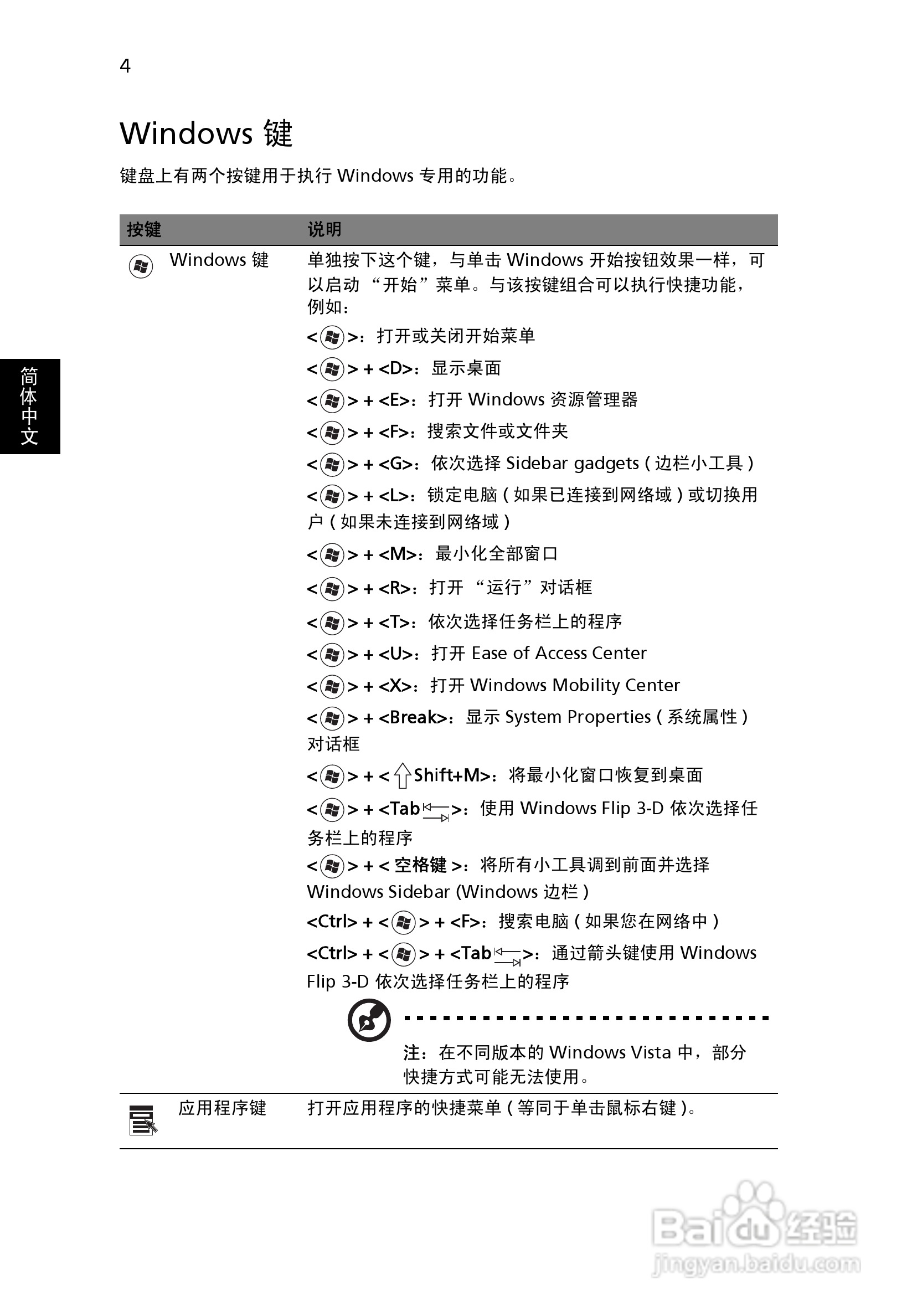
ACER宏基Aspire 7735ZG笔记本说明书:[3]
2026-04-25 12:29:13
本篇为《ACER宏基Aspire 7735ZG笔记本说明书》,主要介绍该产品的使用方法以及常见故障解决方案。
(共篇)
上一篇:
|
下一篇:
声明:
本网站引用、摘录或转载内容仅供网站访问者交流或参考,不代表本站立场,如存在版权或非法内容,请联系站长删除,联系邮箱:site.kefu@qq.com。
相关推荐
ACER宏基Aspire 7735Z笔记本说明书:[3]
阅读量:155
ACER宏基Aspire 7735ZG笔记本说明书:[7]
阅读量:107
ACER宏基Aspire 7735Z笔记本说明书:[2]
阅读量:82
ACER宏基Aspire 7730ZG笔记本说明书:[3]
阅读量:107
ACER宏基Aspire 7739ZG笔记本说明书:[3]
阅读量:57
猜你喜欢
聂耳是什么家
trunk是什么意思
什么叫团队
兰草的养殖方法
5月31日是什么日子
眼睛肿痛是什么原因
乌冬面是什么面
车辆识别代码是什么
棒球运动员
奢求是什么意思
猜你喜欢
防晒霜什么牌子好
运动地板
goose是什么意思
exchange是什么意思
灵巧的反义词是什么
糜烂型脚气用什么药
含沙射影什么意思
flash什么意思
有氧运动和无氧运动的区别
教诲什么意思