指南生活
首页
美食营养
手工爱好
生活家居
返回
指南生活
首页
美食营养
游戏数码
手工爱好
生活家居
健康养生
运动户外
职场理财
情感交际
母婴教育
时尚美容
知识问答
生活知识
生活百科
搜索
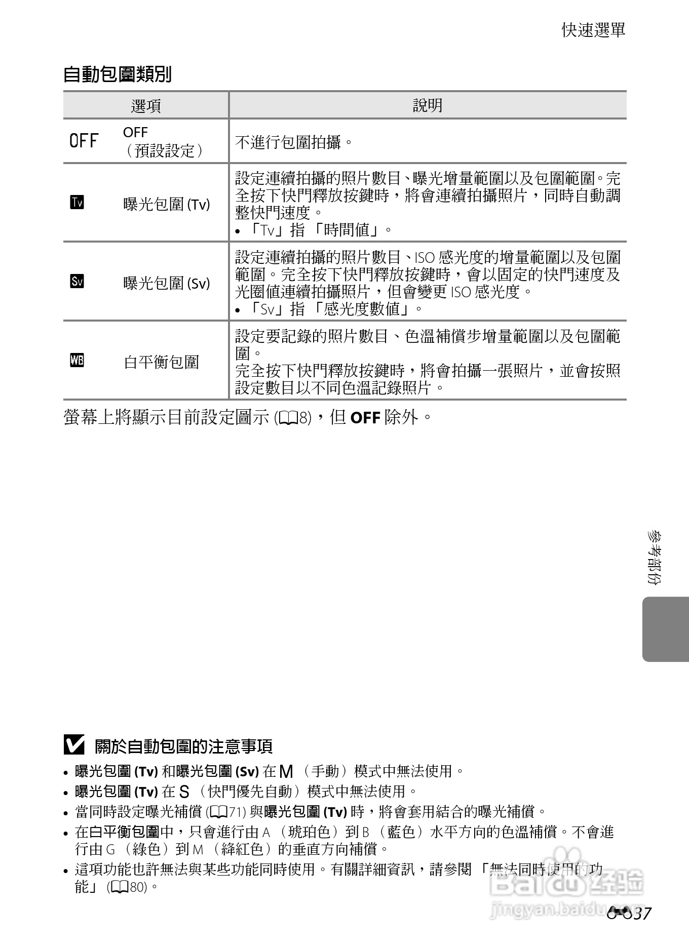
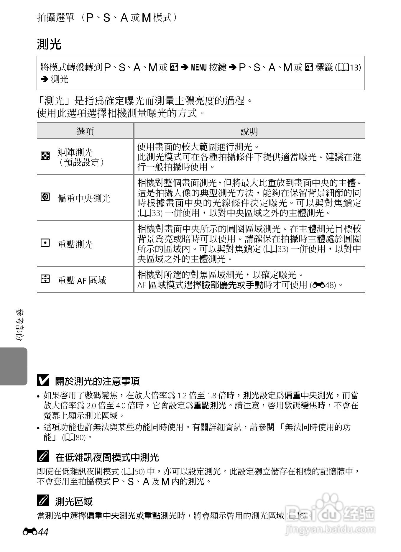
尼康P7100数码相机使用说明书:[17]
2026-04-23 13:48:44
本篇为《尼康P7100数码相机使用说明书》,主要介绍该产品的使用方法以及常见故障解决方案。
(共篇)
上一篇:
|
下一篇:
声明:
本网站引用、摘录或转载内容仅供网站访问者交流或参考,不代表本站立场,如存在版权或非法内容,请联系站长删除,联系邮箱:site.kefu@qq.com。
相关推荐
尼康P7100数码相机使用说明书:[19]
阅读量:162
尼康P7100数码相机使用说明书:[22]
阅读量:162
数码相机购买有什么指南
阅读量:126
数码相机如何设置拍得清晰不会模糊
阅读量:78
数码相机文件怎样上传手机
阅读量:163
猜你喜欢
邮件发错了怎么撤回
纸花怎么做
怎么查ipad激活时间
鱼丸怎么做好吃
张惠妹怎么突然胖了
qq密码怎么找回
笔记本显卡怎么看
怎么在淘宝开网店
丰田凯美瑞怎么样
手腕扭伤怎么办
猜你喜欢
文件夹怎么加密码
有黑眼圈怎么消除
尘螨过敏怎么办
鸡眼怎么形成的
耳机怎么煲机
怎么缩印
严重失眠怎么调理
没问题的英语怎么写
怎么去色斑
符号怎么打出来