指南生活
首页
美食营养
手工爱好
生活家居
返回
指南生活
首页
美食营养
游戏数码
手工爱好
生活家居
健康养生
运动户外
职场理财
情感交际
母婴教育
时尚美容
知识问答
生活知识
生活百科
搜索
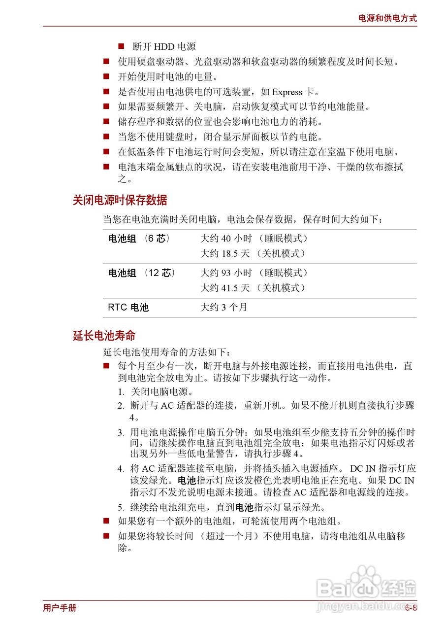
东芝Satellite L510笔记本电脑使用说明书:[11]
2026-04-06 09:18:22
本篇为《东芝Satellite L510笔记本电脑使用说明书》,主要介绍该产品的使用方法以及常见故障解决方案。
(共篇)
上一篇:
|
下一篇:
声明:
本网站引用、摘录或转载内容仅供网站访问者交流或参考,不代表本站立场,如存在版权或非法内容,请联系站长删除,联系邮箱:site.kefu@qq.com。
相关推荐
东芝Satellite L510笔记本电脑使用说明书:[10]
阅读量:168
东芝Satellite L510笔记本电脑使用说明书:[17]
阅读量:42
东芝Satellite L510笔记本电脑使用说明书:[18]
阅读量:146
东芝 Satellite L855(WIN8)笔记本电脑说明书:[11]
阅读量:162
笔记本电脑摄像头如何打开
阅读量:113
猜你喜欢
win10怎么取消开机密码
椰子怎么打开
怎么知道自己的血型
汤面怎么做好吃
怎么洗钱
泰拉瑞亚火星人入侵怎么召唤
微信公众号怎么运营
起亚汽车怎么样
traffic怎么读
耳鸣是什么原因引起的怎么治疗
猜你喜欢
酸菜怎么腌制
血压低是怎么回事
尿酸高怎么治疗
啫喱膏怎么用
视频号怎么关闭
中国象棋怎么玩
怎么加入美团外卖
fridge怎么读
热水器怎么用
充电宝怎么充电