指南生活
首页
美食营养
手工爱好
生活家居
返回
指南生活
首页
美食营养
游戏数码
手工爱好
生活家居
健康养生
运动户外
职场理财
情感交际
母婴教育
时尚美容
搜索
HXR-MC1500C肩扛式高清摄录一体机操作手册:[8]
2025-10-27 20:24:40
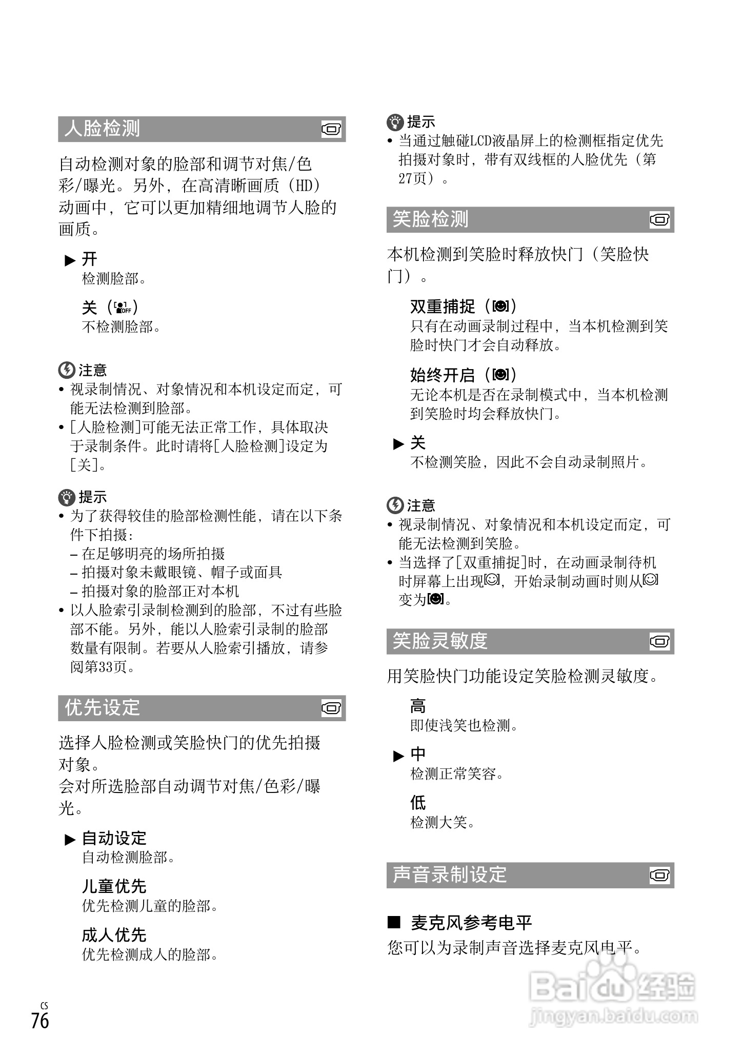
本篇为《HXR-MC1500C肩扛式高清摄录一体机操作手册》,主要介绍该产品的使用方法以及常见故障解决方案。
(共篇)
上一篇:
|
下一篇:
声明:
本网站引用、摘录或转载内容仅供网站访问者交流或参考,不代表本站立场,如存在版权或非法内容,请联系站长删除,联系邮箱:site.kefu@qq.com。
相关推荐
HXR-MC1500C肩扛式高清摄录一体机操作手册:[9]
阅读量:36
HXR-MC1500C肩扛式高清摄录一体机操作手册:[11]
阅读量:105
HXR-MC1500C肩扛式高清摄录一体机操作手册:[4]
阅读量:181
HXR-MC1500C肩扛式高清摄录一体机操作手册:[3]
阅读量:108
HXR-MC1500C肩扛式高清摄录一体机操作手册:[2]
阅读量:27
猜你喜欢
lpl什么时候开始
7-8万左右买什么车好
press是什么意思
蘑菇头适合什么脸型
首付3万能买什么车
深明大义的意思
食言的意思
esr是什么意思
一句简短的结婚祝福语
兵不厌诈的意思
猜你喜欢
重温的意思
somebody是什么意思
妖魔鬼怪的意思
玩游戏用什么cpu好
怀孕5个月应注意什么
especially是什么意思
一筹莫展是什么意思
百人斩是什么意思
柳树靠什么传播种子的
煎饼侠什么时候上映