指南生活
首页
美食营养
手工爱好
生活家居
返回
指南生活
首页
美食营养
游戏数码
手工爱好
生活家居
健康养生
运动户外
职场理财
情感交际
母婴教育
时尚美容
知识问答
生活知识
生活百科
搜索
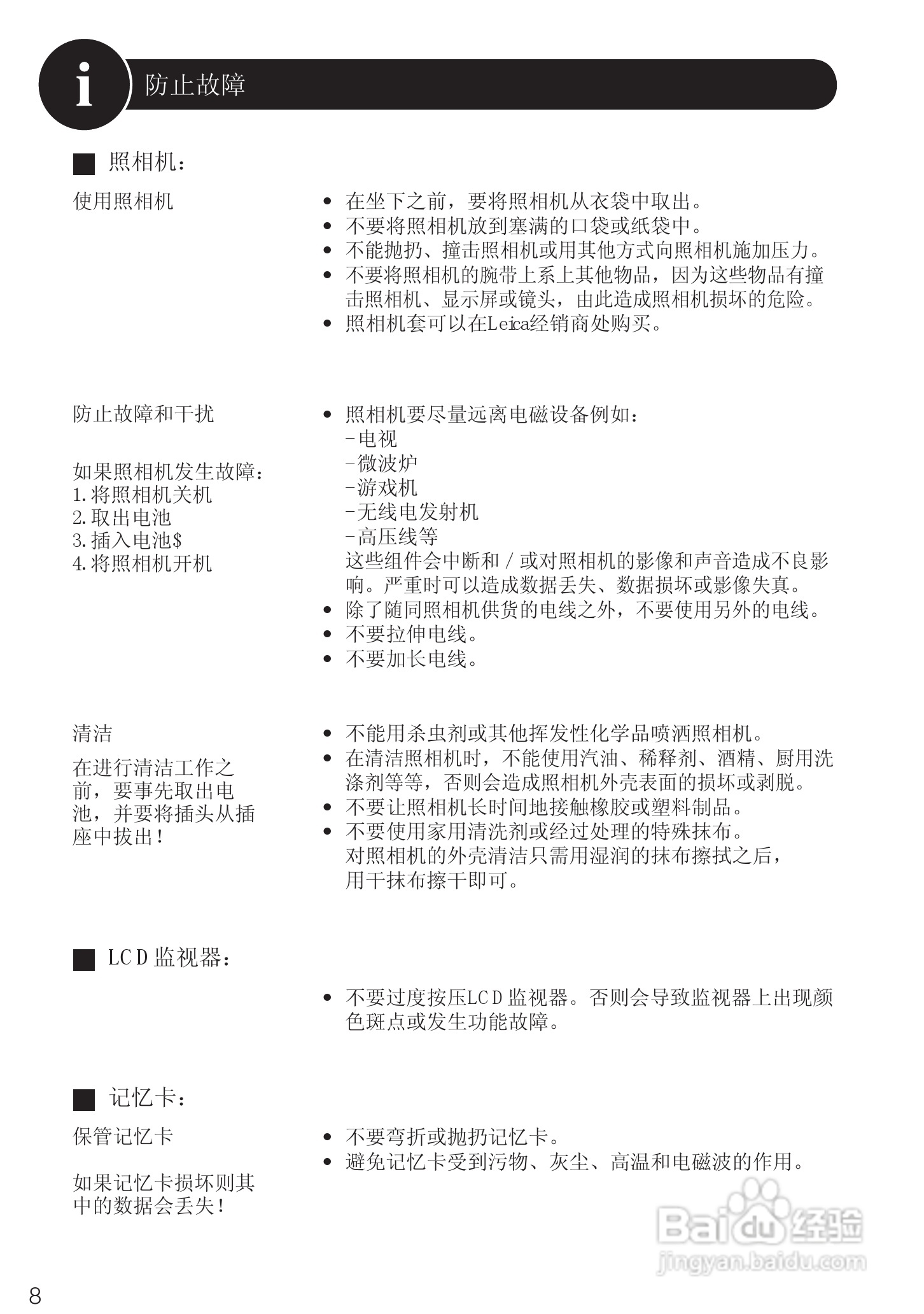
徕卡D-LUX4数码相机使用说明书:[1]
2026-03-31 03:44:52
本篇为《徕卡D-LUX4数码相机使用说明书》,主要介绍该产品的使用方法以及常见故障解决方案。
(共篇)
下一篇:
声明:
本网站引用、摘录或转载内容仅供网站访问者交流或参考,不代表本站立场,如存在版权或非法内容,请联系站长删除,联系邮箱:site.kefu@qq.com。
相关推荐
苹果手机照片怎么看大小
阅读量:61
苹果文件如何连接服务器
阅读量:88
英雄联盟手游怎么进行充值
阅读量:80
iPhone怎么备份到iCloud
阅读量:55
苹果手机怎么单独备份某个app
阅读量:63
猜你喜欢
圆脸适合什么刘海
什么是语文
又什么又什么
kaws是什么牌子
华人是什么意思
dr是什么
ugg是什么品牌
什么是抗生素
1月1日是什么星座
什么是脚本
猜你喜欢
啾啾是什么意思
浙江有什么大学
15度穿什么衣服合适
阿其那塞斯黑什么意思
90年属什么生肖
睡觉磨牙是什么原因
gmp认证是什么意思
身上长红痣是什么原因
ted是什么意思
pdf是什么格式