指南生活
首页
美食营养
手工爱好
生活家居
返回
指南生活
首页
美食营养
游戏数码
手工爱好
生活家居
健康养生
运动户外
职场理财
情感交际
母婴教育
时尚美容
搜索
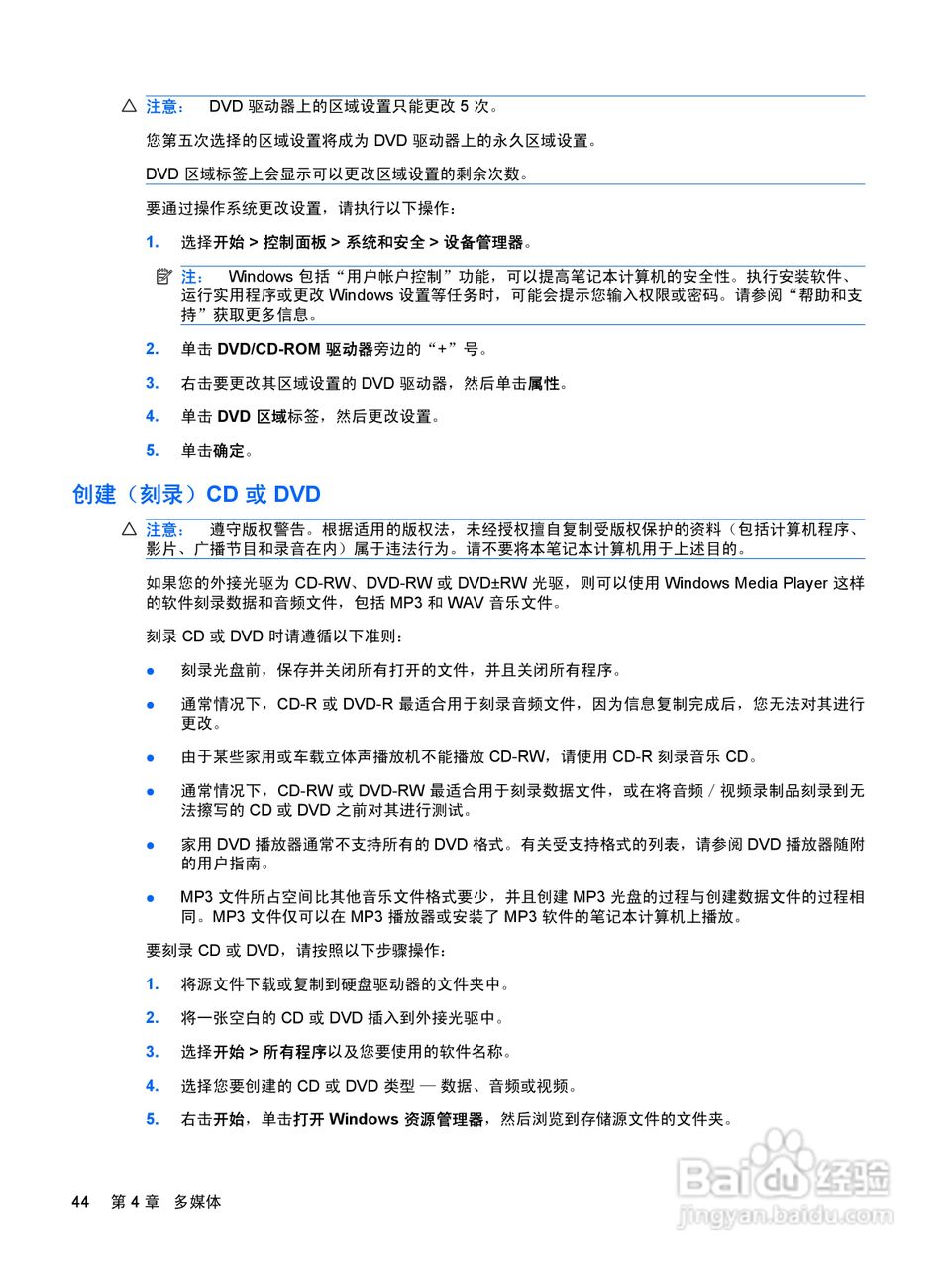
惠普(康柏) HP ProBook 5320m笔记本电脑说明书:[6]
2025-10-31 05:34:40
本篇为《惠普(康柏) HP ProBook 5320m笔记本电脑说明书》,主要介绍该产品的使用方法以及常见故障解决方案。
(共篇)
上一篇:
|
下一篇:
声明:
本网站引用、摘录或转载内容仅供网站访问者交流或参考,不代表本站立场,如存在版权或非法内容,请联系站长删除,联系邮箱:site.kefu@qq.com。
相关推荐
惠普(康柏) HP ProBook 5320m笔记本电脑说明书:[7]
阅读量:31
惠普(康柏) HP ProBook 5320m笔记本电脑说明书:[13]
阅读量:196
惠普(康柏) HP ProBook 5330m笔记本电脑说明书:[2]
阅读量:115
惠普打印机扫描怎么用
阅读量:148
惠普打印机如何安装驱动程序
阅读量:149
猜你喜欢
whale怎么读
机箱风扇怎么装
压缩文件怎么加密
日批怎么日
鼻炎流鼻涕怎么办
胃口不好怎么调理
山药手痒怎么办
天津理工大学怎么样
四级准考证忘了怎么办
电脑经常蓝屏怎么解决
猜你喜欢
尿液混浊是怎么回事
儿童头发怎么扎好看
婴儿吐奶怎么回事
怎么把qq空间关闭
肾不好怎么调理
手机收不到短信怎么回事
饥荒怎么睡觉
论文提纲怎么写
会计怎么做账
爱心怎么打