指南生活
首页
美食营养
手工爱好
生活家居
返回
指南生活
首页
美食营养
游戏数码
手工爱好
生活家居
健康养生
运动户外
职场理财
情感交际
母婴教育
时尚美容
知识问答
生活知识
生活百科
搜索
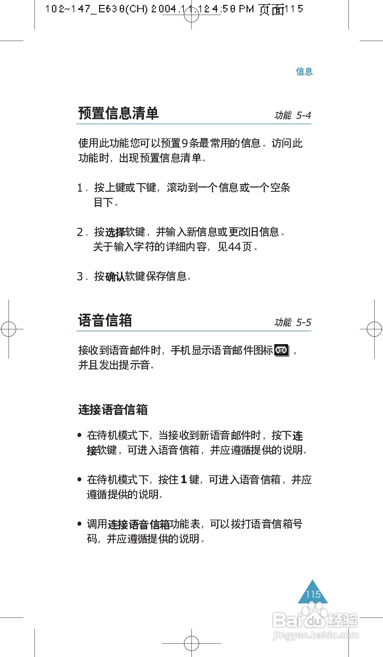
三星SGH-E638手机使用说明书:[12]
2026-03-30 02:15:18
(共篇)
上一篇:
|
下一篇:
声明:
本网站引用、摘录或转载内容仅供网站访问者交流或参考,不代表本站立场,如存在版权或非法内容,请联系站长删除,联系邮箱:site.kefu@qq.com。
相关推荐
三星SGH-E638手机使用说明书:[11]
阅读量:70
三星SGH-E638手机使用说明书:[20]
阅读量:194
三星SGH-E638手机使用说明书:[17]
阅读量:155
手机怎么给视频添加音乐的三种方法
阅读量:162
三星SGH-E638手机使用说明书:[19]
阅读量:180
猜你喜欢
洗衣机不脱水怎么解决
为什么选择银行
产后怎么恢复
三角梅为什么不开花
猪肉饺子馅的做法
炒菜大全及做法
平菇怎么做好吃
微信聊天记录删除了怎么恢复
罗志祥事件是怎么回事
餐后血糖高怎么办
猜你喜欢
杨幂为什么叫大幂幂
澧怎么读
qq聊天记录删除了怎么恢复
翊怎么读
onion怎么读
羊肉串的做法大全
倚怎么读
五角星怎么折
六福珠宝怎么样
炸鲜蘑的家常做法