指南生活
首页
美食营养
手工爱好
生活家居
返回
指南生活
首页
美食营养
游戏数码
手工爱好
生活家居
健康养生
运动户外
职场理财
情感交际
母婴教育
时尚美容
知识问答
生活知识
搜索
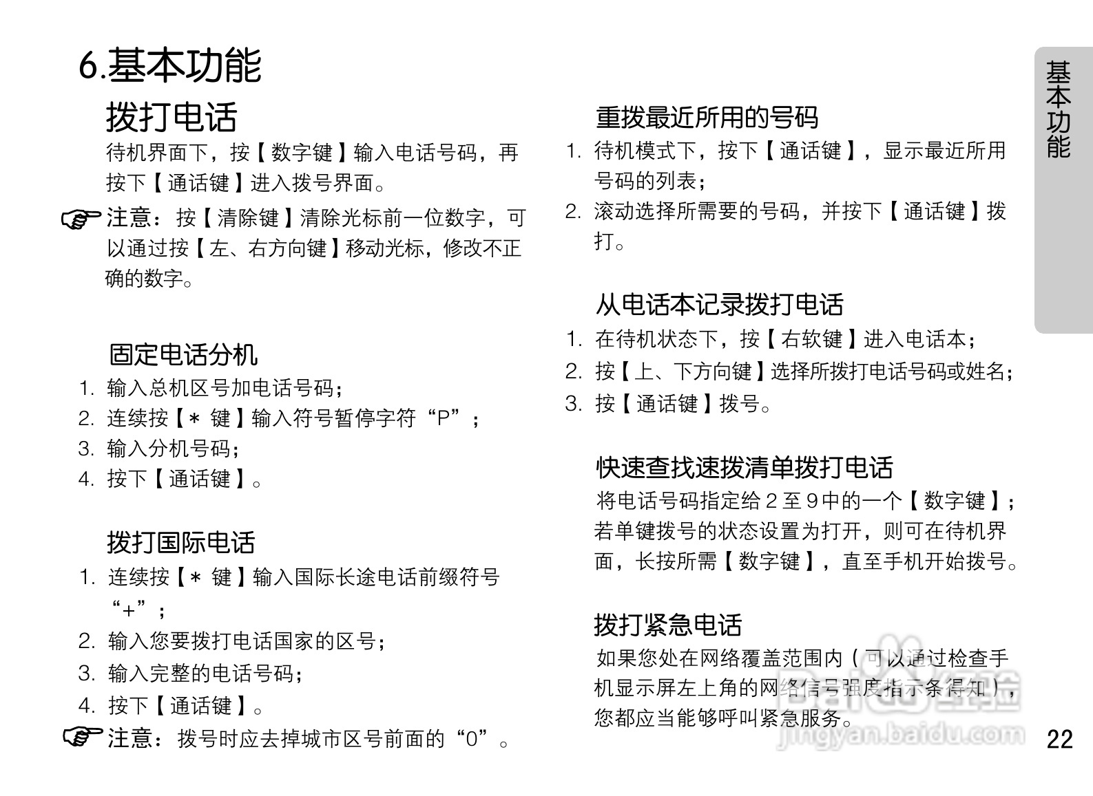
OPPO手机A520型说明书:[3]
2026-03-07 22:22:24
(共篇)
上一篇:
|
下一篇:
声明:
本网站引用、摘录或转载内容仅供网站访问者交流或参考,不代表本站立场,如存在版权或非法内容,请联系站长删除,联系邮箱:site.kefu@qq.com。
相关推荐
OPPO手机A520型说明书:[4]
阅读量:138
Founder方正颐和A520笔记本电脑使用说明书:[3]
阅读量:139
oppo手机忘记密码怎么办
阅读量:115
oppo手机怎么开启悬浮窗
阅读量:122
Founder方正颐和A520笔记本电脑使用说明书:[2]
阅读量:173
猜你喜欢
white是什么意思中文
白带什么时候来
什么时候跑步最好
朋友是什么经典说说
唐筛主要检查什么项目
受益匪浅是什么意思
什么是介入治疗
妙语连珠是什么意思
2019是什么年
什么是预包装食品
猜你喜欢
problem是什么意思
一直打嗝是什么原因
所向披靡是什么意思
哥德巴赫猜想是什么
莲蓬乳是什么
碘酒是什么
11.22是什么星座
男人是什么
种植牙有什么危害
什么是词