指南生活
首页
美食营养
手工爱好
生活家居
返回
指南生活
首页
美食营养
游戏数码
手工爱好
生活家居
健康养生
运动户外
职场理财
情感交际
母婴教育
时尚美容
知识问答
生活知识
生活百科
搜索
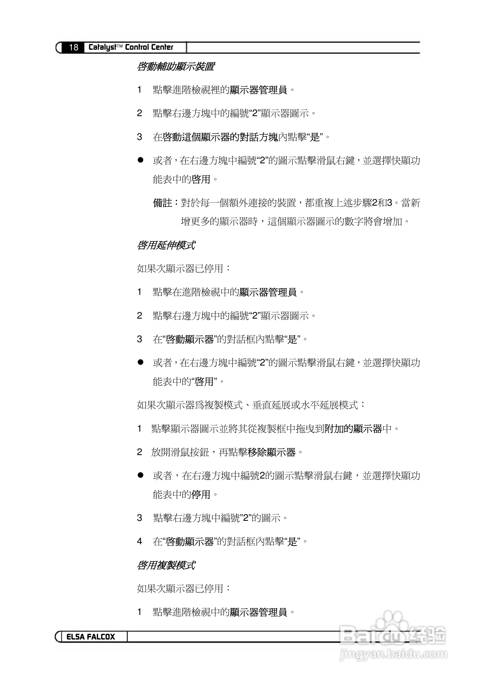
艾尔莎幻雷者 955 128T DTV型显卡说明书:[6]
2026-04-18 11:16:54
本篇为《艾尔莎幻雷者 955 128T DTV型显卡说明书》,主要介绍该产品的使用方法以及常见故障解决方案。
(共篇)
上一篇:
|
下一篇:
声明:
本网站引用、摘录或转载内容仅供网站访问者交流或参考,不代表本站立场,如存在版权或非法内容,请联系站长删除,联系邮箱:site.kefu@qq.com。
相关推荐
艾尔莎幻雷者 955FX-T 128T DTV型显卡说明书:[6]
阅读量:93
艾尔莎幻雷者 955 128T DTV型显卡说明书:[11]
阅读量:192
艾尔莎幻雷者 955FX-T 128T DTV型显卡说明书:[8]
阅读量:94
艾尔莎幻雷者 955FX-T 128T DTV型显卡说明书:[10]
阅读量:60
艾尔莎幻雷者 955FX-T 128T DTV型显卡说明书:[11]
阅读量:31
猜你喜欢
英雄联盟怎么玩韩服
尿频怎么回事
东鹏瓷砖质量怎么样
欧珀莱的护肤品怎么样
卡牌怎么玩
通力电梯怎么样
胃息肉是怎么回事
smart怎么读
家里有跳蚤怎么办
交通肇事逃逸怎么处罚
猜你喜欢
朱棣怎么死的
小肚子疼是怎么回事
苹果手机怎么充值
惊蛰怎么读
在职研究生怎么报名
韩菲诗护肤品怎么样
威狮轮胎质量怎么样
宫寒怎么办
非典是怎么消失的
被开水烫了怎么办