指南生活
首页
美食营养
手工爱好
生活家居
返回
指南生活
首页
美食营养
游戏数码
手工爱好
生活家居
健康养生
运动户外
职场理财
情感交际
母婴教育
时尚美容
知识问答
生活知识
搜索
DELL Dell 3400MP Projecto投影机说明书:[23]
2025-12-20 05:48:38
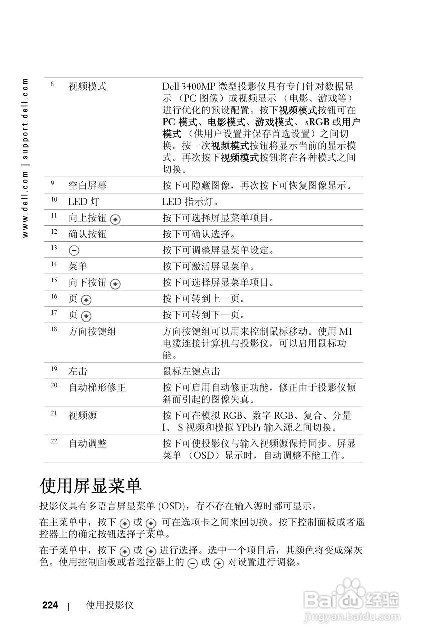
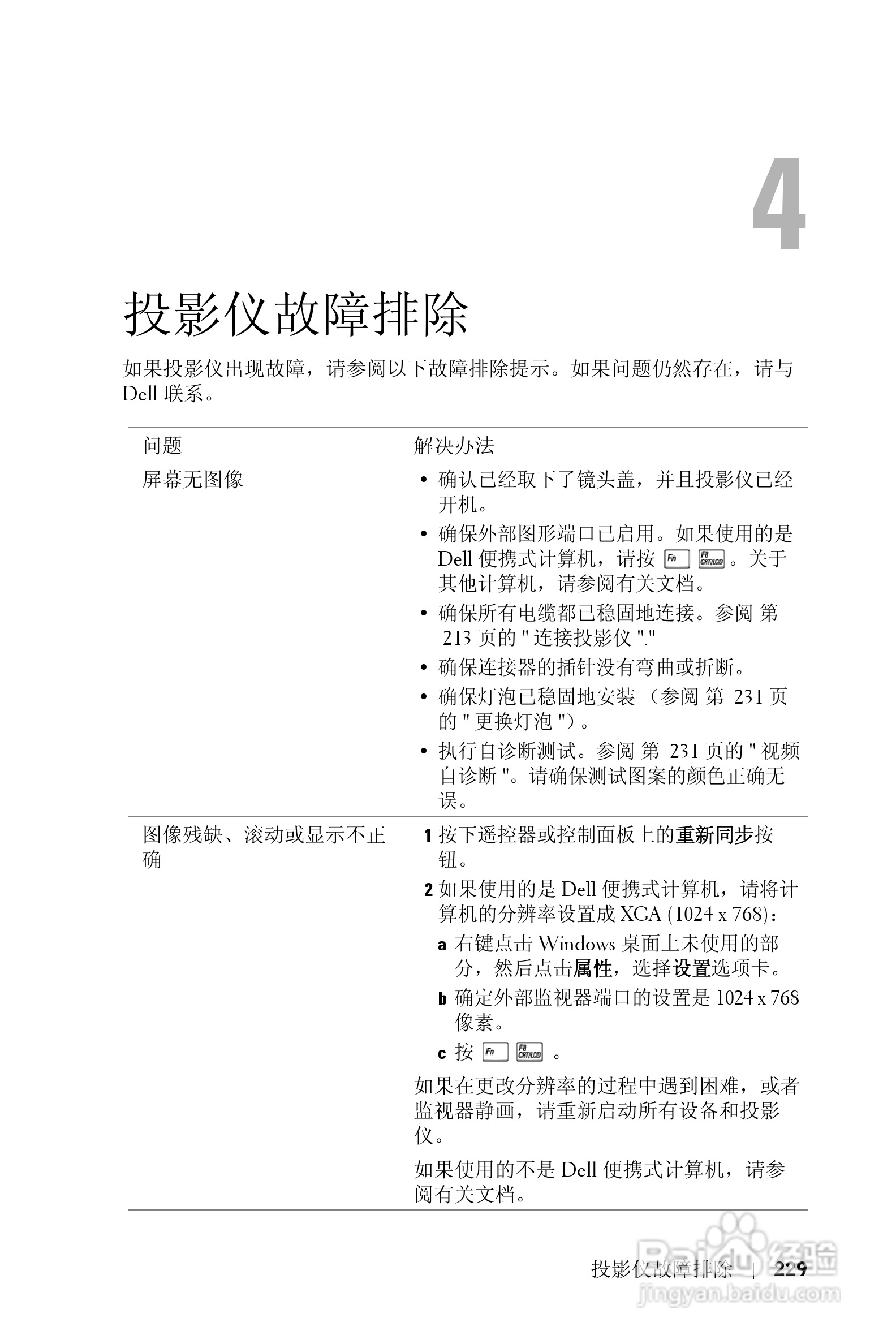
本篇为《DELL Dell 3400MP Projecto投影机说明书》,主要介绍该产品的使用方法以及常见故障解决方案。
(共篇)
上一篇:
|
下一篇:
声明:
本网站引用、摘录或转载内容仅供网站访问者交流或参考,不代表本站立场,如存在版权或非法内容,请联系站长删除,联系邮箱:site.kefu@qq.com。
相关推荐
DELL Dell 3400MP Projecto投影机说明书:[22]
阅读量:138
DELL Dell 3400MP Projecto投影机说明书:[19]
阅读量:109
dell蓝牙怎么打开
阅读量:21
dell如何进入bios
阅读量:82
dell笔记本键盘灯怎么开
阅读量:23
猜你喜欢
pony是什么意思
松香是什么
cd-rom是什么
following是什么意思
泡腾片是什么
腰痛是什么原因
当量是什么意思
6月9日是什么星座
什么是信息
敷衍什么意思
猜你喜欢
bad是什么意思
9月10日是什么星座
岸芷汀兰是什么意思
中指戴戒指什么意思
什么的故事
真皮是什么皮
不计免赔是什么意思
什么食物含维生素b
hp是什么单位
hotel是什么意思